时间:2025-07-21 13:41
人气:
作者:admin
LM284x-Q1 SIMPLE SWITCHER™ 器件是 PWM DC/DC 降压(降压)稳压器。这些器件的输入范围为 4.5 V 至 42 V,适用于各种应用,例如来自非稳压电源的电源调节。他们的 R 值较低 DSON 系列 (0.9-Ω 典型值)内部开关,可实现最高效率(典型值为 85%)。工作频率固定为 550 kHz(X 选项)和 1.25 MHz(Y 选项),允许使用小型外部元件,同时仍然能够实现低输出电压纹波。软启动可以使用带有外部 RC 电路的关断 (SHDN) 引脚来实现,允许用户根据特定应用定制软启动时间。
*附件:lm2842-q1.pdf
LM2840-Q1 针对高达 100mA 的负载电流进行了优化,LM2841-Q1 针对高达 300mA 的负载电流进行了优化,LM2842-Q1 针对高达 600mA 的负载电流进行了优化。它们都具有 0.765 V 的标称反馈电压。
其他功能包括:热关断、V在欠压锁定和栅极驱动欠压锁定。LM284x-Q1 采用扁平 SOT-6L 封装。
特性
参数
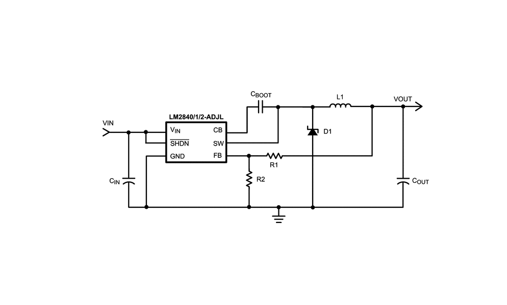
方框图
1. 产品概述
LM2840-Q1/LM2841-Q1/LM2842-Q1是德州仪器(TI)推出的汽车级非同步降压DC/DC转换器,属于SIMPLE SWITCHER®系列。关键特性包括:
2. 核心特性
3. 典型应用场景
4. 关键电路设计要点
5. 设计支持工具