LM284x-Q1 SIMPLE SWITCHER™ 器件是 PWM DC/DC 降压(降压)稳压器。这些器件的输入范围为 4.5 V 至 42 V,适用于各种应用,例如来自非稳压电源的电源调节。他们的 R 值较低 DSON 系列 (0.9-Ω 典型值)内部开关,可实现最高效率(典型值为 85%)。工作频率固定为 550 kHz(X 选项)和 1.25 MHz(Y 选项),允许使用小型外部元件,同时仍然能够实现低输出电压纹波。软启动可以使用带有外部 RC 电路的关断 (SHDN) 引脚来实现,允许用户根据特定应用定制软启动时间。
*附件:lm2840-q1.pdf
LM2840-Q1 针对高达 100mA 的负载电流进行了优化,LM2841-Q1 针对高达 300mA 的负载电流进行了优化,LM2842-Q1 针对高达 600mA 的负载电流进行了优化。它们都具有 0.765 V 的标称反馈电压。
其他功能包括:热关断、V在欠压锁定和栅极驱动欠压锁定。LM284x-Q1 采用扁平 SOT-6L 封装。
特性
- 符合 AEC-Q100 标准,适用于汽车应用:
- 温度等级 1:–40°C 至 +125°C,T
一个
- 输入电压 4.5 V 至 42 V
- 输出电流选项为 100 mA、300 mA 和 600 mA
- 反馈引脚电压为 0.765 V
- 550kHz (X) 或 1.25MHz (Y) 开关频率
- 低电平关断 I
Q :16μA(典型值) - 短路保护
- 内部补偿
- 软启动电路
- 整体解决方案尺寸小(SOT-6L 封装)
参数

方框图

1. 产品概述
LM284x-Q1是德州仪器(TI)推出的汽车级SIMPLE SWITCHER®系列非同步降压DC/DC转换器,包含三款型号:
- LM2840-Q1:最大输出电流100 mA
- LM2841-Q1:最大输出电流300 mA
- LM2842-Q1:最大输出电流600 mA
2. 关键特性
- 宽输入电压范围:4.5 V至42 V
- 开关频率选项:550 kHz(X版本)或1.25 MHz(Y版本)
- 高集成度:内置MOSFET(RDSON典型值0.9 Ω)、软启动、热关断保护
- 低功耗:关断模式下静态电流仅16 µA(典型值)
- 汽车级认证:符合AEC-Q100 Grade 1标准(-40°C至+125°C)
3. 典型应用场景
- 汽车ADAS摄像头供电
- 车载无线充电模块
- 车身控制及照明系统
4. 设计要点
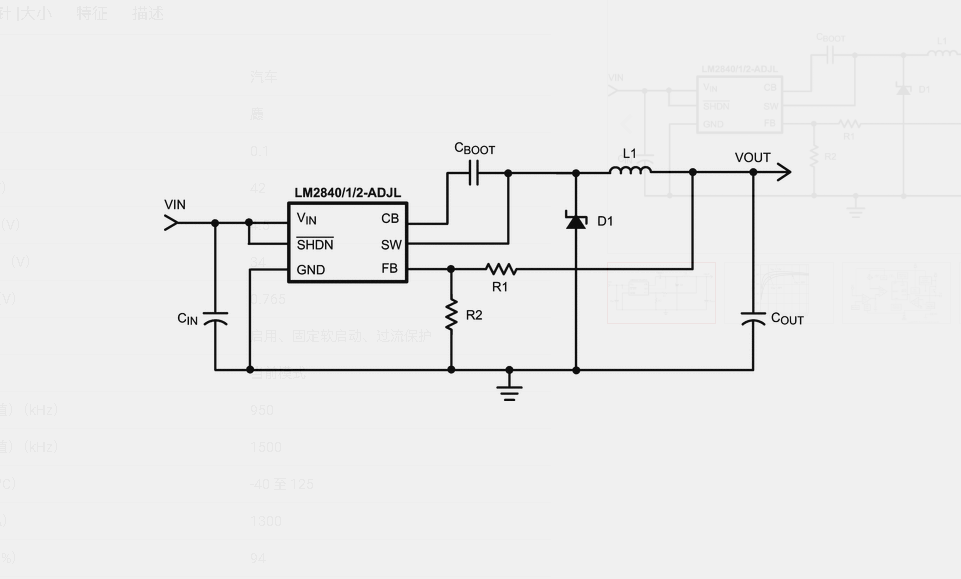
- 输出电压设置:通过外部电阻分压器调节,公式为VOUT = 0.765 V × (1 + R1/R2)
- 电感选择:推荐10–22 µH,电流需满足峰值负载需求
- 输入/输出电容:低ESR陶瓷电容(CIN 2.2–10 µF,COUT 22–100 µF)
- 布局建议:缩短功率路径(SW引脚至电感)、反馈网络远离噪声源
5. 保护功能
- 输入欠压锁定(UVLO)
- 过流保护(逐周期限流)
- 热关断(阈值175°C)
6. 封装与订购信息
- 封装:SOT-6L(1.6 mm × 2.9 mm)
- 后缀标识:X(550 kHz)、Y(1.25 MHz)