TPS54295 是一款双通道自适应导通时间 D-CAP2 模式同步降压转换器。这 TPS54295 使系统设计人员能够完成各种终端设备电源总线套件 稳压器具有经济高效、低元件数量和低待机电流解决方案。主要的 TPS54295 的控制回路使用 D-CAP2 模式控制,可提供非常快速的瞬态 响应,无需外部补偿组件。自适应准时控制支持无缝 在较高负载条件下的 PWM 模式和轻负载下的 Eco 模式作之间转换。 省油模式允许 TPS54295 在较轻的负载条件下保持高效率。这 TPS54295 能够适应低等效串联电阻 (ESR) 输出电容器,例如 POSCAP 或 SP-CAP 以及超低 ESR 陶瓷电容器。该设备提供方便且 在 4.5 V 至 18 V 的输入电压下高效运行。
*附件:tps54295.pdf
TPS54295 采用 4.4 mm × 5 mm 16 引脚 HTSSOP (PWP) 封装以及 4 mm × 4 mm 封装 16 引脚 VQFN (RSA) 封装,设计用于在 –40°C 至 85°C。
特性
- D-CAP2™ 控制模式
- 快速瞬态响应
- 无需外部元件即可进行环路补偿
- 与陶瓷输出电容器兼容
- 宽输入电压范围:4.5 V 至 18 V
- 输出电压范围:0.76 V 至 7 V
- 针对低占空比应用优化的高效集成 FET
- 高初始参考精度
- 低侧 r
DS(开启) 无损电流感应 - 可调软启动
- 非灌电流预偏置软启动
- 700kHz 开关频率
- 逐周期过流限制控制
- OCL、OVP、UVP、UVLO 和 TSD 保护
- 具有集成 Boost PMOS 开关的自适应栅极驱动器
- 由于热补偿 r 导致的 OCP 常数
DS(开启) 4000 ppm/°C 时 - 16 引脚 HTSSOP、16 引脚 VQFN 封装
- 自动跳过 Eco 模式™,可在轻负载下实现高效率
参数

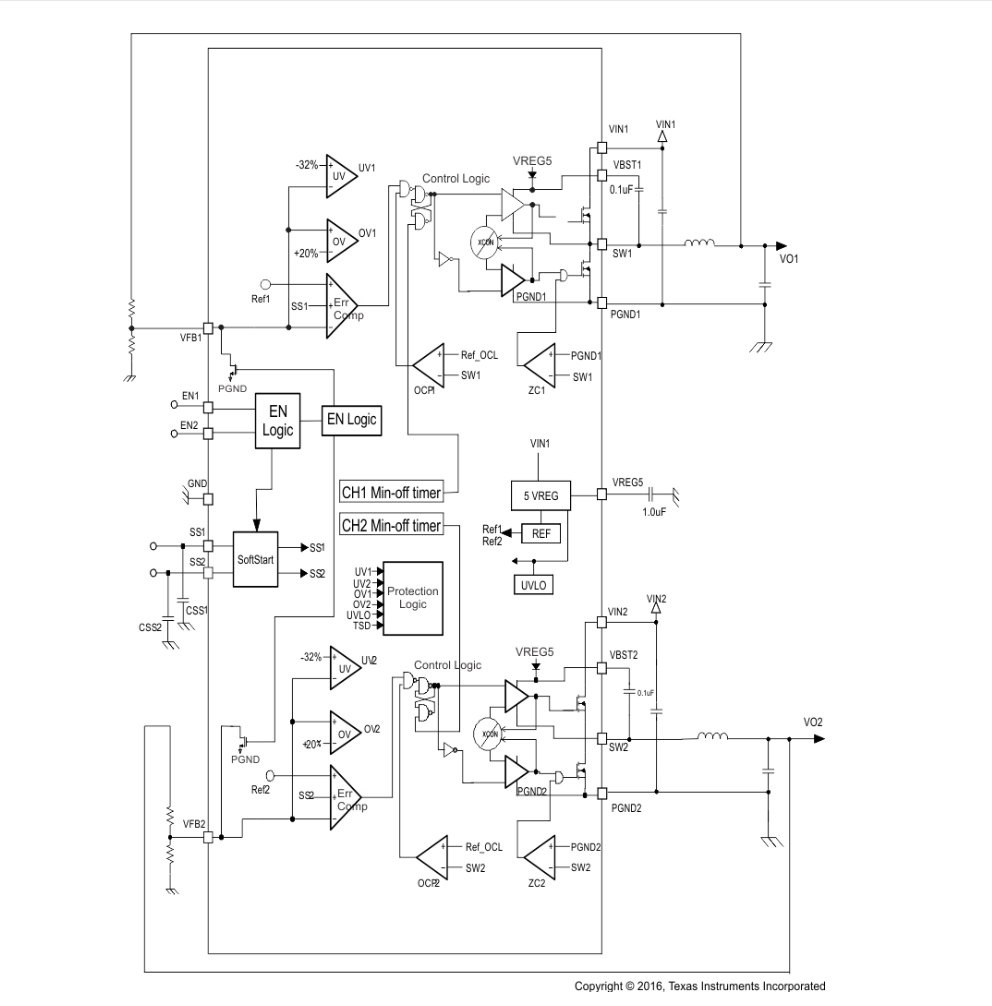
方框图

一、产品概述
TPS54295是一款双通道同步降压DC-DC转换器,集成了FET,适用于低功率系统中的点载调节。它采用D-CAP2™控制模式,具有快速瞬态响应和低组件计数的特点,支持陶瓷输出电容器,适用于宽范围的输入电压和输出电压应用。
二、关键特性
- D-CAP2™控制模式:提供快速瞬态响应,无需外部补偿组件。
- 宽输入电压范围:4.5V至18V。
- 输出电压范围:0.76V至7V。
- 高效集成FET:高侧和低侧FET的rDS(ON)分别为150mΩ和100mΩ,优化低占空比应用。
- 高初始参考精度:确保输出电压的准确性。
- 低侧rDS(ON)无损电流感测:提高电流测量的精度。
- 可调节软启动:避免启动时的浪涌电流。
- 非吸入式预偏置软启动:防止预偏置输出时的电流下拉。
- 700kHz开关频率:优化效率和尺寸。
- 多种保护功能:包括过流限制、过压保护、欠压保护、欠压锁定和热关断。
三、引脚功能
- EN1/EN2:使能引脚,高电平有效。
- GND:信号地。
- PGND1/PGND2:功率地,低侧MOSFET的电流比较器输入。
- SS1/SS2:软启动编程引脚,连接至地以编程软启动时间。
- SW1/SW2:开关节点连接,高侧和低侧NFET的输入。
- VIN1/VIN2:输入电压引脚,5.5V线性调节器的输入。
- VREG5:5.5V线性调节器输出。
- VBST1/VBST2:自举电容连接引脚。
- VFB1/VFB2:反馈电压引脚,用于输出电压调节。
四、工作模式
- PWM模式:在较高负载条件下工作,通过调节占空比来稳定输出电压。
- Eco-mode:轻载时自动进入,通过跳过周期来降低损耗,提高效率。
五、应用指南
- 输出电压设定:通过选择合适的电阻分压器来设定VFB引脚的电压,从而确定输出电压。
- 输出滤波器选择:选择合适的电感和电容组合,以优化瞬态响应和稳定性。
- 输入电容选择:至少需要一个10μF的陶瓷电容作为解耦电容,根据应用可能需要额外的电解电容。
- 自举电容选择:每个通道需要一个0.1μF的陶瓷电容连接在VBST和SW引脚之间。
- VREG5电容选择:需要一个1μF的陶瓷电容连接在VREG5和GND引脚之间。
六、布局考虑
- 输入电流环:尽量减小输入电流环的面积,避免通过热焊盘。
- SW节点:物理上尽量小且短,以减小寄生电容和电感。
- 模拟和非切换组件:远离切换组件。
- 单点接地:信号地和功率地在单点连接。
- 热焊盘:必须焊接到PGND,以优化热耗散。
七、应用领域
- 数字电视电源供应
- 网络家庭终端
- 数字机顶盒(STB)
- DVD播放器和录像机
- 游戏机和其他低功率系统中的应用
八、封装与订购信息
TPS54295提供16引脚的HTSSOP(PWP)和VQFN(RSA)封装,工作温度范围为-40°C至85°C。具体封装尺寸、订购信息和可用性请参考数据手册中的相关章节。