TPS51206 器件是一款灌电流和拉电流双倍数据速率 (DDR) 终端稳压器,具有 VTTREF 缓冲基准输出。它专为空间是关键考虑因素的低输入电压、低成本、低外部元件数系统而设计。该器件可保持快速瞬态响应,并且只需要 1 × 10μF 的陶瓷输出电容。该器件支持远程感应功能以及 DDR2、DDR3 和低功耗 DDR3 (DDR3L) 以及 DDR4 VTT 总线的所有电源要求。VTT 电流能力为 ±2A 峰值。该器件支持所有 DDR 电源状态,在 S3 状态下将 VTT 置于高阻态(挂起到 RAM),并在 S4 或 S5 状态下将 VTT 和 VTTREF 放电(挂起到磁盘)。
*附件:tps51206.pdf
TPS51206 器件采用 10 引脚、2 mm × 2 mm SON (DSQ) PowerPAD™ 封装,额定温度范围为 –40°C 至 105°C。
特性
- 电源输入电压:支持 3.3V 轨和 5V 轨
- VLDOIN 输入电压范围:VTT+0.4 V 至 3.5 V
- VTT 终端稳压器
- 输出电压范围:0.5 V 至 0.9 V
- 2A 峰值灌电流和拉电流
- 仅需 10μF MLCC 输出电容器
- ±20 mV 精度
- VTTREF 缓冲参考
- VDDQ/2 ± 1% 精度
- 10mA 灌电流和拉电流
- 通过 S3 和 S5 输入支持 S3 中的高阻态和 S4 和 S5 中的软停止
- 过热保护
- 10 引脚、2 mm × 2 mm SON (DSQ) 封装
参数

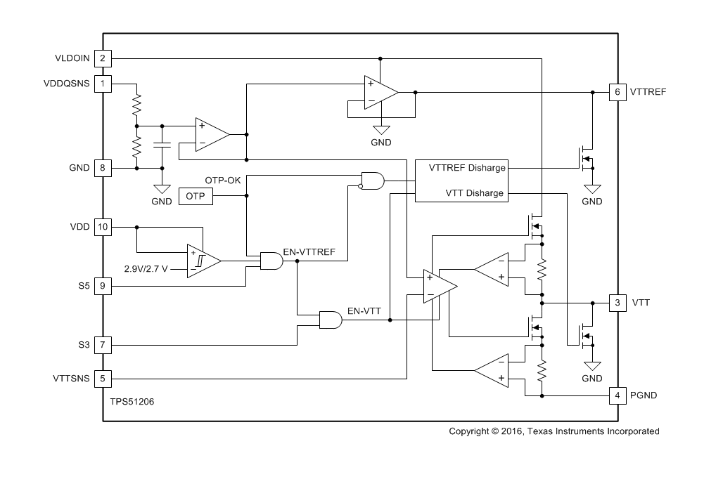
方框图

1. 产品概述
- 型号:TPS51206
- 类型:DDR终止调节器
- 功能:提供VTT和VTTREF输出,支持DDR2、DDR3、DDR3L和DDR4内存电源供应
2. 主要特性
- 输入电压范围:支持3.3V和5V供电
- 输出特性:
- VTT输出:0.5V至0.9V,±2A峰值源/汇电流
- VTTREF输出:VDDQ/2 ±1%准确度,10mA源/汇电流
- 快速瞬态响应:仅需10μF陶瓷输出电容
- 远程感应功能:通过VTTSNS引脚实现
- 高阻抗状态:S3状态下VTT输出置为高阻态
- 软停止功能:S4和S5状态下放电VTT和VTTREF至GND
- 过热保护:超过150°C时自动关闭
3. 应用
- 主要应用:
- DDR2、DDR3、DDR3L和DDR4内存电源供应
- SSTL_18、SSTL_15、SSTL_135和HSTL终止
- 电信和数据通信、GSM基站、液晶电视、等离子电视、复印机、打印机、机顶盒
4. 功能描述
- VTT源/汇调节器:集成高性能、低压差(LDO)线性调节器,快速响应跟踪½VDDQSNS
- VTTREF:提供VDDQ/2的缓冲参考输出,具有±1%准确度
- VDD欠压锁定保护:当VDD电压低于阈值时,关闭VTT和VTTREF
- VTT电流限制:超过2A时限制电流,VTT电压失调
- 过热保护:内部温度监测,超过阈值时关闭VTT和VTTREF
5. 电气特性
- 工作结温范围:-40°C至105°C
- VDD供电电流:S0状态下典型值为170μA,S3状态下典型值为80μA
- VLDOIN供电电流:S0状态下典型值为5μA,S3状态下典型值为5μA
- VTTREF输出电压:VDDQSNS/2,容差±1%
- VTT输出电压:VDDQSNS/2,容差±20mV至±40mV(根据负载电流)
6. 封装与订购信息
- 封装类型:10引脚、2mm x 2mm SON(DSQ)PowerPAD封装
- 温度范围:商业级(-40°C至105°C)
7. 布局与电源建议
- 布局指南:
- 输入旁路电容应尽可能靠近VDD引脚
- VTT输出电容应靠近VTT和PGND引脚
- VTTSNS引脚应连接到VTT输出电容的正极,作为独立的高电流路径
- 电源建议:推荐使用X5R或更好等级的陶瓷电容
8. 社区资源与支持
- 提供TI社区资源链接,包括E2E在线社区和设计支持工具
9. 注意事项
- 使用前请仔细阅读数据手册,确保产品符合应用需求
- 遵循推荐的布局和电源建议,以确保最佳性能
- 注意静电放电(ESD)防护,避免损坏集成电路