时间:2025-02-10 10:44
人气:
作者:admin

第一作者:Elif Pınar Alsac, Douglas Lars Nelson, Sun Geun Yoon
通讯作者:Matthew T. McDowell
通讯单位:美国佐治亚理工学院
成果简介
固态电池(SSBs)有望提供更高的能量密度和安全性,但与传统使用液体电解质的电池相比,固态电池内部电极材料及其界面的演变和退化行为具有独特性,这成为其性能提升的一大障碍。在过去十年中,人们开发或应用了多种成像、散射和光谱学表征方法,用于研究固态电池材料的独特特性。这些表征工作为锂金属阳极、合金负极、复合正极以及这些电极材料与固态电解质(SSEs)界面的行为提供了新的理解。
在此,美国佐治亚理工学院Matthew T. McDowell教授等人对应用于固态电池的表征方法和策略进行了全面概述,并介绍了通过这些方法所获得的关于固态电池材料和界面的机理理解。这些知识对于推动固态电池技术的发展至关重要,并将继续指导材料和界面的工程设计,以实现实际应用中的性能提升。
相关研究成果以“Characterizing Electrode Materials and Interfaces in Solid-State Batteries”为题发表在Chem. Rev.上。
研究背景
固态电池(SSBs)是一种新兴的能源存储技术,与锂离子电池相比,可能具有更高的安全性和能量密度/比能量。固态电池摒弃了锂离子电池中易燃的液体电解质,取而代之的是固态电解质(SSE),它能够传导离子但不传导电子。近年来,随着多种新型锂离子导电材料的发现,人们对固态电池的兴趣不断增加。固态电池的结构设计能够支持使用新型高容量电极材料,因为固态电解质在界面处展现出不同的稳定性特征。此外,无机固态电解质是单离子导体,能够促进高倍率充放电。固态电池比锂离子电池具有更高的热稳定性,并且有可能通过新的电池设计进一步提升能量指标。尽管固态电池极具潜力,但在其发展中仍面临诸多挑战,包括加速的电池退化、不受控的界面演变,以及依赖高温或堆叠压力来实现运行等问题。
在过去10年中,对固态电池材料和技术的研究与进步的一个关键因素是固态电池内部材料和界面的表征。人们开发或使用了成像、散射和光谱技术,以深入了解固态电池内部材料和界面在电池循环过程中的演变和退化情况。固态电池的表征与液体电解质电池不同——固态电池的界面被包裹在电池内部,且缺乏液体电解质会改变一些表征策略。重要的是,全球范围内的固态电池表征工作揭示了与液体电解质电池相比,固态电池在机理上存在关键差异,这些知识指导了人们朝着改善性能和延长寿命的方向对电极材料、固态电解质和界面的电化学机械性能进行工程设计。
研究内容
一、固态电池(SSBs)的潜在优势
SSBs相比当前的锂离子电池技术具有潜在的优势,包括更高的能量密度/比能量、先进的电池/电池组设计能力以及更佳的安全特性。SSE的使用为新型电极材料和电池组组装的进步开辟了新的可能性,并且可以说缓解了传统液体电解质的一些安全风险。尽管仍存在挑战,但在开发具有长期循环性能和优于当前最先进的锂离子电池能力的固态电池方面已经取得了很大进展。1、新型电极材料带来的更高能量密度:使用固态电解质(SSE)使得固态电池有可能利用具有更高离子存储容量的电极材料,从而实现比锂离子电池更高的能量密度和/或比能量。2、电池组层面的优势和创新电池设计:除了电池单元层面之外,电池组的架构是决定能源存储系统能量指标的一个重要因素。
3、安全性:锂离子电池中使用的易燃液体电解质存在安全隐患,在极端条件下(如过充电、短路和/或热滥用),锂离子电池可能会进入热失控状态。

图1. 固态电池设计及其优势。
二、锂离子电池与固态电池中的界面问题
1、固态电解质材料及界面相形成
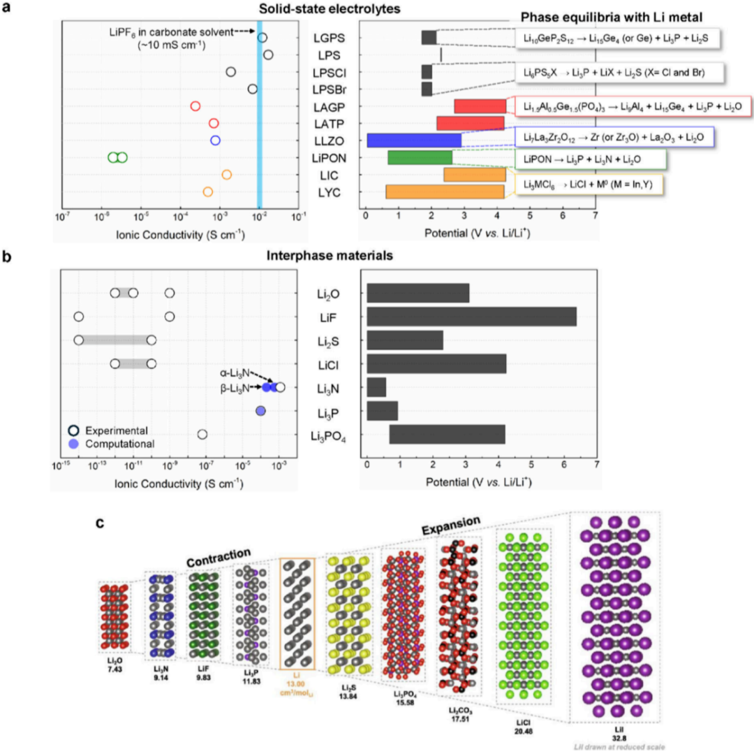
已经开发出具有多种化学组成的固态电解质(SSEs),大多数研究工作集中在开发用于锂离子(Li+)传导的SSEs,而用于其他离子(如钠离子Na+)的SSEs则受到的关注较少。如果作为复合电极中的一个组分,SSEs既起到隔膜的作用,也起到电解质的作用,这本身就涉及SSE与电极界面处的固-固接触。由于这种固-固接触,使用SSEs时的界面退化机制往往与使用液体电解质时不同。尽管与商业液体电解质相当的高离子电导率(室温下约为10 mS/cm,图2a)是评估SSE材料的一个主要考虑因素,但在选择SSE时,还必须考虑其他特性,如电化学/化学稳定性、机械性能、结构和形态效应以及加工性。

图2. 固态电解质的种类和性质。
三、固态电池的表征
为了实现具有商业可行性的固态电池(SSBs),理解固态电池内部材料和界面在电化学循环过程中的演变和退化至关重要。电化学表征是理解固态电池材料的基础。除了电化学表征外,还开发了多种非原位(ex situ)、原位(in situ)和工况(operando)表征技术,用于研究固态电池中固态电解质(SSEs)和电极材料的结构、化学、形貌及其他特性。通过这些技术,已经对固态电池中的多种现象进行了实验研究,包括锂的沉积和剥离行为、SSE和电极的退化机制,以及循环过程中的机械应力演变。
然而,对于固态电池内部材料的运行机制,仍有许多需要进一步理解的地方,尤其是在循环过程中除锂金属以外的电极演变,以及具有商业相关SSE厚度(《50微米)和堆叠压力(《1兆帕)的固态电池系统的特性。

图3. 用于表征SSB电极和电极−电解质界面的表针技术。
四、固态电池中锂金属负极的挑战
锂金属负极具有重量轻和电极电位低的特点,能够实现高电压电池。然而,从液体电解质转向固态电解质(SSE)会在锂与SSE的界面处引发新的电化学-化学-力学现象和问题。面临的挑战包括在剥离过程中接触丧失(空洞形成)、在锂沉积过程中锂丝生长以及界面相的形成。这些因素阻碍了锂金属阳极在固态电池中的应用,理解锂在SSE界面上的电化学-化学-力学特性对于控制固态电池中锂的界面演变至关重要。

图4. 固态电池中的锂金属负极。
五、合金负极
能够与锂电化学合金化形成富含锂的化合物的材料,可以展现出高比容量和体积容量。像硅(Si)和铝(Al)这样的合金负极,在锂离子电池的研发早期就受到了研究关注,但在液体电解质中,它们表现出较差的安全性和较短的循环寿命。在过去的几十年间,对这些材料的研究一直在持续,试图改善它们在锂离子电池中的电化学性能,它们是超越传统限制提升能量密度和比能量的主要候选材料之一。目前,合金负极,尤其是硅,正在被用于锂离子电池的商业化,并且是固态电池技术的热门研发对象。与石墨负极和其他候选阳极材料相比,合金具有几项优势。它们有潜力轻松整合进现有的电池制造流程,例如浆料浇铸。一些合金可以被轧制成金属箔,并且可能能够直接作为箔阳极使用,从而提升能量密度,并且可能免除了对金属集流体的需求。与锂金属电池不同,制造过程可以在电池处于放电状态下进行,从而将安全风险降至最低。

图5. 合金负极材料在有限温度范围内的相图。
六、固态电池复合正极的挑战
正极活性材料(包括嵌入型、插入型和转化型材料)通常是半导体或绝缘体。因此,它们通常需要与固态电解质(SSE)、碳添加剂和粘结剂混合,形成复合电极,以实现用于固态电池所需的离子和电子导电性。这些多相材料的混合导致了多种界面的形成,这些界面影响电极的电化学性能。与正极相比,固态电池的阴极复合材料具有独特的化学力学挑战,需要进行表征并加以克服,以提升性能。正极复合材料面临的主要挑战包括在高电压下固态电解质的电化学降解、颗粒断裂、界面处的分层/接触丧失以及传输限制。

图6. 在SSBs中的复合正极所面临的挑战。
结论展望
综上所述,本文对用于研究固态电池(SSBs)中材料和界面的表征方法进行了综述,并讨论了目前关于各种电极材料及其界面行为机制的知识现状。文中探讨了固态电池与液体电解质电池在材料和界面演变方面的关键差异。这为对应用于固态电池系统的表征技术进行全面概述奠定了基础,包括成像、散射、光谱学以及其他技术。在对材料和界面演变的基本理解的推动下,固态电池研究在过去十年中取得了显著进展。然而,仍有一些关键问题和表征需求尚未得到解决。
文献信息
Elif Pınar Alsac, Douglas Lars Nelson, Sun Geun Yoon, Kelsey Anne Cavallaro, Congcheng Wang, Stephanie Elizabeth Sandoval, Udochukwu D. Eze, Won Joon Jeong, and Matthew T. McDowell*, Characterizing Electrode Materials and Interfaces in Solid-State Batteries, Chem. Rev., https://doi.org/10.1021/acs.chemrev.4c00584