时间:2022-11-08 17:27
人气:
作者:admin
拆过手机或者平板的用户,应该都注意过,在手机或者平板的锂电池部分,其上端有一块质地较软且被塑料膜包裹起来的电路板。
电池大小不同,电路板尺寸也不一样。揭开塑料膜,你会发现,其上布置了很多的元器件。
或许会有人问,这块板子究竟有何作用?其实呢,电池模组方面,没了这块电路板,还真没人敢用了!
关于锂电池的充放电,高中化学我们就学过,其主要依靠离子在正负极的移动来完成的。充放电过程中,离子在两极之间往返嵌入和脱嵌。充电时,正极会生成锂离子,离子从正极嵌脱通过电解液进入负极,负极处于富锂状态。放电则反之。然而在不加上述图中的保护板的话,即很有可能会出现过充与过放。过充即正极离子转移太多,过放即负极离子转移过多。
无论是电池的过充还是过放,对电池的伤害都很大,同时也给用户带来了潜在的危害性。所以,为了避免电池的过充与过放,电池厂家往往会在电池上方加上这么一块保护板,以避免过充,过放等对电池产生损坏的影响的发生。
也正是由于电路保护板的存在,使得锂电池在正常使用时,很难出现过充与过放的现象。通常情况下,锂电池的充电的终止电压为4.2V,即电池充满时的电池电压为4.2V。而电路板设置的保护电压往往会比这个高,有的为4.5V,当因意外造成使得充电电池电压超过4.5V即为过充。放电的截止电压为3.0V,而电路板设置的保护的电压比这个低,有的为2.8V,当因意外放电放到2.8V以下,此时为过放。

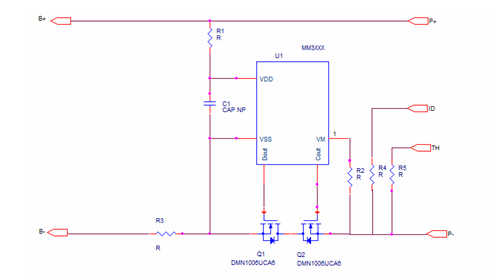
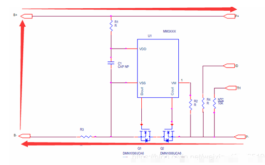
图示为我画的简单的电路板原理图的设计,简单到不能再简单了。P+,P-为电池连接器上的VBAT+与VBAT-即主要与外界直接联系的供电(图一的红黑两条线)。U1为控制IC芯片。根据外部电压的变化,作出判断,进而打开或者关闭Q1.Q2 MOS管,以保证电路的正常工作与断开。B+,B-为电池电芯的正负极。ID与TH均为选配,并不是每个电池保护板都有。ID方面,MCU通过读取ID管脚电阻的阻值来获悉电池的类型信息。TH端接的是一个NTC电阻,根据NTC电压,利用ADC转换,可获取其最终对应的温度值,以保证在电池高温时可以停止充电并关机。
下面讲一下,电池在不同的状态下,电路板的工作情况:
1. 正常工作状态
在正常工作状态下,电路中U1的”CO”与“DO”都是高电平输出,两个MOS管都正常导通。构成了完整的回路,电池可以正常的进行充电与放电。且MOS管的导通电阻很小,在10毫欧左右。其导通电阻对电路的性能影响很小。
2. 过充保护
电池在充电过程中分为三个阶段,分别为涓流充电,恒流充电以及恒压充电。涓流充电即充电使得电芯电压达到规格书中的要求电压,一般为3V,这个过程的电流非常的小。待电池电压充电达到3.0V以后,便进入恒流充电,此时电流恒定,电压不断增大。当电压值增大到4.2V时,转换为恒压充电,此时电流会越来越小直至充满。(里面的电压值根据要求的不同,电压值也略有差异)。

电池在充电的过程中,如果充电电路因意外失去控制,使得电芯电压超过4.2V且满足过充电压的延时时间时,即进入过充状态,这个时候是比较危险的。
但是如果有了保护板,就不用担心了。其上的控制IC会检测VDD-VSS压差,当压差超过保护值时,IC控制“CO”脚将由高电平转换为低电平,此时MOS管关断,形成断路,从而起到了充电保护的作用。

控制IC在检测到电池电压超过规定值关断MOS管这一过程,存在一定的延时,目的是为了避免因干扰而造成误判,同时在平板电池方面,延迟一般为1s。
遇到过充恢复的措施
a. P+与P-接上负载,因为MOS管自带体二极管,电池会通过二极管构成回路对外放电,直至放电到正常电压,MOS管导通即可继续使用。
b. B+与B-接上负载,使得电芯两端电压下降到保护IC的过充恢复电压。
3. 过放保护
电池在对外部负载放电时,电压会不停的降低。当电池将至设定值时(一般为3.0V),其电池容量会放光。
放电过程中,当出现过放,即放电至3.0V后,电池还在放电,且达到保护板设定的电压值时(一般为2.8V),控制IC检测电芯电压后,将“DO”脚将有高电平转换为零电平,使得Q2mos管关断,从而切断放电回路,此时电池无法对负载进行放电,起到了保护的作用。
遇到过放恢复的办法
由于Q2体二极管的存在,可通过插入充电器,通过体二极管对电池进行充电,恢复至电芯2.8V后解除保护板的保护,MOS管导通,形成完整回路,电池达到3.0V后开机。
4. 过流保护
由于锂电子电池的化学特性,电池厂家对充电与放电电流均设置了上限,当超过这个上限时,将会导致电池的永久性损坏。
拿放电举例子,电池在正常放电时,放电电流会经过串联在一起的MOS管,由于MOS管自身存在导通阻抗,其两端产生一个电压,电压值为U=2 I Rds,Rds为单个MOS管的导通阻抗。控制IC上的脚会对VM脚的电压值不断的检测。若负载因为某种原因导致回路电流过大,使得MOS管的导通压降大于规定值时,其“DO”脚将会由高电平转换为零电平,使得Q2 MOS管关断,从而切断回路,使得回路电流为0.起到过电流保护作用。
5. 短路保护
电池在对负载放电时,若回路电流大到使得VM脚检测到的电压值大于规定值时,控制IC则判断为负载短路,其“DO”脚将迅速由高电平转换为零电平,使得Q2 MOS管由导通变为关断,从而切断放电回路,起到短路保护的作用。短路保护的延时时间较短,通常是微秒级别。且短路保护的电流值远大于过流保护的电流值
上一篇:深入解析锂电池保护板的工作原理
下一篇:开关电源中的干扰