时间:2025-08-05 18:12
人气:
作者:admin
背景介绍
环境监测在自然生态系统保护、灾害预警、战场探测等方面发挥着越来越重要和不可或缺的作用。在典型的环境监测系统(EMS)中,集成了各种传感器来监测温度、湿度、风速、空气质量等。目前这些传感器的供电技术主要依赖于可充电电池。但在不久的将来,随着EMS的数量和密度在可能很大的环境中广泛分布,为这些大量EMS更换电池变得具有挑战性,甚至不切实际,特别是在人类和机器难以到达的情况下。因此,寻找驱动各种传感器(传感器网络)和实现连续环境监测的电源变得越来越重要。
近年来,由于摩擦电性、压电性、热电性、光电性、磁电性和热电性,从自然环境中清除太阳能、风能和波浪能的环境能量收集为解决驱动传感器的供电挑战提供了可能性。由于在没有外部电源的情况下从环境中收集能量,基于这种能量收集技术的系统可以是一个可持续的自给自足系统[自供电系统],具有很强的环境适应性和能源可持续性。到目前为止,基于摩擦电纳米发电机(TENG)的一种可以直接从自然降雨等生活环境中获取机械能的发电机在EMS领域变得越来越重要,并在全球范围内引起了越来越多的关注。
由于自然降雨等环境中的大部分机械能通常具有能量密度低、极不规则的特点,这使得TENG每个周期产生的电力非常小,在振幅、频率和密度上表现出高度的不规则性。直接使用这种不规则的电力作为EMS的电源会导致EMS中的不规则回路电流波动,从而淹没传感信号(环境刺激引起的回路电流变化),导致EMS的传感性能不佳。因此,开发了一种由交流/直流转换器、能量提取电路、蓄电池(电池或电容器)和电压调节器(即LTC3588)组成的复杂电源管理,以收集TENG的不规则输出,然后定期稳定地为传感器供电。虽然这种额外的电源管理将TENG的不规则输出转换为稳定的电源,从而避免了TENG不规则输出对EMS传感信号的影响,但它会导致额外的能量损失,使EMS只能间歇性工作,如“睡眠”到“唤醒”的工作模式,这严重限制了EMS进行实时环境监测的能力。因此,迫切需要找到开发用于实时环境监测自供电传感系统的方案。
本文亮点
1. 本工作报告了一种由TENG、校准电阻器和并联的传感器网络组成的自供电和自校准环境监测系统(SSEMS),用于实时监测温度和湿度。
2. 校准电阻器可以实时监测降雨不规则导致的TENG不规则输出。
3. SSEMS使用该校准信号实时校准传感信号,实现误差小于5.0%的精确传感。
4. 在瀑布和降雨下应用SSEMS实时监测环境温度和相对湿度,传感误差低至1.0%。
图文解析

图1. SSEMS的设计和机制。
(A) 基于TENG的自供电实时监控系统目前面临的挑战。各种因素导致自供电实时监测系统的传感失败。T,温度;H,湿度;L,光。(B)解决挑战的SSEMS的设计和工作机制。

图2. 感知SSEMS的性能。
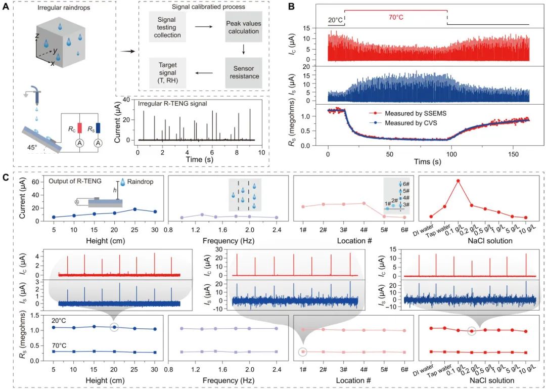
(A) 基于R-TENG的SSEMS。不规则的雨滴导致R-TENG的输出电流不规则,需要校准过程来获得传感器电阻。T,温度;RH,相对湿度。(B)动态RS(=RC·IC/IS)源自IS,并在SSEMS的实际测试中由IC随时间校准。CVS,恒压源。(C)在雨滴高度、频率、位置和化学成分等各种变化因素下,SSEMS的传感性能对R-TENG的输出不敏感。DI,去离子;L,升。

图3. SSEMS的高精度温度和相对湿度传感。
(A) SSEMS测量的商用温度传感器的温度RS特性(黑点)与固有特性(虚线)的比较。(B)SSEMS在循环试验下测量的动态温度响应范围为25°至35°C。(C)20个SSEMS的静态温度传感性能总结。(D)SSEMS在不同温度下的高精度静态温度传感及其相对误差。插图:在每个温度下测量的七个数据点的分布。TM,测量温度;TA,施加温度。(E)通过SSEMS测量的商用RH传感器的RH-RS特性(黑点)与固有特性(虚线)的比较。(F)SSEMS在加湿过程中测量的动态相对湿度响应(灰色背景表示用加湿器加湿的过程)。(G)20个SSEMS的静态相对湿度传感性能总结。(H)不同相对湿度下SSEMS的高精度静态相对湿度传感及其相对误差。插图:在每个相对湿度下测量的七个数据点的分布。RHM,测量的相对湿度;RHA,实际的相对湿度。

图4. 基于R-TENG阵列的SSEMS。
(A) 基于R-TENG阵列的SSEMS原理图。(B)R-TENG阵列在四种不同跌落模式下的输出电流。(C)基于R-TENG阵列的SSEMS在不同滴落模式下测量的温度和相对湿度。(D)(C)中测量的温度和相对湿度汇总。(E)基于R-TENG阵列的SSEMS在小雨、中雨和大雨下的温度和相对湿度传感性能。

图5. SSEMS在瀑布和降雨下用于环境温度和相对湿度监测的实际应用。
(A) SSEMS的概念是从瀑布和降雨中收集不规则的能量,为环境监测的传感器供电。T,温度;H,湿度;L,光。(B)SSEMS的照片。插图:校准电阻器、温度和相对湿度传感器。T,温度;RH,相对湿度。(C和D)SSEMS在瀑布(C)和降雨(D)下实时记录的温度和相对湿度。
原文链接:https://doi.org/10.1021/acsnano.5c08364