时间:2025-06-30 09:25
人气:
作者:admin
导言
电机作为工业自动化市场的支柱,其核心地位源于大多数应用均涉及运动或旋转场景。从机器人、传送系统到零件操纵器,从物料搬运设备、风扇到手臂工具、检测机器,再到线性运动执行器等,相关应用场景极为广泛。而这些应用的落地,需要传感器、控制器与执行器构成的整体生态系统支撑。在机器人及工业自动化领域,根据具体应用需求,通常会采用有刷直流电机、无刷直流电机和步进电机等专用电机。本文聚焦于低至中等功率范围的专用电机,深入探讨其在各类应用中面临的不同挑战与特定需求。
自动化市场趋势
自动化市场历来是一个 12V 市场,具有确保系统可靠性和降低整体维护成本的安全需求。然而,为了实现更高的功能性能、提供更高的功率吞吐量、提高系统效率并降低成本,同时满足工业安全标准,一些关键趋势正在兴起。
向 48V 转变:与传统的 12V 驱动器相比,转向 48V 驱动系统可将电流和功耗减少至 25%。这增加了系统负载能力,可以处理更重的负载并执行更苛刻的任务,例如提升更重的组件。此外,更低的电流要求意味着更便宜的布线、更少的热量散失,以及通过消耗更少能源实现的整体长期成本节约。
创新集成:许多解决方案将电机驱动、编码和制动系统组合到一个单元中,以简化设计、减少元件数量、降低布线复杂度,并有效减轻微处理器的计算压力。通过集成化系统设计方法和菊花链通信等部署概念,允许多个机器人单元构建高效通信链路。
安全至上:UL2595 和 UL1740 等国际标准指导了电池供电设备的通用安全要求,ISO13482 和 ISO10218 等 ISO 标准针对工业机器人的安全要求。然而,随着机器人变得越来越复杂和自主化,硬件设计中的安全性对于传感器和机器人感知失败的情况仍然至关重要。因此,ISO10218、IEC61508 和 ANSI / RIA R15.08 等标准的严格更新预计将强调自动化中的安全需求。

伺服电机需求和挑战
伺服机构广泛应用于自动化领域,通过旋转或直线执行器实现角度/线位移、速度及加速度的精确控制。其区别于常规电机的核心在于采用闭环反馈机制,以确保输出轴准确到达所需位置。有刷直流电机、无刷直流电机 (BLDC) 和步进电机通常用于机器人、线性传输系统和多轴伺服驱动器等低到中等功率应用中的伺服电机驱动器解决方案。
1有刷直流电机
有刷直流电机依赖碳刷和机械换向器结构实现运转,如图 1 所示。这些电机的核心优势是电机本身和电子元件成本较低,且电控系统设计涉及的复杂性较低。然而机械电刷结构导致其存在电火花干扰与噪声问题,限制了在高功率及噪声敏感场景的应用。该电机需频繁维护,且使用寿命相对较短,典型应用包括直线运动装置、传送带系统及部件操作装置。

图 1:有刷直流电机图
有刷直流电机可以由两个半桥驱动器、一个全桥驱动器或带有集成或外部 FET 的多全桥驱动器驱动。根据安全和系统架构需求,具有额外保护和诊断功能的驱动器有助于确保系统可靠性并最大限度地减少外部硬件组件要求。此外,半桥或 BLDC 电机驱动器可以选择集成高精度电流感应功能,以提供位置精度闭环反馈并减小整体系统解决方案尺寸。

表 1:Allegro 在机器人领域的直流电机解决方案
2无刷直流电机
无刷直流电机更适合需要更低噪声和更高性能的应用,以支持成本敏感度较低的高速或高扭矩操作。这些应用包括机器人关节、风扇、物料搬运设备、传送带、零件操纵器和线性运动。这些电机具有高效率、高磁通密度、低维护要求、低电磁干扰 (EMI)、高坚固性和宽范围速度控制等优点。与有刷直流电机不同,机器人位置信息必须用于控制 BLDC 电机的电子换向。这种转子位置通常通过霍尔传感器(通常是霍尔锁存器或位置/角度传感器)或编码器进行感应。

图 2:无刷直流电机图
BLDC 电机控制根据位置反馈通常分为两种类型:有传感器和无传感器。有传感器 BLDC 电机依靠霍尔效应传感器、位置传感器或角度传感器直接测量转子的位置。这些传感器通常嵌入在电机内部,并产生与磁场方向相对应的信号,控制器据此信号激活定子对应绕组,实现精准换相。
有传感器控制算法的主要优点是精确换向、平稳的低速运行、简化的控制逻辑和可靠的启动,如图 3 所示。然而由于需要额外的传感器,需要增加硬件成本并确保其在噪声环境中的可靠性。电机的高速运行受到位置传感器更新速率的限制。

图 3:使用外部霍尔传感器反馈的有传感器 BLDC 控制
无传感器 BLDC 电机通过监测电机绕组产生的反电动势来间接估计转子位置。反电动势电压随转子位置而变化,提供有关其角位移的信息。存在各种无传感器技术,包括过零检测、反电动势积分和基于观测器的方法,以准确检测转子位置,如图 4 所示。这种控制技术提供了改进的可靠性性能,因为无需霍尔传感器,从而消除了与传感器振动和线束相关的问题,并降低了成本,并有可能达到更高的速度。然而,整体算法复杂性增加,这反过来增加了控制器成本,并且对电机参数的高度依赖需要额外校准。此外,在较低速度下,反电动势的估计具有挑战性,这导致启动问题和较低速度下的性能不佳。虽然无传感器控制具有成本效益、外形尺寸更小,并提高了可靠性。

图 4:电机绕组反电动势测量技术对比图
无传感器无刷直流电机中的算法复杂性还取决于反电动势的类型,如图 5 所示。梯形反电动势 BLDC 电机的控制算法比正弦波反电动势 BLDC 电机更容易实现。梯形波反电动势 BLDC 电机在高速度和高扭矩应用中更受欢迎,其中噪声非主要限制因素,而正弦波反电动势 BLDC 电机用于更复杂和高性能的应用。还有更专业的算法,例如磁场定向控制 (FOC),用于提高正弦反电动势 BLDC 电机的效率。

图 5:电机控制算法基于反电动势特性构建
无刷直流电机可以由三组半桥驱动器或一个集成/外置 FET 的三相 BLDC 驱动器驱动。根据系统安全和架构需求,具有额外保护和诊断功能的驱动器有助于提高系统可靠性并最大限度地减少外部硬件组件要求。此外,半桥/BLDC 电机驱动器可以选择集成高精度电流检测放大器,以进一步降低 BOM 成本并减小整体系统解决方案尺寸。
此外,免代码 BLDC 驱动器提供集成有传感器或无传感器电机控制解决方案,可释放 MCU 算力,其效率相较传统 MCU 生成 PWM 信号控制 MOSFET 的方案显著提升。

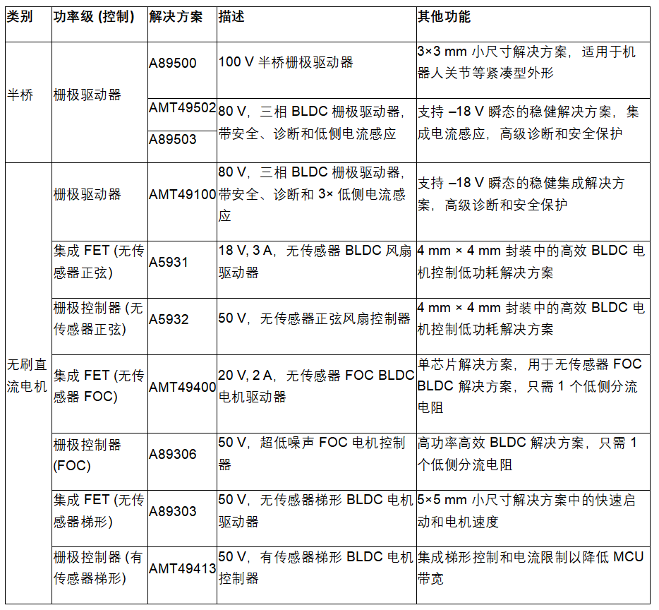
表 2:Allegro 在机器人领域的无刷直流电机解决方案
3步进电机
步进电机通常用于低速、低功率和精确位置控制场景。步进电机的主要优点包括更高的保持和低速扭矩、高可靠性和与伺服电机相比更低的成本。然而,步进电机效率不高;因此将其用于更高功率应用并不划算。
此外,由于它们使用开环控制,无闭环反馈导致系统无法检测失步或堵转状态。因此,步进电机适用于非关键和成本敏感应用中,但仍需要位置精度,例如机床。

图 6:单极电机与双极步进电机接线图
在各种步进电机类别中,单极和双极步进电机最常见,如图 6 所示。单极步进电机用于高速、高扭矩应用,但需要微步进才能实现开环位置控制。另一方面,双极步进电机由于易于电流控制和更好的低速性能而变得越来越普遍。
步进电机可以由双 H 桥驱动器或带有专用步进控制的步进驱动器驱动,使用集成或外部 FET。根据安全和系统架构需求,具有额外保护和诊断功能的驱动器有助于确保系统可靠性并最大限度地减少外部硬件组件要求。此外,步进驱动器可以选择集成强大的保护功能,例如失速检测、开路负载或短路到电池和接地,以便在处理大负载时执行位置控制。

表 3:Allegro 在机器人领域的步进电机解决方案
4伺服电机驱动器
伺服电机驱动器用于工业自动化应用中的精确位置和速度控制。伺服电机驱动器涉及闭环位置和速度控制,并实施编码器反馈,以允许实时调整速度和位置,从而即使在动态负载情况下也能确保精确和稳定的运动。传统上,有刷直流电机已用于伺服驱动器,但现在,BLDC 电机在伺服应用中更受欢迎。伺服驱动器的主要优点是宽速度范围、快速响应、平稳控制、高可靠性、精确的位置和速度控制、高能效、易于集成以及易于多轴控制的同步。伺服电机应用类似于 BLDC 电机,但更适用于精度和时序至关重要的场合。这些包括精密机器人、物料搬运设备、零件操纵器、线性运动控制系统等等。图 7显示了伺服电机驱动器的框图。

图 7:伺服电机驱动器
伺服电机的控制回路实现涉及使用多个传感器反馈回路,这会带来更高的维护要求和环境敏感因素。多轴控制会进一步增加复杂性,这需要高速微处理器与两个或更多伺服电机进行实时通信和控制。这些因素会影响驱动系统的整体实施、安全性和维护成本。然而,由于高性能、精确的位置控制和快速响应时间,伺服电机仍然是工业自动化应用的热门选择。
Allegro工业自动化电机驱动方案
Allegro 提供全面的电机驱动解决方案,包括集成功率级或栅极驱动器级两种配置方案。集成功率级的器件可以处理高达约 2 到 3A 的典型电机电流,而栅极驱动器可用于驱动外部 MOSFET,根据栅极电流强度支持更高的功率。