时间:2025-03-26 15:57
人气:
作者:admin
在电子技术蓬勃发展的今天,精准且高效的电流检测已然成为了新能源汽车、工业自动化等众多领域实现技术突破与性能升级的关键所在。近日,Allegro 携手梦想电子举办线上研讨会,Allegro 资深现场应用工程师刘昀以专业视角,围绕电流传感器替代采样电阻的解决方案,与大家展开深度探讨。通过本次研讨会分享,Allegro 带来了极具前瞻性的技术理念与创新思路,助力行业在电流检测领域实现新的突破与发展。
1磁电流传感器与电流采样电阻的深入比较
工作原理差异
采样电阻基于电流通过电阻产生电压降的原理来检测电流,设计复杂且易受电感、噪声干扰;而 Allegro 磁电流传感器则是通过感应导体电流产生的磁场实现电流测量,这种非接触式的检测方式无需额外元件,简化了系统设计。

非接触式磁电流传感器
性能参数对比
·精度与带宽:采样电阻在高精度(<1%)场景需昂贵组件支持,且带宽受限(高频下阻抗剧增);磁传感器带宽可达 MHz 级,适合高频应用(如 SiC/GaN 系统)。
· 功耗与尺寸:采样电阻大电流下功耗高,需权衡散热与信噪比;磁传感器功耗低,封装尺寸更小(如 3x3mm QFN)。
· 隔离与安全:磁传感器天然功能隔离,耐受电压尖峰,保护系统安全;采样电阻需额外组件应对瞬态电压风险。
成本分析
在低电压、低电流应用场景中,采样电阻初始成本较低(<0.2 美元)。但若要达到 < 1% 总精度的高性能要求,成本会大幅上升(>1 美元)。Allegro 磁电流传感器在低电压、低电流应用时成本不占优势,但在中高电流应用中,综合性能与成本因素优势明显。
2Allegro 电流传感器的四大优势
高精度与稳定性
Allegro 电流传感器运用集成差分霍尔技术,抑制共模干扰(CMTI 优异),减少信号振荡,适用于电机控制等高动态场景。且支持双向电流检测,误差率低至 ±1%(典型值)。
低功耗与小尺寸
部分产品的电阻低至 0.1mΩ,功耗仅为采样电阻的 1/10。同时,采用小型封装设计,例如 ACS71240 的 3x3 QFN 封装,相比传统采样电阻方案,占用 PCB 空间更小,为产品的小型化设计提供了便利。

分流器功率耗散与EZ封装性能对比分析
优异的隔离性能与安全性
磁电流传感器所采用的非接触式测量可避免电压尖峰损坏,其隔离耐压高达 300V RMS(如ACS37042),符合汽车级安全标准(AEC-Q100),为整个系统的安全稳定运行提供有力保障。
设计简化与成本优化
该传感器集成了信号处理功能,减少了对外部组件的依赖,不仅简化了设计流程,降低了 PCB 设计的复杂度,还能优化库存管理,进一步降低系统成本。
3典型应用场景与案例解析

汽车电子领域
· 挑战:韩国一家主要汽车一级供应商在开发转向和制动系统时,面临小尺寸适应 PCB 和高电流能力的挑战。
· 解决方案:采用 ACS37220(4x4mm QFN 封装,200A 检测能力)替代大功率采样电阻,耐受 150℃ 高温,助力新能源汽车延长续航。
工业控制领域
· 挑战:欧洲仓库机器人需在线检测 200A 电流,需解决小尺寸适应 PCB 和低发热问题。
· 解决方案:采用 ACS781LR(PSOF 封装),有效提高了生产效率,降低了设备故障率。
消费电子领域
· 挑战:一家知名音频解决方案提供商在开发耳机时,需小尺寸、低发热方案。
· 解决方案:ACS711EX(3x3mm QFN)节省 70% PCB 空间,满足轻薄化需求,助力产品成功推向市场。
清洁能源与无人机
· 挑战:一家中国领先的送货无人机制造商,需具备小尺寸和重量,高电流能力方案。
· 解决方案:采用 ACS72981LR(PSOF 封装),支持高电流(±50A)与轻量化设计,提升飞行效率。
4核心产品深度解析
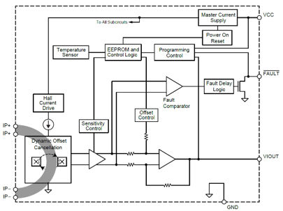
【ACS71240】
具有经济高效特点,配备过流故障引脚,能快速发出电流异常警告。采用差分霍尔技术,对杂散磁场免疫。其支持 ±50A 双向检测,带宽 120kHz,适用于多种电流检测场景,在工业和汽车领域应用广泛。

功能框图
【ACS37220】
具有高功率密度,可测量高达 200A 的电流。其集成导体路径,内阻低,采用 4x4 QFN 封装。其在新能源汽车和工业电机控制等对电流检测要求较高的领域表现卓越。
【ACS37042】
作为业界小巧的引脚式磁电流传感器,采用 SOT23 封装,非常适合空间有限的应用场景。其具备相电流检测功能,在工业电机驱动、电动自行车等领域发挥着重要作用。
Allegro 的磁电流传感器凭借卓越的技术创新,巧妙地在精度、功耗、安全性与成本之间寻得精妙平衡,已然成为替代传统采样电阻的创新选择。在当今快速发展的科技浪潮中,从蓬勃兴起的新能源汽车领域,到不断升级的工业自动化进程,再到创新频出的消费电子行业,Allegro 的产品都发挥着关键作用,始终致力于助力客户实现更为高效、可靠的电流检测,不仅为企业提升产品竞争力提供有力支撑,更推动着整个行业向着更高效、更智能、更安全的方向稳健迈进。