时间:2025-02-27 15:39
人气:
作者:admin
摄像头行业发展与产品创新
根据Omdia估计,2023年全球安防摄像头市场(高清模拟摄像头、网络摄像头、防爆摄像头和热成像摄像头)总体发货量约为1.9亿台,预计到2028年,总体发货量将达到2.6亿台。2023年,中国的发货量占据了全球摄像头市场的近56%。随着市场的不断扩张,预计到2028年,中国市场的发货量将增长至约1.5亿台,年均复合增长率达到7.0%。

图1:2023-2028全球安防摄像头发货量
(来源Omdia)
根据中国安全防范产品行业协会组织编制的《中国安防行业"十四五"发展规划(2021-2025年)》提示,"十三五"期间,据中安协初步统计:到2020年底我国安防企业达到3万余家,从业人员170多万人;2020年安防行业总产值约达到7950亿元,实现增加值约为2650亿元,"十三五"期间年均增长率达到了10%以上。在行业总产值中,视频监控约占55%。"十四五"期间安防市场年均增长率达到7%左右,2025年全行业市场总额达到1万亿元以上。
我国安防摄像头的技术演进以及发展阶段:
2019年以前,以“安全“为驱动力,在公共服务事业领域呈现指数级增长,但目前该领域市场渗透率趋近饱和。
2019年之后,以“连接“和”计算“为驱动力,软件(算法和系统)结合硬件(芯片),从高清摄像头向智能摄像头升级,商用和家用产品市场份额持续攀升。
图2:各类外形和功能的网络摄像头
网络摄像头(IP Camera,简称IPC)是将视频信号经过数字化处理后,通过网络进行传输,实现远程监控的设备。近年来,网络摄像头领域备受瞩目的几大核心功能趋势包括:
1.AOV(Alwayson Video)
采用基于超低功耗内存的快速启动待机技术,AOV成功实现了7×24小时不间断的全天候录像能力。这一技术有效弥补了传统低功耗IPC在PIR传感器未触发期间无法记录影像的缺陷,在保持极低能耗的同时,能够更接近常规电源设备的使用体验。
2.黑光
基于高感光度图像传感器,结合AI-ISP成像体系,能够在低至0.0005 Lux(照度计量单位)的极端微弱光线环境中,依然保持图像的全彩显示,无需额外补光设备。从“星光”到“超星光”的跨越,再到如今“黑光”技术的问世,标志着在复杂光照条件下对图像解析力、质量和稳定性的不断追求和突破。
3.枪球一体
枪型摄像头一般具有较为固定的视角范围,适合在一定区域范围内进行重点追踪监控;球型摄像头可以通过云台的旋转和移动来360°调整视角,监控范围更加广阔;而枪球一体联动双摄摄像头,顾名思义,是结合枪型摄像头和球型摄像头的优势特点,一台设备兼顾全景和细节。
兆易创新IPC解决方案
作为网络摄像头产业上游关键力量,芯片供应商在IPC解决方案中发挥了举足轻重的作用。其中,兆易创新在存储、MCU,以及模拟芯片有着多年深厚技术积淀,不仅满足了当前主流网络摄像头设备的功能性能,以及可靠性和安全性等方面的多维度需求,还为下一代产品创新提供坚实有力的支撑。

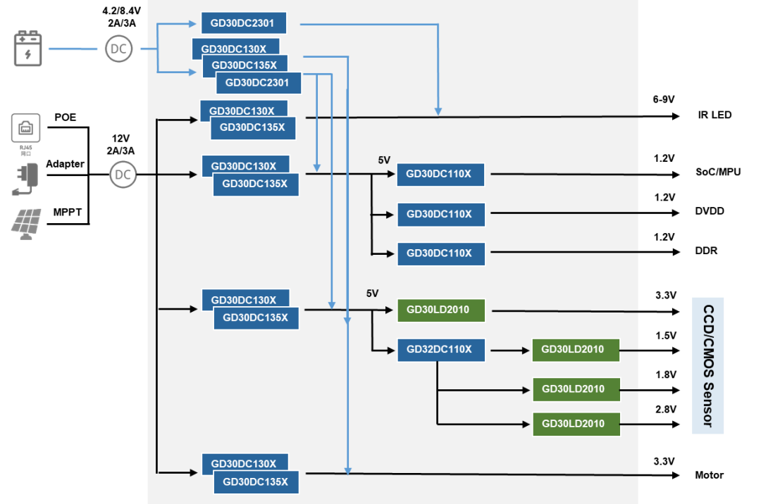
图3.网络摄像头电源树结构(Power Tree)
依据实际的监控场景,网络摄像头通常有四类供电方式:
电池供电
该方式依赖内置的锂电池组提供电力,无需额外连接电源插座,常用于外部供电不便且功耗较低的摄像设备。
POE(PowerOver Ethernet)供电
通过一根以太网线就能同时完成数据传输和电力供应,安装简便,布线成本低,设备位置灵活,不受电源插座位置的限制。
电源适配器供电
选用具有适合电压电流范围的AC/DC电源适配器进行独立供电,稳定性好,广泛适用于各类电源规格的设备。
太阳能设备供电
通过太阳能板高效地将太阳能转化为电能,并借助最大功率点追踪(MPPT)技术提高太阳能电板的输出效率,随后将电能存储在电池中,以此为网络摄像头提供持久且稳定的电力供应,充分利用了可再生能源,减少了碳排放,适用于户外、野外等有线供电不便的区域场景。
网络摄像头的电源树结构如图3所示,电池供电一般采用单节锂电池或者是双节锂电池,供电电压为4.2V或者8.4V,POE、电源适配器和太阳能设备供电的供电电压为12V,供电电流为2A/3A。首先通过一级升降压模块——GD30DC130X/135X系列DC-DC降压转换器,或GD30DC2301 DC-DC升压转换器,有效地将输入电压转换为3.3V、5V以及6至9V的多种稳定输出电压。随后,进一步经由二级降压单元处理,具体包括GD30DC110X系列DC-DC降压转换器以及GD30LD2010 LDO(低压差线性稳压器)芯片,以实现更为精细的电压调节,最终输出更低的电压等级,包括1.2V、1.5V和2.8V,以满足网络摄像头内部各组件的特定供电需求。
GD30DC130X/DC135X系列DC-DC高效同步降压转换器芯片
支持宽电压输入范围4.2-18V/25V,最低支持输出电压为0.6V
输出电流为1A/2A/3A
转换效率高达95%
支持FCCM 和Pulse-Skip Mode模式切换
支持过流、过压、过温和Hic-cup短路保护
采用恒定接通时间(COT)架构,实现高压降压应用中的快速瞬态响应
GD30DC110X系列DC-DC高效同步降压转换器芯片
支持输入电压范围2.5-6V,输出电压为0.6V-Vin
输出电流为1A/1.2A/2A
转换效率高达95%
最高开关频率达到1.5MHz,duty cycle 可达100%
支持FCCM 和Pulse-SkipMode 模式切换
支持过流、过压、过温和Hic-cup短路保护
GD30DC2301 DC-DC高频异步升压转换器芯片
支持宽电压输入范围2.5-18V,最高输出电压可达36V
支持最大输出电流为2A
转换效率高达95%
1MHz固定开关频率
内部集成150mΩ Power MOSFET,输出恒定电流驱动多路LED灯
GD30LD2010 高PSRR、低压差线性稳压器芯片
支持输入电压范围1.5-7V,输出电压范围为0.8-5V
支持最大500mA的输出电流
轻负载条件下静态电流仅为40uA
高电源电压抑制比(PSRR):80dB@f =1KHz
低输入输出电压差:520mV@500mA@VOUT=1.8V
热关断保护,电流限流保护

图4. 有线PTZ IP Camera 经典系统框图
以一台有线PTZ网络摄像头为例,通常来说它的硬件架构系统涵盖了多个关键组件,包括镜头、图像传感器、环境感知传感器、音频信号处理、视频编解码芯片、主控芯片、云台控制,以及USB、网络接口等多种有线接口等。
1.镜头以及云台控制
镜头负责捕捉即时的图像信息,镜头的关键参数包括视角、焦距、光圈等,光圈决定进光量,焦距影响拍摄距离,视角关乎监控范围。
云台(PTZ,即Pan/Tilt/Zoom-全景/倾斜/缩放)功能允许用户远程精确地控制云台和镜头的动作,实现监控画面的全方位移动和细节放大,以便更细致地观察监控区域的细节。这一功能在需要大范围监控和精确追踪目标的场景中尤为重要。
GD30DR473X系列马达驱动芯片非常适用于实现镜头,IR-CUT双滤光片,以及PTZ马达控制的集成电机驱动器解决方案。
GD30DR4732是一款镜头电机驱动器芯片,通过电压驱动方式以及扭矩纹波修正技术,实现了超低噪声256细分微步驱动。最大驱动电流150mA,结合逻辑电路对驱动电路控制,可在实现光圈控制(IRIS)功能的同时,实现变焦(Zoom)和对焦(Focus)功能:
调节光圈的大小可以直接影响图像的亮度和对比度,获得合适的曝光度,以适应不同的光线条件。
变焦是通过改变焦距,从而改变视角大小,通过拉近(Zoom In)和推远(Zoom Out),来获得画面的放大和缩小。
对焦是通过改变焦点位置与拍摄物体的距离来调整画面清晰度, 例如调成近焦(Focus Near)或远焦(Focus Far)。
GD30DR4730/4731是多通道电机驱动芯片,具备五路H桥驱动器,可驱动两个步进电机和一个直流有刷电机。其中步进电机驱动器支持整步进、1/2步进以及32/64/256细分微步进,可提供高达0.5A的驱动电流,具有多保护功能,欠压锁定 (UVLO),过流保护 (OCP) 和热关断 (TSD),典型的应用方案为:
一路直流有刷电机驱动器用于IR-CUT双滤光片切换:白天切换为红外截止滤光片,画面图像不偏色。夜晚切换成全光谱滤光片,支持红外补光,提升了夜视清晰度。
两路步进电机驱动器用于云台马达控制:通过正交SPWM模式来控制云台马达的上下以及左右方向的平稳移动和旋转。
GD30DR4730/4731比较适用于球型摄像机头等需要多轴旋转和调整角度,从而实现覆盖更广阔的监控区域的监控。对于枪型摄像机等监控角度和位置相对固定的机型,也可以采用GD30DR380X来实现水平和垂直移动控制。
GD30DR380X直流马达驱动芯片包含一路H桥驱动器,可驱动一个直流电机或螺线管等其他器件。输出驱动器块由配置为H桥的N沟道功率MOSFET组成,用于驱动电机绕组。内部电荷泵产生栅极驱动电压。该系列芯片具有PWM(IN/IN)输入接口,可提供高达1A的输出电流,可在0V至11V的电机电源电压下工作,控制逻辑可在1.6V至7V的电压轨上工作,提供过流保护、短路保护、欠压锁定保护和过温保护。
GD32F303Vx微控制器基于ARMCortex-M4内核,工作频率高达120MHz,集成了多类外设功能,并采用LQFP100封装形式。当与GD30DR4730/4731,GD30DR380X马达驱动芯片协同工作,能够实现对镜头以及多路电机的统一高效控制。
内置48至96KB的SRAM以及256KB至3MB的Flash大容量片上存储器,为运行PTZ跟踪与控制算法提供了充足的资源。使系统能够针对锁定的目标执行视觉导向自动跟踪任务,通过精确控制云台的方位旋转,确保目标始终位于镜头视野的中心位置。此外,系统还能灵活调控镜头的变焦功能,从而捕获高分辨率的视频图像,进一步提升监控与追踪的精准度与细节表现力。
2.环境感知
在市场需求的持续推动下,网络摄像头的智能化进程正在持续深度演进,智能化的基石在于打造一个全方位的感知体系,通过一系列传感器,监测并分析其运行环境中的每一个细微变化与动态信息,为后续的智能化处理与决策提供坚实的数据支撑。主要传感器模块包括:
光线传感器
光线传感器来测量环境光照强度的变化,自动调节图像传感器的参数或切换到不同的工作模式,以确保在不同光照条件下都能获得高质量的图像。
温湿度传感器
实时监测周遭环境的温湿度的变化,可以在监控视频上显示温度和湿度数据,也可以上传至云端,还可以根据实际条件设置触发警报。GD30TS100N/112N为高精度、低功耗的本地数字温度传感器,I2C控制接口,分辨率为12bit,测量精度为±0.5°C (–40°C to +125°C),工作电压为2.7-5.5V/1.4-5.5V,关断态电流低至0.3μA/1μA。
GD30TSHT30是一款本地温湿度传感器,I2C控制接口,分辨率为16bit,温度测量精度为±0.5°C (–40°C to +125°C),相对湿度精度为+3%RH,工作电压为2.2-5.5V。
PIR传感器
低功耗网络摄像头平时处于低功耗的休眠状态以延长电池寿命或降低能耗。一旦有物体在摄像头的监控范围内移动,被动红外(PIR,Passive Infra-Red)传感器会立即感知并触发摄像头从休眠中唤醒,迅速启动录像或警报功能,实现对安全事件的即时响应。
3.视频音频处理
将镜头采集到的光信号传给图像传感器(CCD/CMOS),经过光/电转换后,再进行模拟信号到数字信号的转换。随后,依据MPEG4、H.263、H.264、H.265或M-JPEG等视频编码标准,对数字信号进行高效的视频编码与压缩处理。完成这些步骤后,视频数据即可打包经由网络通信上传至指定存储位置。
网络摄像头自带麦克风收音和扬声器外放,既可捕捉周围环境中的声音,也可以播放语音指令和警告信息,实现远程监控人员与被监控区域之间的全双工语音通讯。音频通信模块包含麦克风运算放大器和扬声器运算放大器,通过ADC和DAC实现模/数和数/模信号转换,搭载DSP单元进行信号处理。特别值得一提的是,GD30AP72x系列1/2/4-ch低噪声运算放大器,凭借其低至1.8V至5.5V的宽泛工作电压范围,以及仅为8nV/√Hz@1KHz的超低输入电压噪声密度,为网络摄像头的音频通信质量提供了坚实的保障。
4.主控芯片以及存储方案
主控芯片肩负着整个系统的控制和调度重任。当前网络摄像头的主控方案趋于采用SoC(系统级芯片)/MPU(微处理器单元),不仅具备强大的运算,存储和控制能力,还高度集成了各类专用模块,如内置了ISP(图像信号处理)和视频编码等核心功能等,能够简化开发,并灵活应对各类摄像机场景需求。
兆易创新NOR/NAND Flash与DRAM产品系列凭借其全面的规格覆盖、出色的性能表现、低功耗设计理念、卓越的产品质量以及高度的可靠性,成为了网络摄像头设备值得信赖的选择。