时间:2025-03-01 15:49
人气:
作者:admin
本文内容整理自前瞻产业研究院近期发布的《2025年中国智能传感器行业全景图谱》报告多篇公开内容,相关数据、文字、图片版权均归属前瞻产业研究院。
本文整理内容相比报告全文有简略,均来自公开已披露资料,如需获取报告全文,请联系前瞻产业研究院购买、获取。
前瞻产业的报告认为,2023年中国智能传感器行业市场规模达到1435.2亿元,五年复合增速达到14.62%。初步估算,2024年中国智能传感器行业市场规模将达到1576亿元,至2030年行业规模有望突破3400亿元。
本文智能传感器产业相关内容和数据较多较新较全,涵盖以下内容:
一、中国智能传感器行业最新市场规模情况
2024年中国智能传感器行业市场规模将达到1576亿元
区域市场情况
产业竞争情况
二、2025年中国智能传感器行业全景图谱(部分)
行业概况
1、定义
2、产业链剖析:产业链条长
产业发展历程:物联网和智能制造带动行业快速发展
行业政策背景:鼓励智能传感器下游应用发展
行业发展现状
1、 行业整体具备规模化供应能力
2、 行业整体价格波动幅度较小
3、 直接材料占行业生产成本的主要部分
4、 2024年市场规模突破1600亿元
行业竞争格局
1、区域竞争:形成五大区域格局
2、企业竞争:多层次竞争
产业发展前景及趋势
1、行业发展趋势分析
2、2030年行业规模有望突破3400亿元
智能传感器产业代表性企业业务完成情况
智能传感器产业代表性企业最新动向
三、2025年智能传感器行业上市公司全方位对比(附业务布局汇总、业绩对比、业务规划等)
1、智能传感器产业上市公司汇总
2、智能传感器上市公司基本信息对比
3、智能传感器行业上市公司业务布局对比
4、智能传感器行业上市公司智能传感器业务业绩对比
5、行业上市公司业务规划对比
四、2025年中国智能传感器行业技术发展现状
智能传感器技术发展历程
智能传感器生产制造工艺方法
行业整体研发投入规模及力度较大
行业代表性厂商技术进展
智能传感器行业仍有多项重点技术亟待突破
中国智能传感器行业最新市场规模情况
2024年中国智能传感器行业市场规模将达到1576亿元
根据国家标准GB/T 33905.3-2017对智能传感器下的定义:智能传感器是具有与外部系统双向通信手段,用于发送测量、状态信息,接收和处理外部命令的传感器。从特点上来看,智能传感器并不只有传感的功能,而是以微处理器为内核扩展了外围部件的计算机检测系统,相比一般传感器,智能传感器提高了传感器的精度、提高了传感器在场景中的可靠性、提高了传感器的性能价格比,拥有上述三种特点的一种或多种,即为智能传感器。2023年中国智能传感器行业市场规模达到1435.2亿元,五年复合增速达到14.62%。初步估算,2024年中国智能传感器行业市场规模将达到1576亿元。

区域市场情况
从区域市场来看,当前中国智能传感器产业呈现地区集聚特征,其中,广东、江苏、浙江三省拥有超过40%的市场份额,这些地区工业体系的多元化发展,诸如汽车制造、能源开发、电子科技、装备制造以及家用电器等行业均处于领先地位。因此分大区来看,当前华东地区占我国智能传感器行业市场份额比重最大,达到46.7%。

产业竞争情况
中国智能传感器行业头部企业有歌尔股份、汇顶科技等,这些企业专注于MEMS传感器、光学传感器、环境传感器等关键领域,广泛服务于消费电子、汽车、工业和物联网应用。同时,中科院等科研机构助力行业技术升级,初创企业通过细分市场创新崭露头角,但整体来看国内智能传感器企业与国际巨头相比仍存在技术差距。

2025年中国智能传感器行业全景图谱(部分)
行业概况
1、定义
根据国家标准GB/T 33905.3-2017对智能传感器下的定义:智能传感器是具有与外部系统双向通信手段,用于发送测量、状态信息,接收和处理外部命令的传感器。简言之,智能传感器是集传感单元、通信芯片、微处理器、驱动程序、软件算法等于一体的系统级产品,具有信息采集、信息处理、信息交换、信息存储等功能。
智能传感器型谱体系总体架构参考GB7665-2005《传感器通用术语》中分类原则,并结合智能传感器应用特点进行分类。按照外界输入的信号变换为电信号采用的效应,可分为物理量智能传感器、化学量智能传感器和生物型智能传感器三大类。第二层级按照“工作原理+应用领域”的分类依据具体展开,可分为压力传感器、惯性传感器、磁传感器、光学传感器等。

2、产业链剖析:产业链条长
智能传感器在工业4.0时代扮演着十分重要的角色。随着物联网在工业领域的应用推广,智能传感器在其中的应用越来越广泛。智能传感器是物联网技术的最底层和最前沿,对物联网产业发展有着十分重要的意义。从产业链来看,智能传感器上游主要为设计、原材料以生产设备供应;中游为智能传感器器件加工制造与封装测试;下游是终端产品制造,其中以消费电子、工业控制、汽车电子、医疗电子等应用领域为主。


产业发展历程:物联网和智能制造带动行业快速发展
传感器自诞生以来,大致经历了结构型、固体型、智能型三个阶段,随着各类技术的进步,前两类传感器逐渐无法满足对数据采集、处理等流程的需求,融合了AI技术的智能传感器开始受到关注。
20世纪开始,我国开始智能传感器领域的探索。2013年起,智能传感器行业扶持政策陆续出台,例如国家四部委于2013年发布《加快推进传感器及智能仪器仪表产业发展行动计划》,重点为使传感器及智能仪器仪表实现微型化、数字化、模块化、网络化;2016年8月,国务院发布《“十三五”国家科技创新规划》,提出了发展工业传感器,进行工业传感器核心器件、传感器集成应用等方面的技术攻关,提高工业传感器产业的技术创新能力;2017年,工信部制定了《智能传感器产业三年行动计划(2017-2019年)》,明确传感器产业的发展目标和方向。伴随物联网和智能制造的兴起,智能传感器得到了广泛关注。

行业政策背景:鼓励智能传感器下游应用发展
《中华人民共和国国民经济和社会发展第十四个五年规划和二〇三五远景目标纲要》提出加强微机电系统(MEMS)等特色工艺突破后,先后发布《“十四五”机器人产业发展规划》、《“十四五”国家信息化规划》、《“十四五”冷链物流发展规划》以及《“十四五”数字经济发展规划》等“十四五”规划政策支持打造传感器完整产业链,包括上游的重点设备和关键材料,鼓励MEMS等小型化,鼓励传感器在下游工业、汽车、消费电子、家居等多个领域的应用。






行业发展现状
1、 行业整体具备规模化供应能力
当前,我国智能传感器代表性厂商已实现了规模化供应能力,厂商通常基于行业的需求情况制定生产计划,从代表性企业披露的产销情况来看,2023年中国智能传感器重点厂商的产销率多处在较高水平,为行业的平稳运行打下了良好的基础。

2、 行业整体价格波动幅度较小
以四方光电表示我国智能传感器行业价格走势,2019-2023年,四方光电气体传感器价格变动幅度较小,价格走势整体呈上升趋势,2023年四方光电气体传感器价格为48.10元/只,较2019年上升5.37元/只。

3、 直接材料占行业生产成本的主要部分
通过对智能传感器行业主要上市企业披露的成本结构进行分析,直接材料、直接人工、制造费用是智能传感器行业成本的主要组成部分。其中,制造与封装等直接材料成本占据了69.62%;直接人工成本在10.55%左右。

4、 2024年市场规模突破1600亿元
经过二十余年的发展我国智能传感器产业已进入稳健成长期,成为了一个超过千亿人民币市场规模的巨大产业,根据信通院的数据,2023年中国智能传感器市场规模达到1429.6亿元,初步统计到2024年突破1600亿元。

行业竞争格局
1、区域竞争:形成五大区域格局
根据中国(无锡)物联网研究院,截至2024年,目前国内已逐渐形成包括长三角、珠三角、京津、中部和东部在内各具特色的智能传感器五大集聚区。京津地区主要从事前沿新型智能传感器的研发;珠三角地区依托资本市场和人才优势,打造了热敏、磁敏、超声波等传感器产业体系;长三角地区依托自身工业基础和金融环境,打造了国内最大规模的传感器产业集群;东北地区则主要以MEMS传感器为主;中部地区以产学研紧密结合的模式,在气体传感器等多个细分产品领域发展良好。

2、企业竞争:多层次竞争
我国智能传感器的市场竞争层次可分为传统传感器制造商、半导体厂商和其他厂商。传统传感器制造商致力于传统传感器的智能化研发;半导体厂商则基于成熟的半导体工艺,发展智能传感器技术;其他厂商进行收购等方式进入智能传感器领域。

产业发展前景及趋势 1、行业发展趋势分析
近年来,多项政策的出台推动了中国智能传感器的快速发展,企业研发力度加大,未来国内企业市场份额有望持续提高;技术创新趋势向小型化、微功耗及无源化和高可靠性、宽温度范围方向发展;在物联网、汽车、医疗等领域需求将大幅增长。

2、2030年行业规模有望突破3400亿元
“十四五”期间,随着国内多项政策的陆续出台,进一步鼓励智能传感器产业的发展,智能传感器作为现实世界与数据世界的桥梁,处于物联网整个构架体系的核心地位,在各个领域中有着广阔的前景。结合信通院数据,前瞻初步预测,到2030年,中国智能传感器行业规模有望突破3400亿元。

从具体代表性园区来看,结合《2023中国智能传感器产业发展与十大高质量园区报告》中中国智能传感器产业链构成、市场产值规模、资源布局等内容,并从产业竞争力、配套竞争力、区域竞争力三个维度及19项指标入手对中国智能传感器产业园区进行综合评价,评选出十大园区名单。根据这一评价指标,评选出前三甲为:苏州工业园区以92.5分居首位,上海张江高新技术产业开发区91.2分,无锡国家高新技术产业开发区87.9分。

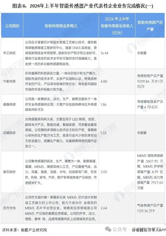
智能传感器产业代表性企业业务完成情况
中国智能传感器代表性厂商通常具有规模化生产能力,目前厂商均具备了多款产品的研发、生产能力,在技术水平上具有向国际市场开拓的竞争力,并逐步实现了向下游细分行业的应用,2024年上半年智能传感器产业代表性企业业务完成情况如下:


智能传感器产业代表性企业最新动向
2023年以来,国内智能传感器代表性厂商布局动态主要以拓展下游应用为核心的技术研发为主。智能传感器代表性企业最新动向如下:

2025年智能传感器行业上市公司全方位对比(附业务布局汇总、业绩对比、业务规划等)
1、智能传感器产业上市公司汇总
智能传感器在工业4.0时代扮演着十分重要的角色。随着物联网在工业领域的应用推广,智能传感器在其中的应用越来越广泛。智能传感器是物联网技术的最底层和最前沿,对物联网产业发展有着十分重要的意义。目前,我国智能传感器行业的上市公司较多,产业链各环节厂商均形成了一定规模的厂商。





2、智能传感器上市公司基本信息对比
通过已有的公开信息进行分析,我国智能传感器行业上市公司注册资本最高的是高德红外,成立日期最早的是汉威科技,招投标信息最多的是汉威科技,从企业标签来看,智能传感器相关上市企业大多为半导体领域的领先厂商及物联网领域创新的代表性厂商。

根据智能传感器行业已有的公开信息分析,智能传感器行业员工总数最多的是华工科技,共有8179名员工,其中包括生产人员3946人。


3、智能传感器行业上市公司业务布局对比
在智能传感器上市公司中,公司智能传感器业务在国内外均有布局。从智能传感器业务产比来看,敏芯股份专注于传感器业务,2024年上半年业务占比达到99.86%。


4、智能传感器行业上市公司智能传感器业务业绩对比
2024年上半年,我国智能传感器行业的上市公司中,传感器相关业务最高是华工科技,2024年上半年智能传感器相关营业收入为16.44亿元,其次是高德红外,公司相关业务营业收入为10.99亿元。

5、行业上市公司业务规划对比
“十四五规划”和“2035远景目标”确立了坚持创新、发展科技、实现现代化等指导思想和中长期目标,随着相关产业具体政策的逐步推出以及物联网、工业智能和新能源等领域的发展,各公司纷纷加大对智能传感器业务的投入,业务规划主要为拓展智能传感器产品的应用领域,具体情况图下:


四、2025年中国智能传感器行业技术发展现状 行业仍有多项重点技术亟待突破
智能传感器技术发展历程
中国智能传感器的发展路径,可以从通信模块、微处理器、存储单元、制造工艺、传感单元 / 敏感材料五个部分来进行分析。在智能传感器中,通信模块的演进,是在不断兼容更多的通信技术的。从最早的 RS-232 和 UART 协议,到后来使用LTE、Zigbee、Wi-Fi、LoRaWAN 等各类技术,而未来也会继续兼容各种全新的通信协议,以达成对更多环境下的监测。微处理器和存储单元的变化总体是在往小型化、高性能发展。制造工艺也在不断的进步过程中,老的工艺由于散热、能耗等一系列问题,在市场上的平均份额在逐渐降低。而传感材料的发展呈开枝散叶的状态,有越来越多的材料作为传感单元,组成了许多新式的智能传感器。随着 MEMS、低能耗的模拟和数字电路技术、低能耗的无线射频(RF)技术以及各种微能量技术的发展,智能传感器逐渐朝着小体积、低成本、低功耗、高集成的微传感器方向发展,同时也推动了各元器件的快速迭代。

智能传感器生产制造工艺方法
我国智能传感器的主要生产工艺流程包括SMT贴片、插件元件焊接、外壳组装、嵌入式软件、调试、标定、检测、包装、入库,具体工艺流程如下:

行业整体研发投入规模及力度较大
从行业整体的研发投入情况来看,2018-2022年期间,中国智能传感器行业研发投入平均规模和研发投入强度呈逐年上升的趋势,一定程度上体现了厂商对产品研发创新的重视程度。2023年,中国智能传感器行业平均研发投入规模为3.99亿元,研发投入强度为11.5%。2024年截至第3季度,行业平均研发投入规模为2.81亿元,研发投入强度为2.81%。总体来看,我国智能传感器行业研发投入力度较大。

注:1)研发投入强度为研发投入规模占营业收入的比值;2)由于智能传感器为传感器产品在技术更新与集成上进行迭代的产品,因此对传感器行业的研发投入在一定程度上能够有力推动智能传感器的行业发展,因此在无权威智能传感器样本的情况下,前瞻采用传感器行业概念股的研发投入情况进行分析,共包括193个样本,特此说明。
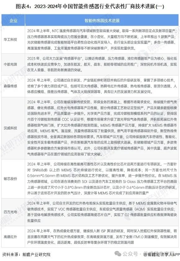
行业代表性厂商技术进展
从我国智能传感器行业代表性厂商的技术进展情况来看,厂商多聚焦于第三代半导体及功率器件的研发,围绕重点产品开展工艺优化。2023-2024年中国智能传感器代表性厂商技术进展情况如下:


智能传感器行业仍有多项重点技术亟待突破
尽管我国智能传感器行业取得了多项重大进展,但依旧有部分尖端技术处于“卡脖子”的发展阶段,具体情况如下:
