时间:2025-03-20 09:55
人气:
作者:admin
自主移动机器人(AMR)和自动导引车(AGV)是无人驾驶机器人,结合了移动性、感知和连接能力,主要用于运输和移动各种重量和尺寸的负载,以及其他功能。这些系统可以根据其技术和预期用途与人类进行不同程度的互动,可在人群周围安全操作,并达到高水平的合作和协作。本文将为您介绍AMR/AGV等智能机器人的发展与趋势,以及由安森美(onsemi)所推出的相关解决方案。
智能机器人推动工业5.0的制造业数字化发展
随着行业越来越接近工业5.0,这是制造业数字化的下一阶段,对人机交互和机器人功能增强的需求日益增加,其中使用智能机器人的范围,从机械臂到轮式自主送货机器人,再到完全可自主行走的人形机器人,应用发展逐渐成熟。智能机器人与传统工业机器人不同,它们使用许多不同的传感器、人工智能(AI)和高级算法来与环境互动、检测障碍物,并与人类和其他机器共同协作。
部署自主机器人的优势包括提高生产力和效率,用于执行重复和/或耗时的任务,因此人类工人可以专注于更具附加价值的活动。在较轻的有效载荷下,系统可以由12V电池供电,而更高的电压(例如48V)可用于降低工作电流,从而减少电线尺寸和成本。
如今,得益于人工智能的进步,全球智能机器人市场正在经历显着扩张,这使得更复杂的自主机器人得以构建,这些机器人不仅可以部署在仓库中,还可以部署在户外和控制较少的环境中。自主机器人可为电子商务、制造业、医疗保健等各个行业提供解决方案,并且可以高度定制。

安全的电池充电器管理和电压转换系统
安森美针对智能机器人应用推出了相当完整的智能和移动机器人解决方案,种类相当多样,以下将针对功能区块来介绍相关的主力产品。
首先,电池充电器并不是机器人的一部分(机外),通常包括从单相120 – 230 Vac到12-48 V电池电压的转换。充电器可以是有线的,也可以是无线的,AC/DC充电器通常由两个子系统组成,包括功率因数控制器(PFC)级和谐振转换器(LLC)。
在功率因数控制器中,NCP1680是无桥图腾柱CrM(临界传导模式)PFC控制器,支持恒定准时Crm和谷值同步频率折返,可在整个负载范围内实现效率优化,可进行交流线路监控和交流相位检测,具有新颖的谷值感应方案和零电流检测,无需霍尔传感器的逐周期电流限制,因此无需外部元器件,适用于小于350W的功率水平。另一款功率因数控制器―― NCP1681是无桥图腾多模式PFC控制器,支持固定频率CCM(恒定传导模式),具有恒定准时CrM和谷值开关频率折返,具有专有电流感应方案与专有谷值感应方案,适用于高功率,支持高达1kW的多模式应用,CCM大于2.5kW。
此外,离线控制器NCP4390是一款采用SOIC-16封装,带同步整流器控制的次级侧LLC谐振转换器,带双边沿跟踪的同步整流控制,支持宽工作频率(39kHz ~ 690kHz),可通过补偿削减(频率偏移)防止非ZVS(NZP),支持初级侧开关和SR开关的可编程死区时间。
电池、电池管理和电压转换系统则是机器人的机载部分。通常,移动机器人使用锂离子或磷酸铁锂电池。锂离子电池更常见,能量密度更高。另一方面,磷酸铁锂电池更稳定,不易过热,标称电压更低,最常用的是12-48V电池系统,可以并联以提高性能。
典型的24V电池容量约为50Ah,重量约为10kg。电源树为系统中的所有逻辑电平和低压电源轨供电。通常,它不需要隔离(电池电压低于50 V),并且与低压差稳压器(LDO)结合使用,实现为多个并联降压转换器。
安森美的转换器FAN65008B是一款同步降压调节器,集成高侧和低侧功率MOSFET,并集成固定频率电压模式PWM控制器,可提供宽范围的电压转换,输出电流大于2A时效率超过95%,支持4.5至65V的宽输入电压范围,以及10A连续输出电流,支持100kHz至1Mhz的可编程开关频率,具有热关断、UVLO、过载和短路保护。

用于AMR/AGV的先进通信与保护功能
AMR/AGV中的所有构建块都需要相互通信,当前有许多可用的通信方式,传统上,人们会使用CAN、LIN、RS-485、RS232和许多其他方式,不过,目前所有这些通信方式都可以用10Base-T1S替代,仅使用一条双绞线即可将多个PHY连接到公共总线。这将可减少了所需的交换机端口数量,并且消除了对网关的需求。10BASE-T1S只需要一条非屏蔽双绞线,这也大大降低了布线成本。
安森美的以太网控制器NCN26010是一款支持10Mb/s工业以太网MAC+PHY IC控制器,支持10BASE−T1S,符合IEEE 802.3cg标准,集成MAC和10BASE-T1S PHY,支持PLCA突发模式,如果任何节点需要发送比其他所有节点更多的数据,则允许每个PLCA传输机会发送更多帧,通过超过25m的UTP电缆可支持多过8个节点,具有增强的抗噪性,以及全局唯一MAC地址,采用32针QFN封装。
在智能保护方面,eFuse和SmartFET等智能保护可提高效率和可靠性,并减少机器人停机时间。eFuse是一种自保护、可复位的电子保险丝,它通常用于监控输入/输出电压、输出电流和温度。eFuse可防止过流、过压和高温,可以防止下游元器件、连接器和PCB走线损坏。eFuse可用于热插拔情况,以及需要限制浪涌电流的情况。SmartFet可用于保护低压电源轨(例如12V),可提供短路保护和浪涌电流处理,以及热关断和自动重启以防止高温,还包含过压保护。
安森美的电流保护NIS3071是一款四通道eFuse,支持四个独立通道,每个通道高达2.5A、60V,具有高度可扩展,输出可以组合以将电流限制提高到10A,支持每个通道的热保护,以及数字启用、公共故障引脚,以及可调开启时间控制与可调过流限制。
保护型MOSFET――NCV84045是一款具有高级保护功能的完全受保护的单通道高侧驱动器,支持CMOS兼容控制输入,以及高达32A的输出电流,具有非常低的RDS(ON) 50mΩ典型值,可进行电流检测输出诊断反馈,具有用于感应开关的集成钳位,支持接地丢失和VD丢失保护,以及ESD保护、短路保护。

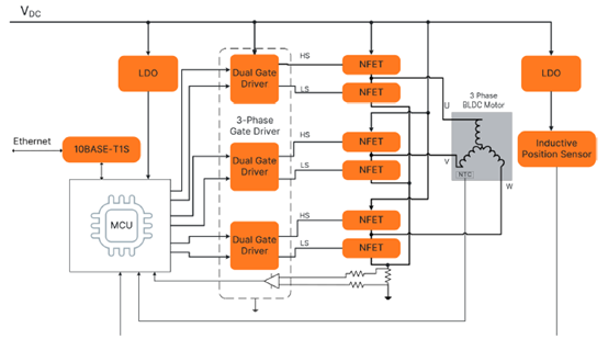
完整的电机控制与位置传感解决方案
中央处理器(CPU)是整个系统的“大脑”,它负责系统内部和与外部环境的所有通信。根据系统的复杂性,它需要具有足够的计算能力。此外,智能机器人还需要支持同步定位与地图构建(SLAM),这是一种用于创建未知环境地图的方法,移动机器人利用SLAM算法在周围环境中进行自主导航。另一方面,运动和执行器控制用于控制机器人移动的轮子。此外,机器人还可以使用机械臂或提升负载。所有这些功能通常都依赖于无刷直流(BLDC)电机,这需要复杂的算法才能精确控制。
安森美的栅极驱动器NCD83591是一款三相栅极驱动器,非常适合工业应用,支持5-60V工作电源范围,以及高达250mA的FET恒流驱动,可执行高达30kHz的电机PWM,具有单独的六栅极控制模式,具有UVLO、HBM和CDM ESD、断电期间的内部栅极下拉等集成保护功能,采用28引脚QFN封装。
MOSFET NTMJST2D6N08H是一款支持2.8mΩ RDS(ON)、80V VDS,具有低电容和栅极电荷,可降低开关损耗,采用TCPAK57封装,可降低PCB温度,因为热量从顶部消散,可以提高PCB利用率。
MOSFET NTMFS0D4N04XM是T10M系列中同类最佳的40V MOSFET,适用于BLDC电机驱动,支持0.42mΩ RDS(ON),可降低传导损耗,采用5mmx6mm封装,具有卓越的软化恢复能力,低电压尖峰可减少应力和EMI问题。
电感式位置传感器可测量车轮或其他移动部件的旋转,以准确跟踪它们在环境中的位置和方向,它们可以用作BLDC控制的电子换向的一部分。电感式编码器比传统的光学或磁感应具有许多优势,它们坚固耐用、重量轻、只需要很少的元器件,并且对振动或污染不敏感。
电感式传感NCS32100是一款非接触式传感器解决方案,由两个PCB组成,包括一个带有两个印刷电感器(没有焊接元器件)的转子,以及一个带有印刷电感器和编码器IC的定子。与可能需要100多个元器件才能正常工作的传统光学编码器解决方案相比,安森美的NCS32100只需要12个元器件即可实现最小的功能系统。
安森美的NCS32100可计算位置和速度,具有绝对编码器,无需移动即可确定其位置,支持6,000 RPM全精度(最大45,000 RPM),38mm传感器的精度为±50弧秒(0.0138度)或更高,可以区分和消除旋转运动产生的振动,支持20位单圈与24位多圈分辨率输出,集成CortexM0+ MCU,具有高度可配置性,是适用于各种光学编码器的更便宜替代方案,具有通过单个命令的自我校准功能。

先进的照明、传感器与无线解决方案
机器人可以配备LED灯,向人们和其他机器人表明机器人的存在。与旧型光源相比,LED更高效、更轻、寿命更长。根据灯光的颜色,机器人可以指示方向、发出状态信号等。根据所需的功率和用途,安森美可提供各种LED驱动器和控制器。
线性LED驱动器NCV7685是一款带I2C的12通道LED线性电流驱动器,支持12个并联恒流通道,每通道60mA灌电流,128个占空比级别,每个通道独立,具有高级诊断选项,符合AEC-Q100标准。
要使智能机器人系统真正实现自主,而不依赖于既定路径(AGV便需要),它需要能够防止与障碍物或其他机器人发生碰撞,但最重要的是防止与人发生碰撞。深度感知可以通过使用各种传感器来实现,像是LiDAR、成像、雷达、超声波,每种传感器都有其优缺点。
将来自多种传感器模式的数据组合起来称为传感器融合,传感器融合可以结合所有传感器的优势,单一传感器技术无法在所有条件下提供可靠的信息,因此多个操作传感器可一起提供更可靠的数据集。
安森美的硅光电倍增管阵列RDM-0112A20是一款用于LiDAR应用的NIR增强型SiPM,支持共阳极的12个SiPM像素阵列,无快速输出,具有20x20 µm微单元有效面积,在905nm时PDE(光子检测效率)为16%,微透镜技术可实现最大光学效率,建议Vop为30V。
硅光电倍增管MicroFC-100为1x1 mm SiPM,可用于单点或2D LiDAR,支持标准和快速输出,具有可见范围内的最高灵敏度,取决于微单元尺寸,在420nm时PDE大于18%,建议Vop为25.2V,具有10、20或35 µm微单元尺寸。
光学传感器可用于深度感应、方向或为机器人提供额外功能,例如检查或图像识别。机器人的不同子系统中可能会有多个图像传感器(IS)和IS处理器。这是唯一能够检测颜色的传感器解决方案。使用光学传感器,系统能够检测障碍物并提高安全性或读出信息(例如,从条形码中读取信息)。
安森美的图像传感器AR0234是一款1/2.6”的2.3Mp CMOS数字图像传感器,具有1920x1200有源像素阵列,以及领先的全局快门效率,卓越的低光和红外性能,支持自动曝光、窗口化、行和列跳过模式。
AR0822则是1/1.8”的8Mp CMOS数字图像传感器,具有3840x2160有源像素阵列,支持滚动快门,板载eHDR,具有高灵敏度、低读取噪声,智能线性化可减轻移动伪影和LED闪烁,支持增强的NIR响应。
无线连接系统可用于收集传感器数据、进行监控和定位,作为SLAM算法的一部分,蓝牙出发角(AoD)是一种室内定位系统,其工作方式与室外全球定位系统(GPS)类似。在AoD方法中,发射设备使用排列成阵列的多个天线来发射250kHz信号。接收设备有一个天线,当来自发射设备的信号穿过其天线时,接收设备会收集数据,使其能够计算信号方向。
安森美的低功耗蓝牙RSL15是一款无线微控制器单元(MCU),采用低功耗蓝牙5.2技术和安全的Arm Cortex-M33处理器。器件通过其内置电源管理、灵活的GPIO和时钟方案以及宽电源电压范围,为高性能和超低功耗应用提供最大的设计灵活性,可优化能源效率,最大程度降低电池消耗,从而减少电池体积,延长电池供电传感器的使用寿命,内置业界领先的超低功耗微控制器,配备易于使用的SDK,是业界最低功耗的基于闪存的安全蓝牙低功耗MCU。
结语
智能机器人的发展正以前所未有的速度推进,从工业生产到家庭服务,再到医疗和教育领域,机器人技术的应用场景日益广泛。伴随着人工智能、物联网和传感技术的持续进步,智能机器人不仅变得更加高效、精准和多功能,也更加贴近人类的实际需求。安森美提供了完整的产品解决方案,将可协助加快智能机器人的开发速度,助力构建更加高效、便捷和智能的未来世界。