时间:2024-12-23 18:05
人气:
作者:admin
12月20日晚九点,香港证券交易所官网披露了由特殊目的收购公司(SPAC) TechStar Acquisition Corporation 提交的公告,公告显示,TechStar将与中国激光雷达巨头图达通(Seyong)合并,合并后,图达通将取代TechStar,在香港交易所主板上市。


▲来源:香港证券交易所
据公告披露,本次并购对图达通的估值为117亿港元(约合110亿人民币)。
至此,这家中国&全球第三大激光雷达供应商的上市之路,尘埃落定。
早在2023年8月,中国证监会就披露了图达通在美国纳斯达克交易所上市的备案通知,秘密递交IPO申请,但此后再无相关进展消息。相关情况参看《秘密上市被曝光?第三家国产激光雷达IPO来了!》
SPAC并购上市,即媒体常说的“借壳上市”,即先成立一家空壳公司,通过上市募集资金,再去筛选未上市、具有发展前景的标的公司,通过并购装入资产,以标的公司的名义存续。
当前,先后已有两家国产激光雷达企业上市,2023年2月9日,禾赛科技正式登陆美国纳斯达克市场,成为“中国激光雷达第一股”;2024年1月5日,速腾聚创在香港证券交易所上市,成为第二家登陆资本市场的国产激光雷达企业,亦是“港股激光雷达第一股”。
为什么值117亿港元?中国&全球第三大激光雷达供应商,营收第一的激光雷达企业!
为什么图达通估值达117亿港元?
公告披露,主要基于上市前的最新一轮融资情况、业务发展即表现、业务前景等三大因素评估。
最新一轮融资1.4亿美元,估值109亿港元,本次交易再获5.5亿资金
2023年,图达通自4位投资者获得1.44亿美元的融资,这也是上市前的最新一轮融资,投后估值为109亿美元。在此基础上,估值增加约7.4%,形成本轮估值117亿港元。
资料显示,图达通成立至今已完成多轮融资,背后投资者包括了蔚来资本、淡马锡、富达投资、高榕创投、斯道资本、华创资本、愉悦资本、BAI资本、顺为资本、国泰君安创投、F-Prime Capital、均胜电子等多家知名机构的投资。

▲来源:天眼查
SPAC并购上市的操作中,涉及SPAC发起人、并购标的、PIPE投资者三方,本次交易中,SPAC发起人为TechStar,并购标的为图达通,引入三家PIPE投资者:黄山市国资委旗下黄山建投资本、清科创业非执行董事龚虹嘉旗下的富策、华盖资本,合共投资5.513亿港元,每股10港元,认购合并后公司4.06%股权。

▲来源:香港证券交易所
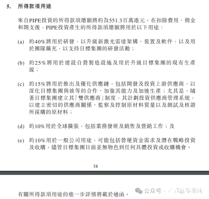
全部5.51亿港元中,40%将用于研发,包括升级新激光雷达架构、团队扩充等;25%用于产线建设和升级;15%用于优化供应链;10%用于全球扩张;10%用于一般办公用途(包括战略投资收购等)

▲来源:香港证券交易所
值得一提的是,清科系资本是TechStar的主要股东之一,TechStar的主要发起人包括信银投资、清科集团、清科资本、倪正东先生、李竹先生及柳伟杰先生。

▲来源:TechStar
业务发展与表现,中国&全球第三大激光雷达供应商,营收第一的激光雷达企业!
业绩表现方面,公告披露图达通近年业绩显著增长,图达通猎鹰系列激光雷达解决方案于2022年开始量产并交付安装在蔚来的多款汽车中,此外其他主机厂和ADAS即自动驾驶公司也有采用图达通的激光雷达方案。
主要财务数据方面,2021年、2022年、2023年及截至2024 年6月30日止六個月,图达通分别产生未经审计收入460万美元、6630万美元、12110万美元及6610万美元;录得未经审计亏损11380万美元、18820万美元、21900万美元及7870万美元。
总体来看,2021~2023年,图达通年复合增长率高达412.88%,亏损有收窄趋势 。截至2024年6月30日,图达通未经审计账面总亏损65330万美元。
对于亏损原因,公告披露,由于持续投资于新产品及自动驾驶技术的研发,图达通产生庞大的研发开支。虽然图达通成本控制有所改善,但尚未完全实现规模经济,从而出现业绩亏损。
从上文中本次交易引入的5.51亿港元PIPE投资中,40%将被用于研发,可见短期内激光雷达技术研发投入仍将是这家巨头的主要支出。
公告亦指出,据灼识谘询的数据显示,2023年图达通乘用车激光雷达解决方案销售收入全球排名第一。
据市场研究机构Yole发布的《LiDAR for Automotive 2024》报告显示,图达通在2023年全球激光雷达市场份额排名中,以19%位列全球第三,仅次于禾赛科技(37%)和速腾聚创(21%)。
此外,图达通、禾赛科技、速腾聚创、华为、览沃等中国激光雷达厂商,共计占据全球激光雷达市场84%份额。

▲来源:Yole
业务前景,复合年增长率达78.8%,超90%收入来自中国
据灼识谘询数据显示,全球激光雷达解决方案的市场规模预计于2024年将达到40亿美元,并于2030年进一步增长至652亿美元,复合年增长率达到59.5%。
针对ADAS应用的激光雷达解决方案的市场规模预计于2024年将达到19亿美元并于2030年达到232亿美元,複合年增长率为52.4%。
全球针对自动驾驶应用的激光雷达解决方案的市场规模预计于2024年将达到9亿美元,并于2030年进一步增至286亿美元,复合年增长率为78.8%。
目前,图达通的车规级激光雷达解决方案主要应用于L2+ ADAS市场,随着技术的成熟,未来也将服务于全球自动驾驶市场,预计全球激光雷达尤其是车规级激光雷达市场将出现大幅增长。
目前,图达通超过90%的收入来自中国,中国庞大的汽车市场基数和主机厂商对激光雷达的采用,是中国激光雷达市场快速增长的主要原因。
通过图达通在中国的生产设施及供应链,可及时以符合成本效益的方式实现量产,抢占全球市场先机。
全球最早量产车规级高性能激光雷达的供应商,创始人毕业于北大,曾任百度自动驾驶事业部总监,并帮百度投资激光雷达元老企业Velodyne!
公告中,多次指出图达通是全球首家实现量产的车规级高性能激光雷达解决方案供应商,以创始人鲍君威为代表的领导层具有远见和强大的研发能力,图达通在苏州、上海以及美国硅谷将有研发和测试中心,拥有庞大的全球人才库。
从公告中的股权结构显示,本次并购交易前,鲍君威持有16.65%的股权,并合计持有21.16%的投票权,另一位创始人李义民拥有2.22%股权。

并购交易完成后,鲍君威的股权将变为12.66%,李义民则为1.69%,鲍君威为单一最大股东。

资料显示,图达通的创始人鲍君威,毕业于北京大学物理系,后就读于加州大学伯克利分校并获得电子工程博士。
鲍君威在精密仪器和光学传感器方面拥有超过20年的经验,早在1998年底,还未毕业的时候与两位刚毕业的师兄一起开了个小公司,专攻光学测量技术。合作的师兄一个是中国人,一个是印度人。
2021年初,该公司被当时世界第二大半导体公司即日本半导体设备公司东电电子(Tokyo Electron)收购,收购金额为1.5亿美元,东电电子认为鲍君威公司团队的技术能搭载在自己的机床上变成眼睛、感知系统,可以一边生产一边调整,让机器更智能:
“我们当时演示出来的结果能够比其他地方的技术性能好很多倍,显示出很大优势。公司当时将近二十个人,它以1.5亿美元买下了我们这个两年左右的小公司,当时觉得我们做得还算是比较成功的。”
被收购后,鲍君威从做软件、算法开始,慢慢负责整个软件、硬件系统,再做产品和商务开发,最后负责整个团队的管理与公司的对外合作,任职东京电子工程副总裁,将该检测技术打造到极致。
2014年,产品稳定后,鲍君威认为需要有一些新的改变:
“我帮团队开发了新的传感器,把这个带上了正轨,就觉得和我几年前做得事情类似,应该看看新的方向。”
此时,恰逢百度美国研发中心正在大张旗鼓的扩张,于是鲍君威顺理成章地加入百度,离开了工作近16年的地方。

▲图达通创始人鲍君威,来源:网络
2015年12月,百度自动驾驶事业部成立,鲍君威担任百度自动驾驶事业部的车载计算系统和传感器团队负责人,就是这时候,鲍君威看到了自动驾驶的市场潜力,意识到激光雷达对自动驾驶的重要性。
而百度自动驾驶激光雷达的传感器技术路线,也是鲍君威团队定下来的,后来百度决定投资Velodyne时,也是鲍君威做技术尽调的。鲍君威建立起了百度自动驾驶传感器团队,拥有相当高的技术水平和丰富的实践经验。
Velodyne是全球车载激光雷达鼻祖级企业,曾是车载激光雷达领域绝对的龙头,此后市场地位下滑,2023年初Ouster和Velodyne对外宣布进行全股合并。
2016年11月,鲍君威和同在百度负责传感器技术的李义民一起辞职创业,在硅谷创立了Innovusion(中文名为图达通),开发应用于自动驾驶及其他行业的激光雷达产品及传感器融合技术。这次,他要做世界第一的激光雷达!
在鲍君威的带领下,图达通迅速发展,技术上,图达通打造高性能激光雷达,是全球较早采用1550纳米波长的激光器作为激光雷达核心零部件的厂商之一。
2022年3月,图达通首款图像级超远距激光雷达猎鹰 (Falcon)实现量产,并搭载在蔚来系列汽车中,成为当时市场上为数不多实现量产的激光雷达企业。

▲来源:苏州科技
2023年12月15日起,图达通进行品牌焕新,英文名由 Innovusion 变更为 Seyond,中文名保持不变,Seyond 源自于 "See"(看)和"Beyond"(超越)的结合。
目前,图达通的产品主要有:
Falcon猎鹰平台,图像级超远距主视激光雷达,也是蔚来ET9搭载的远距主雷达
Robin灵雀平台,前向及广角侧视激光雷达,上车蔚来ET9的侧向补盲雷达
感知软件平台OmniVidi
硬件平台+软件平台形成图达通激光雷达解决方案,并广泛应用于自动驾驶、智能机器人、工业自动化等移动端应用,以及智慧城市、智慧高速等基建端应用。

2024年5月,Peachtree Corners,作为美国首批5G智能城市之一,宣布与Seyond(图达通)达成合作,旨在通过部署激光雷达解决方案以提高车辆及VRU的安全性,创建更安全和更流畅的交通环境。
结语
经历2022年的激光雷达量产元年,2023年在质疑中激光雷达进入全面量产,2024年激光雷达产业迎来全面量产爆发。
智驾炙手可热,许多消费者将汽车是否搭载激光雷达视为智驾是否“靠谱”的关键,可见消费者及业界对激光雷达安全性的认可。多家企业亦迎来盈利和市值攀升的拐点,这次图达通借壳上市,也预示着市场对激光雷达产业的看好。
未来,在全球市场,国产激光雷达企业将继续独领风骚。