时间:2024-12-30 11:06
人气:
作者:admin
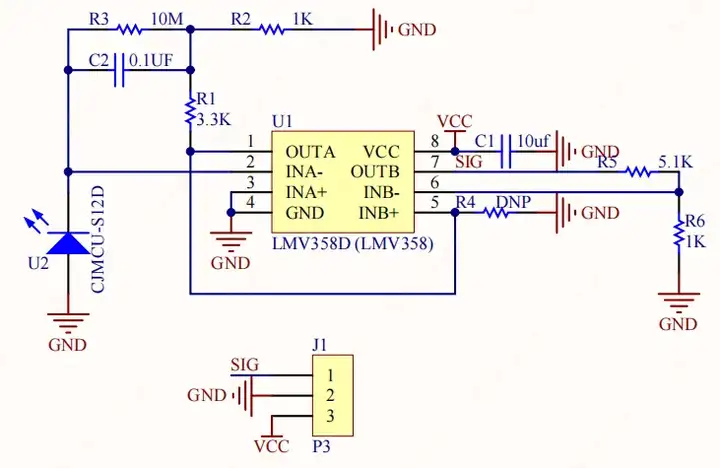
此紫外线检测模块采用氮化家基材料的肖特基光电二极管,具有高的响应度和低的暗电流,板载LM358放大器对光电二极管输出的微弱信号进行放大,所有元器件采用1%精度元器件制造。应用于紫外线测试仪,紫外线手表,户外运动设备,手机移动电话等。
模块实物展示:

资料下载链接:
https://pan.baidu.com/s/1YuwoCsbiJPaYH-8TaHEwVg
资料提取码:8888
工作电压:2.7-5V
工作电流:1mA
测量角度:130度
温飘:0.08%/℃
检测波长范围:240nm~370nm
输出方式: ADC
管脚数量:3 Pin
以上信息见厂家资料文件
我们的目标是将例程移植至CW32F030C8T6开发板上【能够测量紫外线强度】。首先要获取资料,查看数据手册应如何实现读取数据,再移植至我们的工程。

电路图中,SIG引脚是经过放大模拟电压后进行模拟信号输出,采集到模拟量后将其转换为电压,根据下图电压与紫外线强度对照表,则可得知紫外线强度。


模块接线图
移植步骤中的导入.c和.h文件与【CW32模块使用】DHT11温湿度传感器 相同,只是将.c和.h文件更改为bsp_ultraviolet.c与bsp_ultraviolet.h。这里不再过多讲述,移植完成后面修改相关代码。
在文件bsp_ultraviolet.c中,编写如下代码。
/*
* Change Logs:
* Date Author Notes
* 2024-06-20 LCKFB-LP first version
*/
#include "bsp_ultraviolet.h"
#include "stdio.h"
/******************************************************************
* 函 数 名 称:ULTRAVIOLET_GPIO_Init
* 函 数 说 明:UV紫外线模块引脚初始化
* 函 数 形 参:无
* 函 数 返 回:无
* 作 者:LC
* 备 注:
******************************************************************/
void ULTRAVIOLET_GPIO_Init(void)
{
RCC_ULTRAVIOLET_GPIO_ENABLE(); // 使能GPIO时钟
RCC_ULTRAVIOLET_ADC_ENABLE(); // 使能ADC时钟
ANALOG_GPIO_ENABLE(); // PA05设定为模拟输入
/* ADC配置 */
ADC_InitTypeDef ADC_InitStructure; // ADC初始化结构体
ADC_WdtTypeDef ADC_WdtStructure; // ADC看门狗结构体
ADC_SingleChTypeDef ADC_SingleChStructure; // ADC单通道转换结构体
// 配置ADC初始化结构体
ADC_InitStructure.ADC_OpMode = ADC_SingleChOneMode; //单通道单次转换模式
ADC_InitStructure.ADC_ClkDiv = ADC_Clk_Div4; // 时钟频率 = PCLK / 4 = 64MHz / 4 = 16MHz
ADC_InitStructure.ADC_SampleTime = ADC_SampTime5Clk; //5个ADC时钟周期
ADC_InitStructure.ADC_VrefSel = ADC_Vref_VDDA; //VDDA参考电压
ADC_InitStructure.ADC_InBufEn = ADC_BufDisable; //关闭跟随器
ADC_InitStructure.ADC_TsEn = ADC_TsDisable; //关闭内置温度传感器
ADC_InitStructure.ADC_DMAEn = ADC_DmaDisable; //不触发DMA
ADC_InitStructure.ADC_Align = ADC_AlignRight; //ADC转换结果右对齐
ADC_InitStructure.ADC_AccEn = ADC_AccDisable; //转换结果累加不使能
//ADC模拟看门狗通道初始化
ADC_WdtInit(&ADC_WdtStructure);
//配置单通道转换模式
ADC_SingleChStructure.ADC_DiscardEn = ADC_DiscardNull; // 单通道ADC转换结果溢出保存
ADC_SingleChStructure.ADC_Chmux = CHANNEL_ULTRAVIOLET_ADC; // 选择ADC转换通道,AIN5:PA05
ADC_SingleChStructure.ADC_InitStruct = ADC_InitStructure; // ADC初始化结构体
ADC_SingleChStructure.ADC_WdtStruct = ADC_WdtStructure; // ADC看门狗结构体
ADC_SingleChOneModeCfg(&ADC_SingleChStructure); // 初始化配置
ADC_Enable(); //ADC使能
ADC_SoftwareStartConvCmd(ENABLE); //启动ADC转换
}
/**********************************************************
* 函 数 名 称:ADC_GET
* 函 数 功 能:读取一次ADC值
* 传 入 参 数:无
* 函 数 返 回:测量到的值
* 作 者:LCKFB
* 备 注:
**********************************************************/
uint32_t ADC_GET(void)
{
ADC_SoftwareStartConvCmd(ENABLE); //启动ADC转换
uint32_t adcValue = ADC_GetConversionValue(); // 获取数据
return adcValue;
}
/******************************************************************
* 函 数 名 称:Get_ADC_Value
* 函 数 说 明:对ADC值进行平均值计算后输出
* 函 数 形 参:num采集次数
* 函 数 返 回:对应扫描的ADC值
* 作 者:LC
* 备 注:误差80mV左右
******************************************************************/
unsigned int Get_ADC_Value( void )
{
uint32_t Data = 0;
for(int i = 0; i < SAMPLES; i++)
{
Data += ADC_GET();
}
Data = Data / SAMPLES;
return Data;
}
/******************************************************************
* 函 数 名 称:Get_Ultraviolet_Intensity
* 函 数 说 明:判断当前紫外线强度等级
* 函 数 形 参:value=ADC读取的值
* 函 数 返 回:0~11 紫外线强度等级由低到高,11最高
* 作 者:LC
* 备 注:无
******************************************************************/
char Get_Ultraviolet_Intensity(uint16_t value)
{
char ret = 0;
if( value < 227 )//紫外线强度0级
{
ret = 0;
}
if( value >= 227 && value < 318 )//紫外线强度1级
{
ret = 1;
}
if( value >= 318 && value < 408 )//紫外线强度2级
{
ret = 2;
}
if( value >= 408 && value < 503 )//紫外线强度3级
{
ret = 3;
}
if( value >= 503 && value < 606 )//紫外线强度4级
{
ret = 4;
}
if( value >= 606 && value < 696 )//紫外线强度5级
{
ret = 5;
}
if( value >= 696 && value < 795 )//紫外线强度6级
{
ret = 6;
}
if( value >= 795 && value < 881 )//紫外线强度7级
{
ret = 7;
}
if( value >= 881 && value < 976 )//紫外线强度8级
{
ret = 8;
}
if( value >= 976 && value < 1079 )//紫外线强度9级
{
ret = 9;
}
if( value >= 1079 && value < 1170 )//紫外线强度10级
{
ret = 10;
}
if( value >= 1170 )//紫外线强度11级
{
ret = 11;
}
return ret;
}
在文件bsp_ultraviolet.h中,编写如下代码。
/*
* Change Logs:
* Date Author Notes
* 2024-06-20 LCKFB-LP first version
*/
#ifndef _BSP_ULTRAVIOLET_H_
#define _BSP_ULTRAVIOLET_H_
#include "board.h"
#define RCC_ULTRAVIOLET_GPIO_ENABLE() __RCC_GPIOA_CLK_ENABLE()
#define RCC_ULTRAVIOLET_ADC_ENABLE() __RCC_ADC_CLK_ENABLE()
#define ANALOG_GPIO_ENABLE() PA05_ANALOG_ENABLE()
#define CHANNEL_ULTRAVIOLET_ADC ADC_ExInputCH5
//采样次数
#define SAMPLES 30
void ULTRAVIOLET_GPIO_Init(void);
unsigned int Get_ADC_Value(void);
char Get_Ultraviolet_Intensity(uint16_t value);
#endif
在自己工程中的main主函数中,编写如下。
/*
* Change Logs:
* Date Author Notes
* 2024-06-20 LCKFB-LP first version
*/
#include "board.h"
#include "stdio.h"
#include "bsp_uart.h"
#include "bsp_ultraviolet.h"
int32_t main(void)
{
uint16_t value = 0;
board_init();
uart1_init(115200U);
ULTRAVIOLET_GPIO_Init();
printf("IRtracking demo startrn");
while(1)
{
value = Get_ADC_Value();
//串口显示紫外线强度
printf("grade = %drn", Get_Ultraviolet_Intensity( value ) );
delay_ms(1000);
}
}
移植现象:测量室内紫外线强度为0级。

模块移植成功案例代码:
链接:https://pan.baidu.com/s/1wmC7OwwJk2LB0tdP0Zx0GA?pwd=LCKF
提取码:LCKF
上一篇:激光雷达会被智能汽车抛弃吗?