时间:2024-11-19 01:04
人气:
作者:admin
2024年11月15日,杭州晶华微电子股份有限公司(以下简称“晶华微”)发布公告,称公司于当日收到中国证券监督管理委员会(以下简称“中国证监会”)下发的《立案告知书》(编号:证监立案字01120240038号)。因公司涉嫌信息披露违法违规,根据《中华人民共和国证券法》《中华人民共和国行政处罚法》等法律法规,中国证监会决定对公司进行立案调查。

晶华微表示,目前公司各项经营管理、业务及财务状况正常,将积极配合中国证监会的相关工作,并严格按照监管要求及时履行信息披露义务。
股价方面,截至11月18日收盘,晶华微最新股价为25.00元/股,处于破发状态,总市值为23.24亿元。

公司业绩表现
资料显示,晶华微成立于2005年,专注于高性能模拟及数模混合集成电路的研发与销售。公司主要产品包括医疗健康SoC芯片、工业控制及仪表芯片、智能感知SoC芯片等。广泛应用于医疗健康、压力测量、工业控制、仪器仪表、智能家居等多个领域。公司实际控制人为吕汉泉、罗洛仪夫妇。
2022年7月,晶华微成功在科创板上市,成为国内领先的集成电路设计企业之一。
尽管晶华微在上市初期表现出色,但近年来公司业绩出现了明显的下滑。2024年前三季度,晶华微实现营业收入9673.9万元,同比增长3.33%;然而,归属于上市公司股东的净利润为-715.8万元,同比下降260.34%。净利润下降的主要原因包括营业成本和管理费用的增加、利息收入减少以及未计提递延所得税等因素。

公司表示,尽管受国内半导体行业竞争加剧影响,产品单价有所调整,但是公司积极开拓市场,加大推广力度,单季度销售业绩持续改善。
信息披露问题
晶华微的信披问题并非首次被监管机构关注。2022年以来,公司及其多名高管已多次因信息披露不准确、募集资金管理和财务章使用不规范等问题收到上海证券交易所的监管警示。
2023年6月6日,晶华微公告称,上交所对公司及时任财务总监周荣新、时任董事长兼代行财务总监吕汉泉予以监管警示。原因是公司在2022年半年度报告、第三季度报告中的相关财务信息披露不准确,需要进行更正。其中,2022年半年度营业收入由9505.98万元更正至8574.27万元,减少营业收入931.71万元,占更正后营业收入的比例为10.87%;2022年三季度营业收入由1.14亿元更正至1.03亿元,减少营业收入1092.68万元,占更正后营业收入的比例为10.56%。

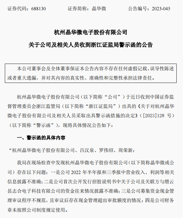
2023年10月16日,浙江证监局公告,晶华微及其董事长吕汉泉、总经理罗伟绍、时任财务总监兼董事会秘书周荣新因存在信息披露不准确、募集资金现金管理审议程序不规范、财务章未按照公司制度规定使用等问题,被出具警示函。晶华微及上述高管需在收到决定书之日起10个工作日内向浙江证监局提交书面整改报告,杜绝今后再次发生此类违规行为。
进入2024年,晶华微的信息披露问题依然存在。今年6月,上交所再次对公司及其董事长吕汉泉、总经理罗伟绍、时任财务总监兼董事会秘书周荣新发出监管警示。除了前述会计差错和募集资金管理问题外,公司还存在发行上市审核阶段与关联方资金往来情况披露不准确的问题。这些行为都违反了《科创板首次公开发行股票注册管理办法(试行)》等有关规定。

2024年半年报争议,董事投反对票
2024年半年报中,晶华微的业绩表现再次引发关注。
报告期内,公司实现营业收入6016.4万元,同比减少7.34%。上交所科创板公司管理部对此发出监管问询函,要求公司对全年经营情况进行预估分析,说明是否存在收入低于1亿元且扣除非经常性损益前后净利润孰低为负的风险。
晶华微回应称,根据最新的销售数据统计,公司2024年前三季度的销售收入已超过9600万元,结合在手订单和客户需求情况,预计全年营业收入将超过1亿元,不存在上述风险。
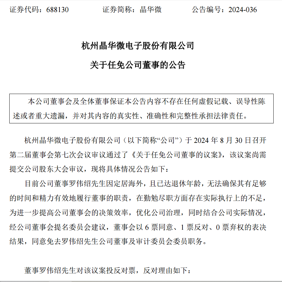
值得注意的是,晶华微2024年半年报还遭到公司董事罗伟绍的反对表决。罗伟绍认为,公司未在半年度报告中披露公司后续可能面临上半年离职员工提起的劳动仲裁/诉讼、前期公司沟通拿地事宜的进展情况等重要信息。

晶华微对此回应称,公司已逐步调整和优化人员结构,以推动降本增效,截至目前未收到离职员工的劳动仲裁和法律诉讼。同时,公司确与政府部门接洽了解办公用地事宜,但尚未达成实质性协议,未达到信息披露时点。
次日,晶华微召开董事会会议审议通过了《关于任免公司董事的议案》,称罗伟绍因定居海外,且已达退休年龄,无法确保其有足够的时间和精力有效地履行董事的职责,在勤勉尽职方面存在实际执行上的不足等,免去罗伟绍公司董事及审计委员会委员职务。罗伟绍亦对该议案投反对票。

据悉,晶华微实际控制人吕汉泉与罗洛仪系夫妇,罗伟绍与罗洛仪系兄妹关系,罗伟绍是晶华微实际控制人的一致行动人。截至2024年第三季度末,罗伟绍是晶华微的第四大股东,持股比例为6.78%。

未来展望
面对当前的困境,晶华微表示将继续加强内部控制和信息披露管理,确保合规运营。同时,公司也在积极寻求新的增长点,计划通过资产重组等方式增强竞争力。
2024年9月,晶华微披露了拟以不超过1.4亿元现金购买深圳芯邦科技股份有限公司属下的智能家电控制芯片业务资产的全资子公司60%-70%股权的计划,希望通过此次收购丰富技术储备,扩展产品线,提升市场竞争力。
芯邦科技在智能家电控制芯片业务上的全部资产,将由深圳芯邦智芯微电子有限公司承接。芯邦科技的智能家电控制芯片,应用于美的、苏泊尔、西门子等知名品牌厂商的产品。
来源:国际电子商情、传感器专家网