时间:2024-09-18 11:54
人气:
作者:admin
光敏电阻是用硫化隔或硒化隔等半导体材料制成的特殊电阻器,其工作原理是基于内光电效应。随着光照强度的升高,电阻值迅速降低,由于光照产生的载流子都参与导电,在外加电场的作用下作漂移运动,电子奔向电源的正极,空穴奔向电源的负极,从而使光敏电阻器的阻值迅速下降。 其在无光照时,几乎呈高阻状态,暗时电阻很大。 光敏电阻模块一般用来检测周围环境的光线的亮度,触发单片机或继电器模块等。
01模块来源
模块实物展示:

资料下载链接:https://pan.baidu.com/s/1VMFN1fVo5jxB80IYTsY67A
资料提取码:y8jw
02 规格参数
工作电压:3.3-5V
工作电流:1MA
模块尺寸:31.1475 x 14.097mm
输出方式: DO接口为数字量输出 AO接口为模拟量输出
读取方式:ADC
管脚数量:4 Pin(2.54mm间距排针)
03移植过程
我们的目标是在立创·CW32F030C8T6开发板上能够判断当前光照强度的功能。首先要获取资料,查看数据手册应如何实现,再移植至我们的工程。
3.1查看资料
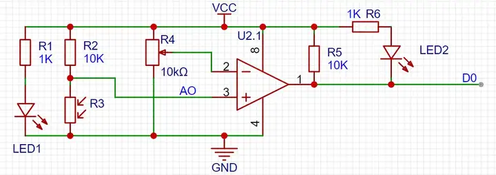
这个模块采用的光敏电阻的型号是5516,对应下图,可以知道在光亮时的阻值在8到20KΩ左右,在光暗时的阻值在1MΩ左右。

其对应的原理图,其中U2.1为LM393,R3为光敏电阻。AO输出为R2和R3分压后直接输出电压,所以为模拟量;DO为经过LM393进行电压比较后,输出高低电平,所以为数字量。具体原理是,393的3号引脚电压与2号引脚进行电压比较。当3号引脚电压比2号引脚电压高时,1号引脚输出高电平;当3号引脚电压比2号引脚电压低时,1号引脚输出低电平;可以通过调整R4控制2号引脚的电压。

因此DO引脚可以配置为GPIO的输入模式,AO引脚需要配置为ADC模拟输入模式。
3.2引脚选择
想要使用ADC,需要确定使用的引脚是否有ADC外设功能。可以通过手册进行查看。在用户手册439页。
当前只有AO引脚需要使用到ADC接口,所以DO引脚可以使用开发板上其他的GPIO。这里选择使用PA5的附加ADC功能。


3.3移植至工程
移植步骤中的导入.c和.h文件与【CW32模块使用】DHT11温湿度传感器 相同,只是将.c和.h文件更改为bsp_illume.c与bsp_illume.h。这里不再过多讲述,移植完成后面修改相关代码。
在文件bsp_illume.c中,编写如下代码。
/*
* Change Logs:
* Date Author Notes
* 2024-06-19 LCKFB-LP first version
*/
#include "bsp_illume.h"
#include "stdio.h"
/**********************************************************
* 函 数 名 称:Illume_GPIO_Init
* 函 数 功 能:初始化ADC
* 传 入 参 数:无
* 函 数 返 回:无
* 作 者:LC
* 备 注:LP
**********************************************************/
void Illume_GPIO_Init(void)
{
GPIO_InitTypeDef GPIO_InitStruct; // GPIO初始化结构体
RCC_ILLUME_GPIO_ENABLE(); // 使能GPIO时钟
RCC_ADC_ENABLE(); // 使能ADC时钟
GPIO_InitStruct.Pins = GPIO_ILLUME_AO|GPIO_ILLUME_DO; // GPIO引脚
GPIO_InitStruct.Mode = GPIO_MODE_INPUT_PULLUP; // 上拉输入
GPIO_InitStruct.Speed = GPIO_SPEED_HIGH; // 输出速度高
GPIO_Init(PORT_ILLUME, &GPIO_InitStruct); // 初始化
GPIO_ANALOG_ENABLE(); // PA05设定为模拟输入
/* ADC配置 */
ADC_InitTypeDef ADC_InitStructure; // ADC初始化结构体
ADC_WdtTypeDef ADC_WdtStructure; // ADC看门狗结构体
ADC_SingleChTypeDef ADC_SingleChStructure; // ADC单通道转换结构体
// 配置ADC初始化结构体
ADC_InitStructure.ADC_OpMode = ADC_SingleChOneMode; //单通道单次转换模式
ADC_InitStructure.ADC_ClkDiv = ADC_Clk_Div4; // 时钟频率 = PCLK / 4 = 64MHz / 4 = 16MHz
ADC_InitStructure.ADC_SampleTime = ADC_SampTime5Clk; //5个ADC时钟周期
ADC_InitStructure.ADC_VrefSel = ADC_Vref_VDDA; //VDDA参考电压
ADC_InitStructure.ADC_InBufEn = ADC_BufDisable; //关闭跟随器
ADC_InitStructure.ADC_TsEn = ADC_TsDisable; //关闭内置温度传感器
ADC_InitStructure.ADC_DMAEn = ADC_DmaDisable; //不触发DMA
ADC_InitStructure.ADC_Align = ADC_AlignRight; //ADC转换结果右对齐
ADC_InitStructure.ADC_AccEn = ADC_AccDisable; //转换结果累加不使能
//ADC模拟看门狗通道初始化
ADC_WdtInit(&ADC_WdtStructure);
//配置单通道转换模式
ADC_SingleChStructure.ADC_DiscardEn = ADC_DiscardNull; // 单通道ADC转换结果溢出保存
ADC_SingleChStructure.ADC_Chmux = ILLUME_ADC_CHANNEL; // 选择ADC转换通道
ADC_SingleChStructure.ADC_InitStruct = ADC_InitStructure; // ADC初始化结构体
ADC_SingleChStructure.ADC_WdtStruct = ADC_WdtStructure; // ADC看门狗结构体
ADC_SingleChOneModeCfg(&ADC_SingleChStructure); // 初始化配置
ADC_Enable(); //ADC使能
ADC_SoftwareStartConvCmd(ENABLE); //启动ADC转换
}
/**********************************************************
* 函 数 名 称:ADC_GET
* 函 数 功 能:读取一次ADC值
* 传 入 参 数:无
* 函 数 返 回:测量到的值
* 作 者:LCKFB
* 备 注:
**********************************************************/
uint32_t ADC_GET(void)
{
ADC_SoftwareStartConvCmd(ENABLE); //启动ADC转换
uint32_t adcValue = ADC_GetConversionValue(); // 获取数据
return adcValue;
}
/**********************************************************
* 函 数 名 称:Get_Adc_Value
* 函 数 功 能:获得某个通道的值
* 传 入 参 数:Count:采集次数
* 函 数 返 回:无
* 作 者:LC
* 备 注:LP
**********************************************************/
uint32_t Get_Adc_Value(uint8_t Count)
{
uint32_t value = 0;
uint8_t t;
for(t = 0 ; t < Count ; t++ )
{
value += ADC_GET();
}
return value/Count;
}
/******************************************************************
* 函 数 名 称:Get_illume_Percentage_value
* 函 数 说 明:读取光敏电阻值,并且返回百分比
* 函 数 形 参:无
* 函 数 返 回:返回百分比
* 作 者:LC
* 备 注:最亮100 最暗0
******************************************************************/
unsigned int Get_illume_Percentage_value(void)
{
//ADC精度都是12位
//2的12次方 = 4096
//因为单片机是从0开始算,所以要4096-1=4095
int adc_max = 4095;
int adc_new = 0;
int Percentage_value = 0;
adc_new = Get_Adc_Value(10);
//百分比 = ( 当前值 / 最大值 )* 100
Percentage_value = ( 1 - ( (float)adc_new / adc_max ) ) * 100;
return Percentage_value;
}
/******************************************************************
* 函 数 名 称:Get_DO_In
* 函 数 说 明:读取DO引脚的电平状态
* 函 数 形 参:无
* 函 数 返 回:1=检测过亮 0=检测过暗
* 作 者:LC
* 备 注:无
******************************************************************/
uint8_t Get_DO_In(void)
{
if( GET_DO_IN == GPIO_Pin_SET )
{
return 1;
}
return 0;
}
在文件bsp_encoder.h中,编写如下代码。
/* * Change Logs: * Date Author Notes * 2024-06-19 LCKFB-LP first version */ #ifndef __BSP_ILLUME_H__ #define __BSP_ILLUME_H__ #include "board.h" #define RCC_ILLUME_GPIO_ENABLE() __RCC_GPIOA_CLK_ENABLE() #define RCC_ADC_ENABLE() __RCC_ADC_CLK_ENABLE() #define GPIO_ANALOG_ENABLE() PA05_ANALOG_ENABLE() // PA05设定为模拟输入 #define ILLUME_ADC_CHANNEL ADC_ExInputCH5 #define PORT_ILLUME CW_GPIOA #define GPIO_ILLUME_AO GPIO_PIN_5 #define GPIO_ILLUME_DO GPIO_PIN_2 #define GET_DO_IN GPIO_ReadPin(PORT_ILLUME, GPIO_ILLUME_DO) void Illume_GPIO_Init(void); uint32_t Get_Adc_Value(uint8_t Count); unsigned int Get_illume_Percentage_value(void); uint8_t Get_DO_In(void); #endif
04移植验证
在自己工程中的main主函数中,编写如下。
/*
* Change Logs:
* Date Author Notes
* 2024-06-19 LCKFB-LP first version
*/
#include "board.h"
#include "stdio.h"
#include "bsp_uart.h"
#include "bsp_illume.h"
int32_t main(void)
{
board_init(); // 开发板初始化
uart1_init(115200); // 串口1波特率115200
Illume_GPIO_Init();
printf("ADC demo startrn");
while(1)
{
printf("ADC-%drn", Get_Adc_Value(10) );
printf("illume-%d%%rn", Get_illume_Percentage_value() );
printf("rn");
delay_ms(1000);
}
}
移植现象:输出ADC值和换算后的光照度百分比。

模块移植成功案例代码:
链接:百度网盘 请输入提取码 (baidu.com)
提取码:LCKF
审核编辑 黄宇