时间:2024-05-15 18:57
人气:
作者:admin
自2023年以来,包括半导体在内的整个中国投融资市场低迷,寒意凛冽,出现了募投双降、估值下调、IPO收紧、退出艰难等趋势。
进入2024年,中国A股IPO企业锐减,其中4月份最后一周(4月22-28日),仅有一家企业进行IPO辅导备案,将冲刺科创板,这家企业就是中国磁传感器龙头——安徽希磁科技股份有限公司(下文简称“希磁科技”)。
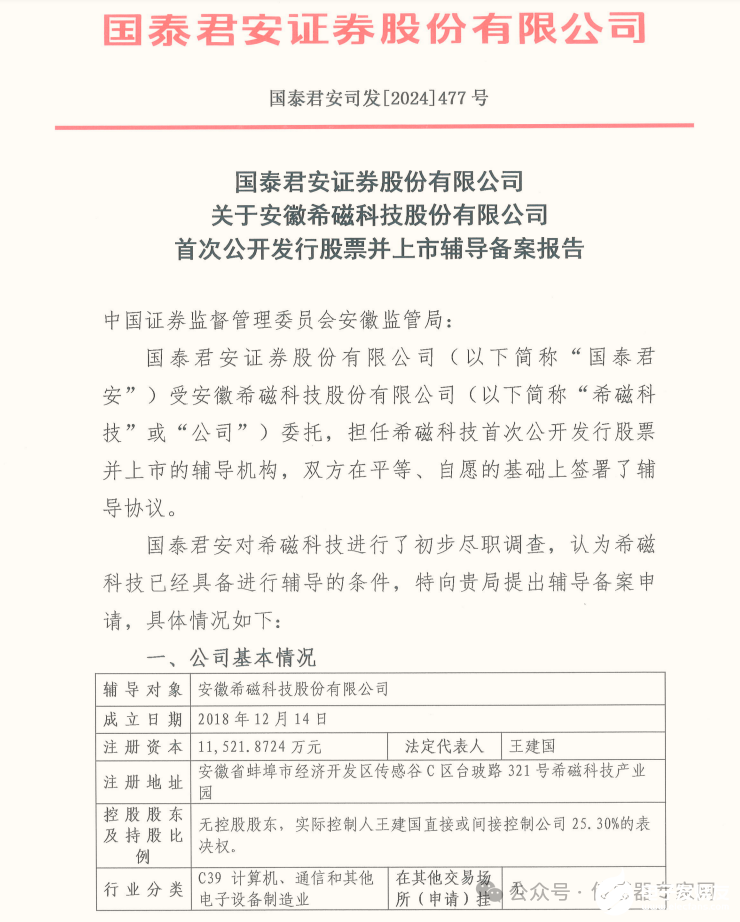
4月28日,证监会官网公布希磁科技的上市辅导备案报告,希磁科技本次IPO辅导在安徽证监局进行上市辅导备案登记,辅导机构为国泰君安证券。

▲来源:中国证监会
希磁科技上市辅导备案报告中,提及部分风险情况:
(一)市场竞争加剧且市场占有率难以快速提升的风
公司所在的磁传感器行业正经历快速发展,行业竞争存在加剧的趋势,目前磁传感器行业主要由欧美、日韩等国际领先企业主导,公司在行业内的市场占有率与国际领先企业相比仍存在一定差距。如果公司不能正确把握市场发展机遇和行业发展趋势,不能适应激烈的竞争环境并保持产品的高品质和供货的稳定性,或者不能保持行业内的技术领先,则可能在市场竞争中处于不利地位,且市场占有率难以快速提升。
(二)宏观环境变化及行业周期性的风险
磁传感器行业面临全球化的竞争与合作并得到国家政策大力支持,受国内外宏观经济、行业法规和产业政策等因素的影响,存在一定的周期性。近年来,国内外宏观经济形势总体平稳,同时国家高度重视半导体行业的高质量发展,相继出台了若于支持性政策,为行业发展创造了良好的机遇。未来,如果国内外宏观经济环境或行业景气度发生不利变化,或国家相关产业政策对行业的支持力度减弱,则公司的经营将受到一定的不利影响。
(三) 新产品研发及技术选代的风险
公司所处行业是技术密集型行业,产品的下游应用领域广泛,其中汽车、新能源、消费电子等领域的更新换代较快。如果公司未来不能保持持续的创新能力,不能准确把握行业、技术的发展方向,可能导致新产品研发进度和技术迭代周期无法匹配行业发展和客户需求的变化,公司无法在市场竞争中占据优势地位,并给公司未来业务拓展和经营业绩带来不利影响。

▲来源:中国证监会
资料显示,希磁科技成立于2013年,是一家基于TMR技术的芯片级磁性传感器制造企业,具备从芯片设计、晶圆制造到传感器模组以及解决方案的全产业链设计和制造能力。其产品可广泛应用于工业控制、无损探伤、生物医药检测等领域,并最终为汽车/电动汽车、驱动、充电桩、不间断电源、用户储能逆变器等行业提供解决方案。
据悉,希磁科技在安徽蚌埠投资建设“传感器微电子芯片产业项目”,收购了德国SENSITEC公司作为希磁科技全资子公司,新建TMR芯片产线1条,开展TMR芯片生产,提高产能,新增SMT产线1条,添置贴片机、回流焊、分板机等设备。新增半导体产线2条,购置固晶机、等离子清洗机器、焊线机、定制点胶机等专业设备。

磁传感器行业进入壁垒非常高,无论是传感器芯片的制造和设计还是终端客户的准入,都有较高的行业门槛。磁传感器市场头部六家公司(AKM、Allegro、Infineon等)占据全球市场份额约81%,竞争格局高度集中。而这一切被一家安徽蚌埠的企业所解决,该公司自主掌握了当前最先进的第四代磁传感器技术 – TMR(隧道磁阻)的设计技术和制备工艺,在电流传感器、磁性识别传感器等产品上实现了规模化量产,成功赢得工业和汽车领域的标杆客户,打破了高端市场进口依赖的格局。他就是安徽省蚌埠希磁科技有限公司,一家磁传感器垂直整合制造企业。

希磁科技是什么?
蚌埠希磁科技有限公司是一家基于TMR技术的芯片级磁性传感器制造企业,希磁科技成立于2013年,拥有以海归博士及专家为核心的研发团队,涵盖TMR芯片设计、MEMS、磁路设计、电路设计等多领域人才,拥有国内外专利80余项。公司始终坚持自主创新,对现有电流传感器、磁性识别传感器等产品拥有全部知识产权。公司掌握磁传感器芯片设计、材料制备、晶圆制造、芯片测试、磁传感器模组设计与生产的全产业链核心能力,具备完全自主的研发、设计和生产能力。产品可广泛应用在电流检测、无损探伤、金融防伪、生物医疗、角度位移探测等领域。目前,希磁科技是国内稀缺的具备核心技术、具备量产能力、覆盖全产业链的磁传感器厂商。从产业链角度来看,全球只有少数企业具备xMR能力,磁传感器巨头均有xMR的布局。
公司通过ISO90001质量认证体系和TS16949汽车级认证体系。凭借对TMR核心技术的掌握以及不断创新,希磁科技业务布局紧密围绕新能源汽车、碳中和(光伏、风电、储能等)和工业自动化三大战略方向,研发和制造基地分别位于蚌埠、宁波、无锡、德国和葡萄牙,目前1/3销售收入来自于国际优质客户,2/3收入来自于中国行业龙头企业。

回国创业 填补TMR磁传感空白
在国际磁学领域,毛思宁的名字很响亮。他本科和研究生就读于北大物理系,之后在清华大学任教三年,1990年赴美学习,主攻超导磁电子材料器件。从马里兰大学毕业之后,他便进入了希捷公司工作,这是当时全球最大的硬盘、磁盘和读写磁头制造企业,公司拥有最先进的磁技术。在希捷期间,他带团队先后研发了GMR(巨磁阻磁头)和TMR(隧道磁阻磁头)等磁读出头及传感器,为公司争得了大片市场,他也因此获得了“磁头之父”的美誉。之后,他又被挖角到美国西部数据公司,成为公司高管。
尽管在国际磁学领域声名鹊起,但对毛思宁来说,对祖国的的眷恋之情始终不曾停止。而面对磁性传感器核心技术长期以来被发达国家垄断这一现状,最终推动了毛思宁放弃海外百万年薪和安逸生活,选择回国创业,以填补国内市场空白。
于是,2013年毛思宁博士便带着他的磁性传感芯片项目创业团队回到中国,落户宁波,创立了宁波希磁电子科技有限公司。
TMR 磁感应技术是世界最先进的磁感应技术,原先用于计算机硬盘的生产研发,以追求密度更高、速度更快的储存设备。将TMR用于磁性传感器后可使传感器产品每秒捕获10亿次信息,具有高效率、高密度、低能耗的特点,在物联网、家居、汽车、电网、工业等领域具有广阔的应用空间。
这种TMR磁传感器,可为客户提供优质的传感器芯片、模块和系统,技术可以广泛应用于金融磁头和POS传感器系统,电流传感器和系统,工业及汽车应用传感器等。将其运用到新能源电动汽车和智能家居等领域时,它的高灵敏度、低功耗、小体积、高性价比等特性十分突出。
尤其值得一提的是,希磁科技凭借TMR磁传感技术,成功与国家有关单位签订战略合作框架协议,被指定为磁性防伪方案开发及磁检测传感器采购的合作单位,采用TMR金融磁头进行金融防伪——为人民币金融国际化护航,为老百姓钱袋子安全保驾。
自主可控国产芯 为工业4.0填彩
公司核心团队由以毛思宁博士由多名海外留学归国人员组成,在TMR技术领域具有世界级的研发能力。同时,拥有先进的磁性传感器生产设备,具备磁性传感器大规模生产能力。目前已开发的产品主要包括磁性传感器芯片及电流传感器系列。公司已拥有国内外专利80余项,且所有产品通过出厂前高低温测试,每件产品拥有唯一编码,测试数据及相关信息全程可追溯。
希磁科技最令人惊叹的是,拥有完全自主知识产权的全系列产品。公司一直有一个目标:改变磁传感器芯片完全依赖进口的局面, 实现中国磁性传感器芯片技术新的突破;填补磁电子空白,创立国产品牌,成为一个全球知名企业。而它的创新技术、优质服务以及卓越品质,已经取得了一定的成绩,与国内外多加知名厂商达成了合作协议。希磁科技正一步步朝目标靠近。
希磁科技总经理毛思宁博士表示:“我从事薄膜磁阻技术研究20多年,梦想就是想在国内进行TMR芯片的产业化应用,让 TMR 芯片进入到更多领域,造福社会。工业4.0 从本质上来说就是需要控制更加精准,体积更小,更加环保, 这些都是TMR磁感应技术固有的优势。我们团队十分看好作为工业控制心脏的电流传感器在向工业4.0演变过程中发挥的巨大作用。”
希磁科技不光开拓工业领域,还积极布局智能家居。希磁科技 COO 王建国博士说:“智能家居是一个特别好的方向,科技的进步就是要改善人们的生活。我们团队要做事业,简单的总结就是:探索磁电世界,领跑智能生活。”王建国博士主导开发了世界上首个多功能电流传感器模块,兼具漏电保护、计量测量及过载保护三重功能的电流传感器。该模块将给智能家居提供核心引擎。据悉该产品在研发阶段就已经得到智能插座和智能家电厂商的热捧。
正是由于这些坚持不懈追求卓越,追求创新的团队和理念,希磁科技今日的成就才显得如此的自然而水到渠成。回首过去10年的艰苦创业,希磁科技已在3个方面完成垂直整合,形成初具规模化的产业平台。设计方面;实现了晶圆设计,磁路设计和模块的电路设计;生产方面,从晶圆生产到模块的生产测试;产品方面,也初步完成了工业领域和智能家居领域的布局。同时无论在工业领域还是智能家居领域,希磁科技的核心客户都是相关领域的行业领导者。
落地蚌埠 二次腾飞在即
2018年,企业从浙江宁波来到安徽蚌埠,经过5年多的发展,特别是去年入驻传感谷后,企业实现了扩能,成为全国电流传感器制造和产销量规模最大的单体工厂,正积极申报科创板上市。
落户蚌埠后,从厂房选址到环评审批,从政策兑现到困难帮扶,各级政府用心用力为希磁科技提供了全流程服务,这让企业在较短的时间内完成了建设、装修、生产设备迁入等一系列动作,实现了快速投产和年年攀升。
更让希磁科技欣喜的是,近年来,随着新能源汽车、光伏逆变器等行业高速发展以及未来发展前景,企业拥有大量市场的需求,正在考虑如何扩大产能时,中国(蚌埠)传感谷园应运而生。传感谷打造了MEMS核心器件产业园、科技孵化园、中央创新园“一谷三园”,其中创新园占地约1700余亩,规划厂房、公寓、研发、商务等总建筑面积超200万平方米,规划建设一条6英寸晶圆线、一条8英寸晶圆线,此外还有晶圆制造及封装测试厂房、人才公寓、污水处理中心、电镀产业园、大宗气站等一系列配套设施,全方位服务智能传感产业发展。为了让园区更符合产业发展需求,蚌埠还依托北方微电子研究院合作共建传感谷公共服务平台及示范线项目,并明确传感谷所有定制厂房、标准化厂房均由政府代建,入驻企业可自主选择租赁和先租后购,有效降低企业前期运营成本。
去年2月,希磁科技产业园一期项目正式签约,计划在安徽(蚌埠)传感谷内建设20条电流传感器生产线,建成后可年产千万颗光伏电流传感器。由于新厂房早已由蚌埠建成,企业能够一边在老厂房开足马力生产,一边在新厂房装修入驻,仅用4个月时间,就实现了产能扩张的无缝衔接,跑出了从开工到投产的“加速度”,这对企业抢抓市场机遇、实现快速发展起到了重要作用。
5年前,希磁科技从宁波迁到蚌埠,正是因为在企业发展最关键的时刻,蚌埠市和经开区主动拉了一把,帮助希磁科技完成了对德国一家全球知名磁阻传感器企业的收购,从而弥补了传感器核心芯片的晶圆制造产能不足,构建了公司整体的芯片IDM模式,提升了核心竞争力,实现了企业在全球市场的布局。
在蚌埠良好的产业发展环境下,原本总部位于宁波的希磁科技完成了重组,把蚌埠希磁科技有限公司变更为总部,随着新总部基地的建立和蚌埠本地智能传感器基地的完善,公司即将进入二次腾飞阶段。
在蚌埠希磁科技有限公司生产车间内,一个个黑色小方块正通过一道道精密工序生产出来。这些看起来只有指甲盖大小的小方块,能够精准感知电流,被广泛应用到光伏逆变器、新能源汽车等领域。“我们已经掌握了产业链的关键环节,实现了全链条的自主可控,现在几乎所有国内光伏和新能源汽车行业龙头企业都是我们的客户”。安徽希磁科技生产负责人张驰说到。未来,希磁科技来将致力于打造世界一流的TMR磁性传感芯片及其下游物联网传感器研发和制造基地,而这或将成为安徽科创产业史的又一张科技新名片!
来源:传感器专家网、专精特新研习社