时间:2024-02-21 16:17
人气:
作者:admin
红外线传感器是用红外线的物理性质来进行测量的传感器。红外线又称红外光,它具有反射、折射、散射、干涉、吸收等性质。它是一种不可见光,其光谱位于可见光中红色以外,所以称红外线。
红外传感器的结构
红外辐射测温仪结构
它由光学系统、调制器、红外传感器、放大器和指示器等部分组成;
光学系统可以是透射式的、也可以是反射式的。透射式光学系统的部件是用红外光学材料制成的。


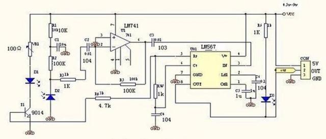
红外传感器避障电路图
在智能小车制作中经常会用到红外传感器避障模,这里介绍一款智能小车制作时常用的红外传感器避障模,模块是由LM567电路组成,LM567电路是一片锁相环电路,采用8脚双列直插塑封。其⑤、⑥脚外接的电阻和电容决定了内部压控振荡器的中心频率f。
其中心频率f由R、C决定:f=1/(1.1*RC)
在电路中,因为红外发射器的起振频率是38KHz,其中电容选择103,所以由以上公式可得R=2.4KΩ。
在电路中仅利用了LM567接收到相同频率的载波信号后⑧脚电压由高变低这一特性,来形成对控制对象的控制。
D1发射红外线,D2接收红外信号。LM567第⑤、⑥脚为译码中心频率设定端,一般通过调整其外接可变电阻W改变捕捉的中心频率。图中红外载波信号来自LM567的第5角,也即载波信号与捕捉中心频率一致,能够极大的提高抗干扰特性。
传感器避障模块LM567的电路图,如图,LM567的①、②脚通常分别通过一电容器接地,形成输出滤波网络和环路单级低通滤波网络。②脚所接电容决定锁相环路的捕捉带宽:电容值越大,环路带宽越窄。①脚所接电容的容量应至少是②脚电容的2倍。③脚是输入端,要求输入信号≥25mV。⑧脚是逻辑输出端,其内部是一个集电极开路的三极管,允许最大灌电流为100mA。LM567的工作电压为4.75~9V,工作频率从直流到500kHz,静态工作电流约8mA。

在选择红外发射接收电路电子小制作中,有四个方案可以选择,并且都做了PCB进行调试比较。
方案一:利用40KHz的晶振作为红外发射器的震荡源。通过示波器观察,波形非常准确完整,由于红外接收的频率一般是38KHz,虽然晶振的频率可以通过可调电阻微调。但是还是很难匹配,每次试验时都要微调。所以不选择这个方案。
方案二:如前所述,使用三脚的红外接收器,但是接收器自备了选频和解调能力,很难用单片机对其接收信号进行判断。所以不选择这个设计方案。
方案三:用高速CMOS型四重二输入“与非”门74HC00组成RC震荡电路作为频率发生器,波形也准确完整,但是难匹配。所以不选择这个方案。
方案四:选用通用音调译码器LM567的5输出38KHz频率,其特点是红外线发射部分不设专门的信号发生电路。8脚输入红外接收器接收到的信号。这个信号是锁相音频译码器的锁相中心频率,这样既简化了线路和调试工作,又防止了周围环境变化和元件参数变化对收发频率造成的差异,实现了红外线发射与接收工作频率的同步自动跟踪,使电路的稳定性和抗干扰能力大大加强。本设计中就是利用此方案最终实现避障功能。