时间:2023-12-04 09:26
人气:
作者:admin
随着物联网(IoT)市场的蓬勃发展,设备的供能及续航正在成为新的挑战,低功耗技术需求越来越多。例如智能手环/手表作为物联网市场中的火爆可穿戴产品,其中集成的各种传感器结合精确的算法能够实现人体运动及健康监测,然而功耗问题一直制约着智能手环/手表的发展,因此不仅需要低功耗蓝牙(BLE)通信技术,还亟需改进供能方式并实现智能电源管理功能。
据麦姆斯咨询报道,近日,上海迈铸半导体科技有限公司(中文简称:迈铸半导体;英文简称:MCT)推出一种基于MEMS线圈的指尖陀螺发电机(超薄发电机)解决方案,其中的MEMS线圈采用迈铸半导体独有的MEMS-Casting(微机电铸造)技术制作而成。
这种创新的超薄发电机解决方案由数个MEMS线圈集成PCB板组成,总厚度可以薄至毫米(mm)级别。结合磁环组,该超薄发电机解决方案可以通过手指拨动输出高达百毫瓦(mW)级的功率输出,该功率已能满足许多低功耗场景应用需求。
传统发电机的制作过程需要在电工硅钢片骨架上绕制漆包线。而迈铸半导体推出的基于MEMS线圈的超薄发电机抛弃了传统发电机的制作方法,将发电机的线圈与控制电路集成到一块PCB板上,从而可以在电子产品中实现机电系统的进一步集成与融合。
迈铸半导体展示的基于MEMS线圈的超薄发电机, 其中MEMS线圈在PCB板上呈放射状排布,结合磁环组形成完整的发电机结构。
目前,基于MEMS线圈的超薄发电机解决方案主要用于低功耗设备供电,通过手指转动可以实现高达近100 mW的发电功率。具体的发电功率与转速有关,理论上发电功率与转速的平方成正比。此次,迈铸半导体推出的超薄发电机解决方案包括单相和三相两种结构形式,其中单相发电机方案采用了24颗MEMS线圈,而三相发电机方案采用了21颗MEMS线圈。标准的超薄发电机如图3所示,外径为46 mm,厚度约为5 mm(可以薄至3 mm)。
此外,迈铸半导体还可根据客户的需求,配置不同数量的MEMS线圈以实现超薄发电机的定制化。

图3:基于MEMS线圈的单相发电机方案和三相发电机方案
当用手指拨动基于MEMS线圈的超薄发电机时,可以感受到单相发电机反馈给手指有更强的颗粒感,并且有振动效果;而三相发电机的反馈效果则更平滑,有类似于旋转指尖陀螺的感觉。
受益于较薄的厚度,这种基于MEMS线圈的发电机可应用于多种低功耗便携式/可穿戴设备,例如智能手环/手表、无电池遥控器等。迈铸半导体也展示了一些新的应用潜力,例如超薄发电机与电子墨水屏结合而成的智能手机外壳。该手机壳无需充电,通过手指转动发电机既可实现在手机壳的电子墨水屏上显示不同的图案或者文字,彻底解决充电问题(目前还不能给手机充电)。
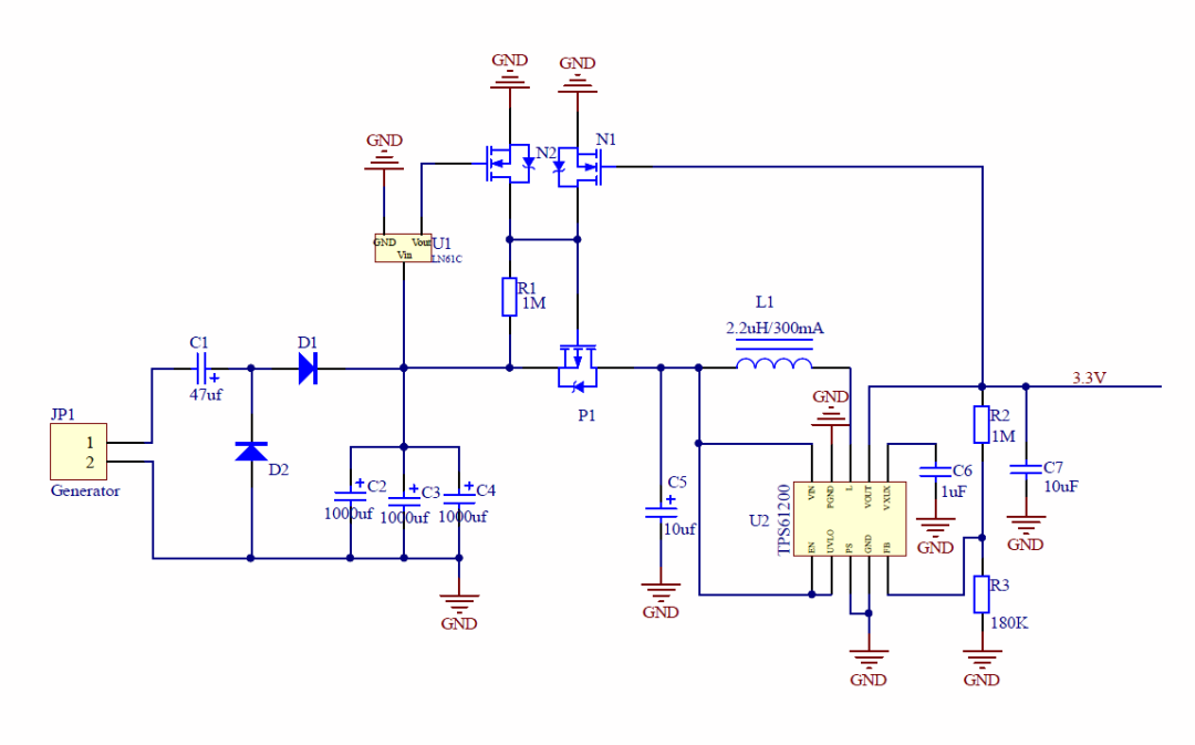
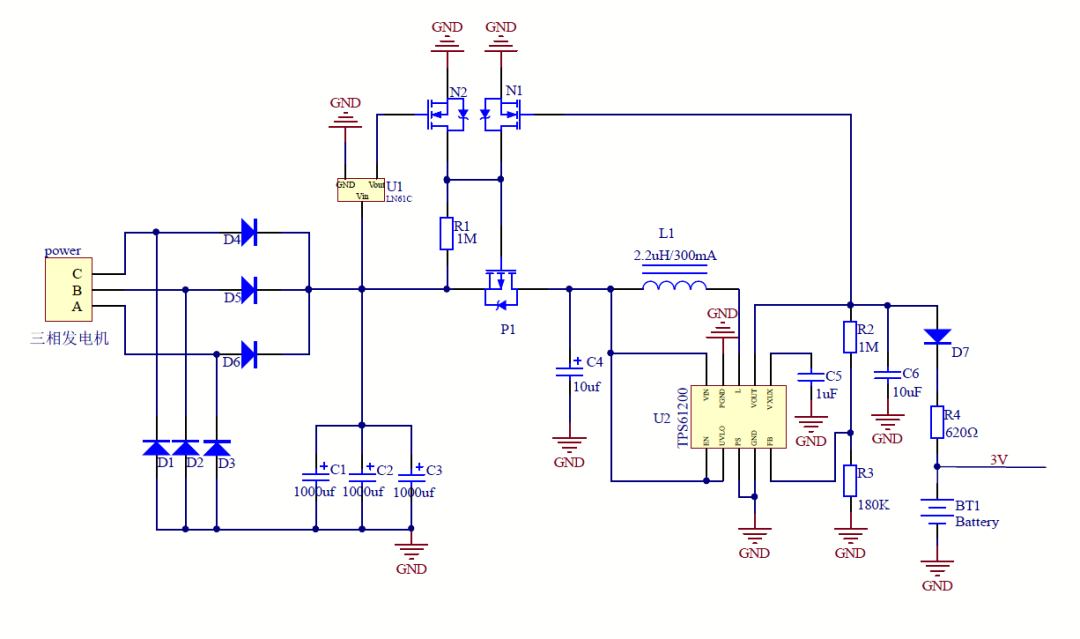
基于MEMS线圈的超薄发电机结合匹配的电路可以实现免电池、电池延长及应急供电等应用方案。图5展示了基于单相发电机的免电池方案的电路原理图。单相发电机发电后经倍压整流对电容充电,然后电容的电压上升并使得电压检测芯片启动工作,并且通过升压电路提高电压后稳定输出电能,其中MOS管可以保证电容电压下降后还可以持续给升压电路供电。图6展示了基于三相发电机的电池延长方案的电路原理图。上述匹配的电路可以与发电机的MEMS线圈一起集成到PCB板上,从而可以大大地减少电路的空间占比。

发电机型号:MGS-24-4605
图5: 基于单相发电机的免电池方案的电路原理图,该方案可取代电池以解决设备更换电池的烦恼。

发电机型号:MGT-21-4605
图6:基于三相发电机的电池延长方案的电路原理图,该方案可作为电池的补充以延长设备的续航时间。
MEMS线圈作为迈铸半导体基于独有的MEMS-Casting技术制造的芯片式线圈,开创了一种全新的线圈品类。迈铸半导体此次推出的超薄发电机是基于MEMS线圈的一种创新式的扩展应用解决方案。麦姆斯咨询从迈铸半导体获悉,该公司后续还将推出更多基于MEMS线圈的应用解决方案,希望为各行各业的创新应用提供一些新的思路并实现量产落地。
审核编辑:刘清