时间:2023-10-28 08:07
人气:
作者:admin
近年来,随着智能技术的快速发展,各种智能家电产品已成为日常生活中不可或缺的存在。其中,智能卷发器作为美容养发领域的新宠,正逐渐走进千家万户。
卷发器是通过物理加温让头发变得卷翘蓬松,要求产品内部元件不仅耐高温、还要及时监测卷发器内部的温度变化、电路故障和短路情况,在确保用户安全的基础上最大程度地保护头发健康。针对这一要求,雅欣将带大家一起来看看霍尔传感器MH251、MH253、GT3144在智能卷发器上的应用方案。
一
霍尔传感器的基本原理
霍尔传感器是一种基于霍尔效应的磁敏传感器,通过检测磁场的变化来实现对电流、速度、位置等物理量的测量。因此,霍尔传感器在智能卷发器中的应用可以实现多种创新功能。
二
霍尔传感器在智能卷发器上的应用

1、卷发器的工作性质要求内部元件需具有耐高温
卷发器在使用过程中会伴随着热量的散发,所以对PCBA中的元器件有耐温要求。常规霍尔的耐温度数有 85℃、125℃、150℃,看产品的实际使用温度系数来定。
2、霍尔传感器在卷发器中的作用
1、做开关检测;
2、位置检测(规定时常卷发棒旋转次数,定位)。
三
霍尔传感器MH251、MH253、GT3144

MH251全极型
霍尔传感器
MH251是专门为低电压而设计的启动电压1.65V~5.5V,且MH251的待机电流极低,仅有3.6uA。MH251的频率为20Hz,适用于对频率要求不高的应用。

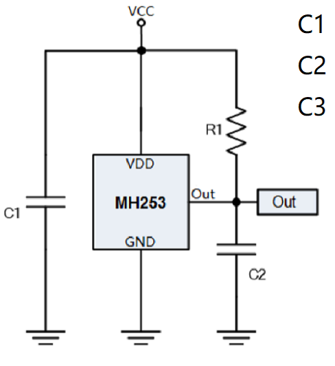
MH253全极性
霍尔效应开关
MH253工作电压2.5V~6V,同时待机电流也和很低,仅有2.6mA。MH253频率为3KHz,针对各类频率要求较高的应用。

GT3114单极性
霍尔效应传感器
GT3114工作电压3V~28V,GT3144作为一个单极性霍尔传感器,在使用时针对磁铁的放置有极性要求。GT3144频率为3KHz,以满足各类高频率应用。
综上所述,霍尔传感器MH251、MH253、GT3144在智能卷发器上的应用方案为用户带来了更加智能化、安全性更高的使用体验。通过实时耐高温、监测温度、智能控制和安全保护等功能,使智能卷发器能够满足用户对于发型和健康的需求,给用户带来更加便捷和高效的美丽体验。
除了智能卷发器外,也适用于玩具、小家电、加湿器、磁体接近传感器等应用领域。
以上就是霍尔传感器在智能卷发器上的应用方案的内容分享。