时间:2023-10-17 14:18
人气:
作者:admin
本文介绍了一种压电传感器电荷/电压转换电路,并分析了反馈电容的温度特性对开关电路输出的影响,同时分析了不同滤波器的特性,并根据实际传感器带宽配置了相应的滤波电路。最后通过实验证明,该电路能够有效地滤除振动信号中的噪声,准确地获得振动信号。
1、控制电路设计
压电加速度计获得的冲击和振动信号需要用电荷放大器进行放大和处理,为了研究出一种一种经济实用的电荷放大器,作者利用集成运算放大器芯片代替大量分立器件进行优化设计,并设计了相应的滤波电路
1.1
压电传感器等效电路

图一 压电传感器的等效电路
压电传感器是基于压电效应设计的,敏感元件由压电材料制成,一旦受到外力作用,压电材料表面就会产生一些弱电荷。当压电传感器在敏感轴方向受迫时,在两个电极上产生极性相反的电荷,这两个电极相当于一个电荷源(静电发生器)。经过化简后得到如下等式:

由上式可知,时间常数τ越大,电荷泄漏越慢,传感器的测量误差越小。传感器和信号输入应保持高绝缘电阻,以防止快速泄漏引起的电荷测量误差。
1.2
电荷电压转换电路

图二 电荷电压转换电路
运算放大器的输出电压范围为0.738~1.758 V。为了避免电容器C1长期充电,使集成操作饱和,必须在电容器C1并联连接电阻R2。另外一个重要作用是引入直流负反馈,有效地抑制集成运算放大器引起的输入偏置电压。系统测试的低截止频率为f=1/2πR2C1,输入信号的截止频率为0.1Hz,电阻为R2=10mΩ。
运算放大器逆变输入的电阻R1在保护电路和限制电流中起主要作用。反馈电容C1的主要功能是将传感器产生的电荷信号转换为电压信号,因此反馈电容器需要选择低漂移、低漂移温度和高漏阻的电容。

图三 不同材料反馈电容的温度特性对开关电路输出的影响
根据上图作者选择了聚苯乙烯电容器,减少环境变化引起的测量误差。

图四 隔离电压放大电路设计
因为电荷放大器的电压输出范围与后续AC/DC变换器的输入范围不一致,所以采用电压放大电路来调节电压,使U02输入电压转换成交流电压信号U03。
作者利用高阶低通滤波器对信号进行进一步处理,抑制噪声信号和有效信号的混叠。作者将常见的滤波器: Butterworth滤波器、椭圆函数滤波器、Bessel型滤波器等进行了对比,最终选择了LTC1569滤波器,因为其优良的相频特性而且信号在带内的输出延迟与通带的线性相位特性基本相同。由LTC1569组成的低通滤波器的直流偏置输出偏差较小,通带具有线性相位特性,可以保护信号不失真,保证信号测量结果的准确性。

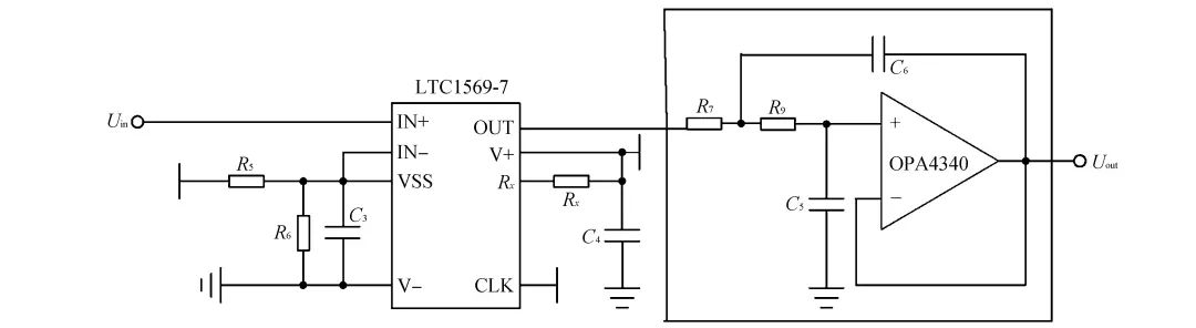
图五 低通滤波器
虽然LTC1569滤波器可以提供高质量的滤波器特性,但芯片滤波原理是基于开关电容效应,在输出端产生高频开关噪声,通过增加一个开关噪声对开关噪声进行滤波通过添加一个二级低通滤波器后LTC1569滤波器。

图六 滤除开关噪声前后波形的比较
2、实验结果与分析
包含振动信号调理电路的测量系统首先将压电传感器与调幅电路连接起来,以验证调谐电路的正确性,通过线性拟合标定的测量系统得到的正弦扫描实验图像如下:

图七 压电传感器正弦扫频曲线
利用信号发生器对调理电路测试进行扫描,得到了如图八所示的信道频率响应曲线:

图八 频率响应曲线
用标准电荷发生器作为电荷源模拟振动传感器的输出,并将其连接到测量电路上,计算理论电压值,所测电压与理论值基本一致,调理电路的测量误差小于1%,能够满足振动信号测量精度的要求,并能准确地测量振动信号。
3、 总结
本文以压电传感器为研究对象,详细介绍了传感器等效电路和调节电路,并对调节电路关键部件的电容和滤波器进行了分析和研究,给出了作者所考虑范围内的合理解决方案,并对该方案进行了测试,获得的数据具有较高的精度,所采集的振动信号数据为该电路的可靠性与实用性提供了可靠的数据支持。