时间:2023-10-18 12:26
人气:
作者:admin
温度传感器的芯片现在很多,我们本次推文介绍的是一个低成本的0到100度的温度传感器设计,精度达到1度。我们的主要目的是介绍和利用前面推文介绍的设计技巧来扩展此温度传感器电路设计。
推文先介绍了原图原理和修改后的原型电路,最后是修改后的实际电路,有两个视频讲解:
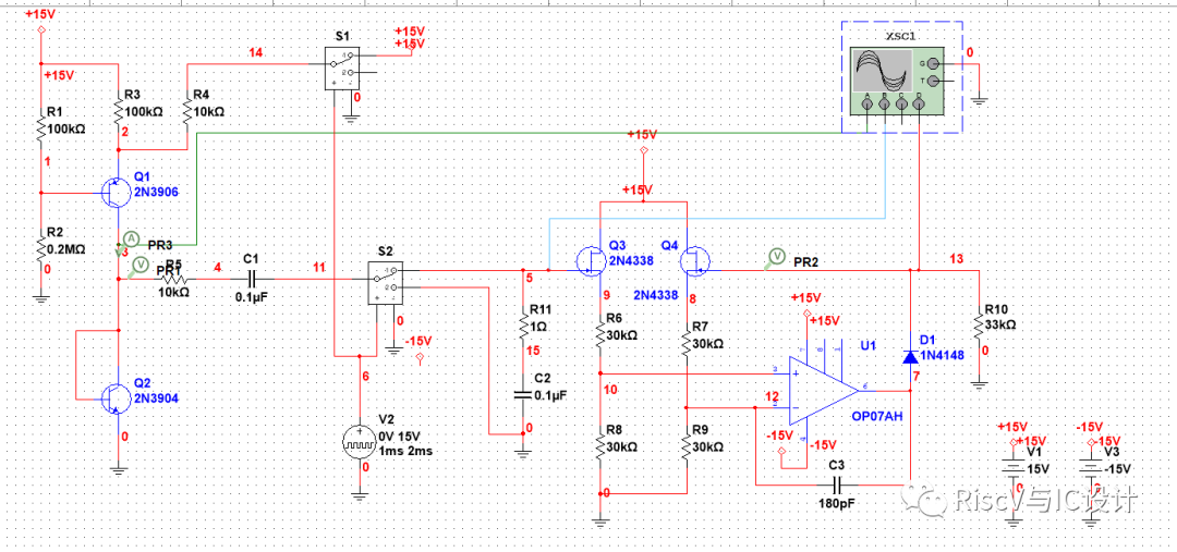
首先看看原电路图:

此电路使用了两个特殊芯片LTC1043和斩波零偏置放大器LTC1150,我们在分析其工作原理后用前面讲过的设计技巧,重新用普通JFET单管替换此特殊芯片设计。
1)电容开关电路,其原理如下图:

假设Vi为高电平VH,低电平VL的方波,频率为f,S1/S2开关都是控制电压为高闭合,为0断开,控制电压的频率也为f,但是S1/S2的控制电压刚好反相,C1=C2=C,我们来求一下C2上的电压:
设起始S1闭合,S2断开,C2电压为Vc2=Vo0,Vi=VL,则C1上电荷为C1VL;
=> S2闭合,S1断开,此时Vi=VH,则有VH=Vc1+Vc2,-C1VL+C2Vo0=-C1Vc1+C2Vc2
,又C1=C2=C,所以VH=Vc1+Vc2,-VL+Vo0=-Vc1+Vc2 ->2Vc2=VH-VL+Vo0 ->
Vo1=Vc2=0.5*(VH-VL)+0.5*Vo0
=>S1闭合,S2断开,C2电压为Vc2=Vo01,Vi=VL,则C1上电荷为C1VL;
=>S2闭合,S1断开,此时Vi=VH,则有VH=Vc1+Vc2,-C1VL+C2Vo1=-C1Vc1+C2Vc2
,又C1=C2=C,所以VH=Vc1+Vc2,-VL+Vo1=-Vc1+Vc2 ->2Vc2=VH-VL+Vo1 ->
Vo2=Vc2=0.5*(VH-VL)+0.5*Vo1=0.5*(VH-VL)+0.5^2*(VH-VL)+0.5^2*Vo0
......
=>Von=Vc2=0.5*(VH-VL)+0.5^n*(VH-VL)...+0.5^2*(VH-VL)+0.5^n*Vo0
n趋于无穷大时,Von=(VH-VL)
即适当控制两个开关的工作频率和相位,可以在c2上得到Vi的输入的脉冲幅度。
2)温度传感电路
VT2的工作电流是很难精确测量的,它随温度、管子反向饱和电流等变化,

3)对原电路做部分修改,去除特殊芯片的要求

如上两个工作电流的比值接近10:1,则温度变化输出电压为:
deltaV=(K*deltaT/q)ln10 => (K/q)ln10=0.199mv,每变化27度,输出电压变化54.6mv
实际电路在实现时,开关是一个关键、可开关的时序配合也很关键,实际实现电路如下:
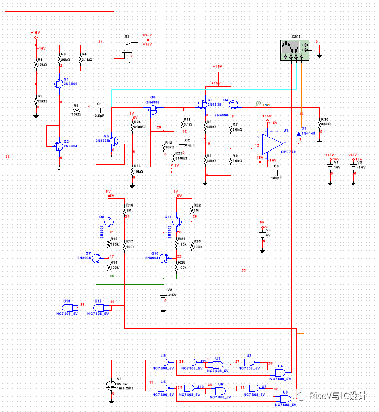
5)修改后的实际电路如下:
