时间:2023-08-24 08:08
人气:
作者:admin
霍尔传感器驱动卷发器应用
卷发器在我们的日常生活中已经成为了不可或缺的一种生活工具,它时刻可以护理我们的头发,保养我们的发质。霍尔传感器驱动卷发器,那么霍尔传感器是如何运用在卷发器中的呢?霍尔传感器在卷发器中的工作原理又是咋样的呢?下面,雅欣跟大家一起来了解吧!
卷发器的组成
首先,卷发器的主要部件是由手柄和加热盘构成。卷发机设计采用电路板控制温度,加热卷盘材质为电气石陶瓷面板,进行弯曲,改善头发的蛋白质结构,循环加热,可均匀分散热量,在烫发过程中保护头发质量。
霍尔开关在卷发器上起开关功能,用来控制卷发器加热或者不加热。
霍尔开关安装在卷发器控制面板上。由于卷发器在持续高温下通过改善头发的蛋白质结构而弯曲,因此对霍尔元件的温度有一定的要求。接下来雅欣和大家推荐几款霍尔传感器:MH251,MH253,GT3144。
”
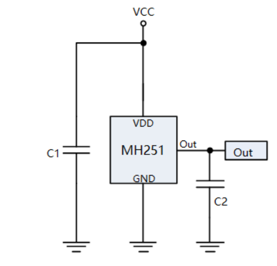
一、MH251全极型霍尔传感器
”
首先给大家介绍一下MH251这款霍尔传感器。通过利用斩波稳定技术的动态偏移抵消,可以实现超高温性能,有效降低了通常由设备过度成型、温度依赖性和热应力引起的偏置电压。MH251是专门为低电压而设计的,启动电压1.65V,MH251需要在全极磁场中才可以使用。

如果卷发器对频率没有要求或者频率要求较低的话,可以选择MH251这款。当温度在85℃选择E,当温度在125℃选择K。
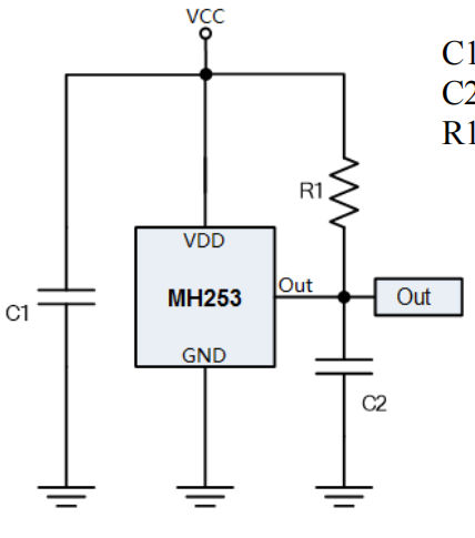
二、MH253全极性霍尔效应开关
”
相对于MH251而言,MH253这款霍尔传感器也是通过利用斩波稳定的动态抵消来实现优越的高温性能,是一款高灵敏度的全极性霍尔效应开关,启动电压2.5V。

如果卷发器对频率要求较高的话,可以选择MH253这款。当温度在85℃选择E,当温度在125℃选择K。
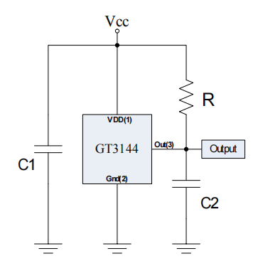
三、GT3114单极性霍尔效应传感器
”
同样的GT3114这款霍尔传感器也适用于频率要求较高的卷发器中,但是GT3144是一种单极霍尔效应传感器集成IC。它采用先进的斩波稳定技术,提供准确稳定的磁开关点,UA封装输出晶体管将在一个足够强的南极磁场的存在下被打开(BOP),同样地,在一个较弱的南场存在时,输出将被关闭(BRP),并在“0”场存在时保持关闭,启动电压3V。

当温度在85℃选择E,当温度在125℃选择K。
总结
综上所述,卷发器是一种用来把头发烫卷的手持式电子产品,多功能卷发器不仅有直发、卷发功能,还可以在烫发的同时,保护头发,滋养头发,日常使用方便快捷。霍尔传感器方案工作原理简单且高效,结构完善且可靠,除了卷发器外,也适用于各种产品驱动开关需求,如化妆镜,电子烟、蓝牙耳机等领域。
以上就是雅欣霍尔传感器:MH251,MH253,GT3144在卷发器中应用的全部内容分享,如果您有卷发器方案开发需求,霍尔传感器IC助你一臂之力,欢迎和我们联系!