时间:2023-08-08 10:23
人气:
作者:admin
新能源汽车主要靠电力驱动系统来完成对汽车电机的控制和一些辅助功能的实现,新能源汽车蓄电池组是电力驱动的来源,新能源汽车的电量检测系统则显示了新能源汽车蓄电池组当前的状态,与电力驱动系统的正常运作息息相关,而目前的新能源汽车蓄电池组在电量检测时,常常因电量检测系统灵敏度不够,电量显示不准确造成蓄电池组管理不当,影响其使用寿命。 针对上述情况,为克服现有技术之缺陷,本文目的在于提供新能源汽车的电量检测系统,具有构思巧妙、人性化设计的特性,可以有效地提高对新能源汽车蓄电池组电量检测的灵敏度,从而提升电量检测系统的精确性。

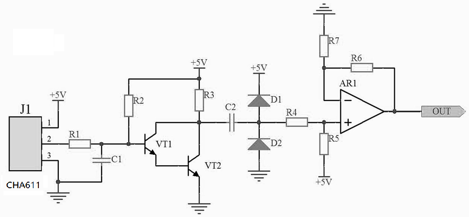
图1 新能源汽车的电量检测系统的电路模块图
其解决的技术方案是,新能源汽车的电量检测系统,包括电流采样电路、信号处理电路和A/D采样电路,电流采样电路对新能源汽车的蓄电池组充放电电流进行采样,并转化为与采样电流成比例的电信号输出,经RC滤波后流入信号处理电路内,信号处理电路采用三极管VT1、VT2对信号进行放大,并由二极管D1、D2组成钳位电路对信号钳位输出,最后运放器AR1运算处理得到A / D采样的输入值;电流采样电路包括型号为CHA611或CHI612的电流传感器J1,电流传感器J1输出端输出信号经电阻R1和电容C1形成的RC滤波处理后流入信号处理电路的输入端,电流传感器J1的电源端与+5V电源连接,电流传感器J1的接地端接地。 CHA611或CHI612电流传感器J1对新能源汽车的蓄电池组充放电电流进行采样,并转化为与采样电流成比例的电信号输出,经RC滤波后流入复合三极管VT1、VT2对信号进行放大,并由二极管D1、D2组成钳位电路对信号钳位输出,最后运放器AR1运算处理得到输出电压作为A/D采样的输入值,电路设计简单巧妙,具有很好的实用价值和开发价值。

文章中提到的CHA611是国产厂家意瑞半导体推出的汽车级可编程线性霍尔传感器,见下面介绍。
CHA611是一款客户可编程、低噪声、高灵敏度、高精度线性霍尔效应传感器IC。芯片采用微型封装,以便于与磁芯集成,从而制成高精度的电流传感器模块。CHA611的可编程特性使其能够满足电流传感器模块组件中的制造公差。 CHA611提供的电压输出与外加磁场成比例。静态电压输出可由用户在电源电压的50%左右调节,输出灵敏度可在1mV/G至24mV/G的范围内编程。 该芯片采用TO-92S、TO94和SOT-89-3L几种封装方式。通过输出引脚上的可编程性提高了设备的精度,实现了线端优化,而不增加完全可编程设备的复杂性和成本。利用EERPOM优化器件灵敏度和静态输出电压(QVO)(无磁场输出)的器件。 该芯片的特点使其非常适用于高精度的工业和汽车应用,并保证在-40°C至+150°C的较宽温度范围内使用。
·AEC Q100汽车认证
·线性霍尔,客户可编程,高分辨率偏移和灵敏度微调EEPROM
·可编程灵敏度范围在1到24mV/G之间
·工厂编程灵敏度和静态输出电压TC,温度性能极为稳定
·温度稳定的静态电压输出和灵敏度
·极低的噪音和高分辨率
·优化斩波稳定技术实现120kHz带宽
·欠压保护
·输出电压钳位提供短路诊断
·快速电流阶跃输入时的输出尖峰抑制
·宽温度范围:-40oC至150oC
·无铅包装:扁平to-92,to-94,SOT-23-3W,SOT-89-3L
·高ESD保护
·符合RoHS 2011/65/EU
产品选型


另外,对应的工业级产品产品可以选择CHI612
1.线性霍尔,客户可编程,高分辨率偏移和灵敏度微调,带EEPROM
2.高灵敏度,可编程灵敏度范围在1到24mV/G之间
3.工厂编程灵敏度和静态输出电压TC,温度性能极其稳定
4.温度稳定静态电压输出和灵敏度,极低噪音和高分辨率
5.120kHz带宽,采用优化的斩波器稳定技术,欠压保护
6.输出电压钳位提供短路诊断
7.在快速电流阶跃输入期间抑制输出尖峰
8.温度范围广:-40°C至150°C
9.无铅包装:扁平TO-92、TO-94、SOT-23-3W、SOT89-3L
10.高ESD保护
11.符合RoHS 2011/65/EU
产品应用:
1.工业、家用电器
2.电流感应
3.电动机控制
4.线性位置检测
5.旋转位置感测
6.磁编码器
7.黑色金属传感
8.液位传感
9.振动传感
10.重量感测
意瑞半导体作为国内企业,通过生产品质性能同等或优于国外同类厂商的产品,持续为国内飞速发展的光伏逆变、新能源汽车领域提供高性能高可靠性的产品。 另外,该系列产品中有工业级的产品CHI612,可以满足工业用户低成本的要求: CHI612 可编程线性霍尔芯片,支持 5V 单电源供电。120 kHz带宽,< 3us 响应时间,0.8 – 24 mV/G 可编程,全温-40到150度范围内可实现 2% 精度。芯片出厂前完成静态(零电流)输出电压的校准。

审核编辑:汤梓红