时间:2023-08-23 14:05
人气:
作者:admin
设计者往往想测量DC开关电源的接合温度。 这在温度舱中特别困难,因为热相机不准确,在高环境温度下可能损坏,外部温度传感器也难以固定在小包上。 此应用程序说明将帮助读者了解一种实际方法,通过演示如何使用功率品(PG)的MOSFET体积二极管实施直接读出温度测量方法来测量 IC 的接合温度。 这是使用二极管电压相对于温度关系的一种直接电压读出法。
INTRODUCTION
在许多应用中,必须在规定的最大载荷和环境温度下测量接合温度,对接合温度和最大允许温度的差值的了解对每个行业部门都有意义,无论它是低成本的混集物产品、安全或生命维持应用。
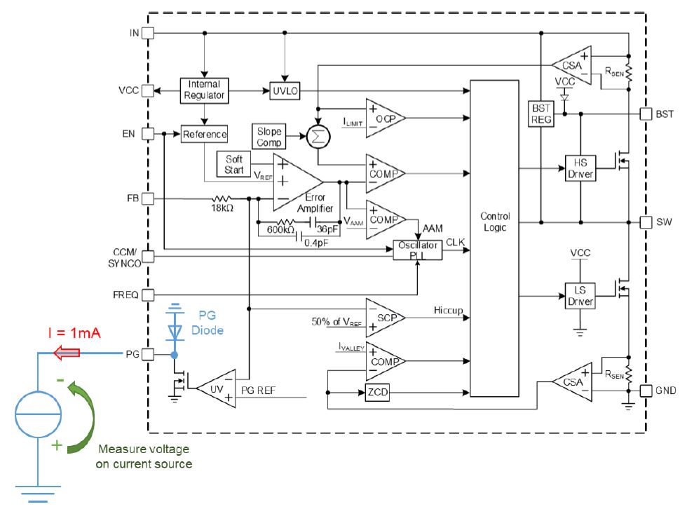
图1 图1 shows the DC block diagram of MPS’s MPQ4572 MPQ4572 MPQ4572 MPQ4572,它使用 PG 体二极管。此设备将用作此应用程序注释的示例。

图1 图1: PG N-Channel MOSFET Body Diode in the MPQ4572 MPQ4572 MPQ4572 MPQ4572
缩略MPQ4572 MPQ4572 MPQ4572 MPQ4572是一个完全集成、固定频率、同步的逐步下调转换器,可以达到最高为2A的连续输出电流,并具有峰值当前控件。该设备提供4.5V至60V的输入电压范围,以适应各种逐步下调应用。在 PG 针上通过身体二极管(MOSFET的一部分)向前方向应用 1mA 当前源。(见图1).
二极电压相对于温度曲线可以测量到EVQ4572-QB-00A评价委员会(见图2)二极曲线的特征取决于温度,而不是多氯联苯的尺寸。

Figure 2: EVQ4572-QB-00A 4-Layer Evaluation Board (8.9cmx8.9cm)
DESIGN PROCEDURE
电流好针有一个内置的 N 通道 MOSFET 和 身体二极管。 为了精确测量接合温度, 必须对前二极管电压和温度进行校准 。 遵循以下校准步骤 :
断开任何阻力器、微控制器或 PG 针的部件 。
在正在测试的设备包上方粘贴温度传感器(例如小PT1000、4线)。
另一种方法是在正在测试的设备附近焊接一个漂浮的热电偶,贴近正在测试的设备(建议将这个热电偶焊接到GND) 。 固定软件包的温度传感器是一项要求很高的任务, 所以使用最小的传感器。 温度传感器不应该作为小软件包的热汇。 使用热导胶来修复软件包的PT1000温度传感器, 或者直接将热电偶焊接到具有电离电离谱潜力的部分板上( 如 GND 或 V ) 。IN) (见图3).

Figure 3: Soldering a Themocouple to the PCB
将精密多米与内置二极极测试功能和1mA电源连接到 PG 针上(见图1和5)。可以使用较小的电流,但系统必须具有相同的电流,同时进行校准和测量。
在气候舱中测量前二极管电压与接合温度关系。
测量设备在所需输入电压(V)下用供应电压供电时的二元电压(二元电压)。IN确定哪个VINV 具有有效校准值,因为 VIN能够影响效率,因此也可以影响设备温度。DC/DC转换器输出。
与评价委员会或习惯多氯联苯进行测量。
把装置关掉
Start the climate chamber (for example, at 25°C), and ensure that the external temperature sensor shows a stable reading.
打开设备短时间, 并读取多米上的电压。 没有负载, 交接点温度不应大幅上升, 因为连接点的功率损失很低( 仅有几毫瓦 ) 。 如果可能的话, 使用先进的非同步模式( AAM ) , 因为它在小负载下处于低射线下, 使用低射电流 。
把装置关掉
Set the climate chamber to the next selected temperature and let the PCB temperature settle for approximately 20 to 30 minutes, depending on the PCB’s specific heat capacity and size.
打开设备短时间,读取多米上的电压。
再次关闭设备。 继续使用气候室的下一个选定温度 。
在最大理想负荷和环境温度下测量前方二极管电压。
考虑考虑的考虑
在测量PG前方电压二极管时,要铭记以下各点:
此校准电压对接合点温度的斜坡几乎是线性的。 对于最高精度, 请使用更多点和多元体适配功能。 请检查校准是否可重复 。
同类型的装置有相似的斜坡,但往往有不同的偏移。
类似的装置一般会有略微不同的斜坡。
副作用,如小改动为VOUT这不应被视为失败,因为连接点内结合的电流可能造成这种影响。
这一测量方法的主要优点是,前方二极管电压可用于计算任何负荷下的接合温度。
不需要温度感应器。
请注意,并非每个部分都能使用PG别针测量当前情况;与部分制造商联系,以获得产品指导。
MEASURED CALIBRATION CURVE
图4 图4显示一阶 PG 前二线电压对接点温度图,该图具有线性功能。PG二极线由外部的 1mA 当前源驱动,显示于图1 图1.

图4 图4: Measured Calibration Curve on the EVQ4572-QB-00A
通过测量二极极电压,可计算出接合温度等式(1):
$$voltage(T_{J})=-0.8068 space xspace T_{J}space x space frac {mV}{ºc} + 592.88mV $$
COMPARING A BODY DIODE READOUT TO A THERMAL CAMERA
表1 表1 shows a direct comparison between the readout of the junction temperature and a visual thermal camera. 缩略ambient temperature is measured with a platinum resistance type PT1000 (1109Ω for 28.0°C).

表1 表1: PG Forward Diode Temperature Readout vs. Thermal Camera
表1 表1显示测量的接合点温度与包件 PG 底极部分的热摄像头相近。 相机方法显示的温度较低, 原因是连接点与包件顶部表面之间模子化合物的热抗力。 相机被调整为0. 95 感应度, 适合包件的模子化合物。 连接温度在部件之间不一致( 例如, 死亡部分中的PG 部位比 MOSFET 部位更冷 )。图5 图5显示 PG 阴极部分和 MOSFET 部分。

图5 图5: MPQ4572 MPQ4572 MPQ4572 MPQ4572 Package with MOSFET and PG Section
THERMAL MEASUREMENTS UNDER DIFFERENT CURRENT LOADS
显示于图5和图10,小信号部分和 MOSFET 电源部分处于不同的位置。PG 转发电压二极管测量PG 位置的接合温度,因此二极管温度必须与该位置的摄像温度相比较。由于MOSFET 温度较高几度,必须在最大接合温度中添加小的抵消。Figures 6–13显示与表1 表1这些测量都是使用EVQ4572-QB-00A进行的。

Figure 6: Measurements when ILOAD = 0mA

Figure 8: Measurements when ILOAD = 100mA

图1 图10: Measurements when ILOAD = 1000mA

图1 图12: Measurements when ILOAD = 2000mA

Figure 7: Measurements when ILOAD = 10mA

Figure 9: Measurements when ILOAD = 500mA

图1 图11: Measurements when ILOAD = 1500mA

图1 图13: Measurements when ILOAD = 2500mA (1)
注:
(1) 不建议连续2.5A电流。
APPLICATIONS
失灵模式和效果分析(FMAEA)
失灵模式和影响分析(FMEA)是审查完整系统中的部件和子系统的一种方法,目的是查明潜在故障模式及其影响和原因,每个部件都经过一个确定的程序测试,以模拟失灵部件或超出其名义价值规格的部件。每个失效部件都会影响整个系统的失灵模式。通过理解这些失灵模式的结果,设计者可以确定,由于选定部件,系统是否丧失了准确性,或者用户或环境是否有潜在危险。
通过上述方法直接测量接合温度,使设计师能够很容易地获得对接合温度的精确温度测量,即使在困难的操作条件下也是如此,DC开关电源的接合温度往往是多氯联苯上最温暖的区域,这对FMAEA来说是有用的信息。
高度加速生命测试(HALT)
高度加速寿命测试(HALT)是在许多行业提高产品可靠性的测试,包括电子、医疗、计算机、汽车和军用行业。 高速寿命测试(HALT)通常在某一部件或系统规定的最高操作温度和机械振动水平之外进行。 本次测试的目的是了解一个系统的行为。
高度加速应激反应检查(HASS)
在一种有效的生产筛选方法中,采用高速应激反应筛查(HASS),用以发现产品制造缺陷,HASS的目标是加速发现产品生命周期生产阶段的制造缺陷,以减少相关故障。
CONCLUSION
这种直接的温度读出方法简化了设计工程师在温度室测试自定的多氯联苯的过程,因为温度室中无法使用热摄像头。 这种有用的方法可以实现快速、可靠和准确的接合温度数据,而没有复杂而且往往是时间密集的过程,例如固定设备包的温度传感器。
审核编辑:彭菁