时间:2023-07-18 09:11
人气:
作者:admin
一、系统方案
本设计采用AT89C52单片机作为主控制器,液晶1602显示温湿度,LabView上位机通信,上位机显示温度,同时上位机可以设置温度上下限,当测量温度低于或高于上限,温度报警,上位机可以控制下位机加热设备启动与关闭,实现上位机和下位机的交换数据。

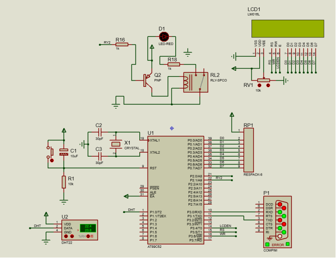
二、硬件设计
原理图如下:

三、单片机软件设计
1、单片机代码主要是串口初始化、串口中断服务程序。首先是串口初始化:
void uart_init()
{
TMOD |= 0x20;//定时器1,工作模式2 8位自动重装
TH1 = 0xfd;
TL1 = 0xfd;//设置比特率9600
SM0 = 0;
SM1 = 1;//串口工作方式1,8位UART波特率可变
TR1 = 1;//启动定时器1
REN = 1;
EA = 1; //打开总中断
ES = 1; //打开串口中断
}
2、贴上51单片机负责串口发送的两个函数:
void SendByte(unsigned char dat) //发送一个字节的数据,形参dat即为待发送数据。
{
SBUF = dat; //将数据写入到串口缓冲
while(!TI); //等待发送完毕
TI = 0;
}
void SendArray(unsigned char *Array, unsigned char Size)//通过串口发送一个数组,构建for循环,改变索引依次发送
{
unsigned char i;
for(i = 0; i < Size; i++)
{
SendByte(Array[i]);
}
}
在串口中断中处理接收到的数据:
void uart(void) interrupt 4 //串口中断
{
unsigned char Res;
static unsigned char Rec_state = 0;
if(RI) //收到数据
{
RI = 0; //清中断请求
Res = SBUF;
if(Res == 0xFF) //接收到帧头
{
Rec_state = 1;
}
else if(Rec_state == 1 && Res == 0xEE)//接收到帧尾
{
Rec_state = 0;
}
else if(Rec_state == 1)
{
switch(Res)//接收到数据,继电器控制
{
case 0x02: RY2 = 0; break;
case 0x03: RY2 = 1; break;
default : RY2 =1; break;
}
}
}
else //发送完一字节数据
{
//TI = 0;
}
}
3、贴上DHT22读温湿度函数
unsigned char Read_Sensor(void)
{
unsigned char i;
//主机拉低(Min=800US Max=20Ms)
DHT_PIN = 0;
Delay_N1ms(18); //延时18Ms
//释放总线 延时(Min=30us Max=50us)
DHT_PIN = 1;
Delay_N10us(2);//延时30us
//主机设为输入 判断传感器响应信号
DHT_PIN = 1;
Sensor_AnswerFlag = 0; // 传感器响应标志
//判断从机是否有低电平响应信号 如不响应则跳出,响应则向下运行
if(DHT_PIN ==0)
{
Sensor_AnswerFlag = 1;//收到起始信号
Sys_CNT = 0;
//判断从机是否发出 80us 的低电平响应信号是否结束
while((!DHT_PIN))
{
if(++Sys_CNT>300) //防止进入死循环
{
Sensor_ErrorFlag = 1;
return 0;
}
}
Sys_CNT = 0;
//判断从机是否发出 80us 的高电平,如发出则进入数据接收状态
while((DHT_PIN))
{
if(++Sys_CNT>300) //防止进入死循环
{
Sensor_ErrorFlag = 1;
return 0;
}
}
// 数据接收 传感器共发送40位数据
// 即5个字节 高位先送 5个字节分别为湿度高位 湿度低位 温度高位 温度低位 校验和
// 校验和为:湿度高位+湿度低位+温度高位+温度低位
for(i=0;i<5;i++)
{
Sensor_Data[i] = Read_SensorData();
}
}
else
{
Sensor_AnswerFlag = 0; // 未收到传感器响应
}
return 1;
}
四、上位机软件设计
上位机是借助LabView来开发的,界面比较简单,首先前面板设计UI界面,之后后面板通过图形化编程完成软件开发,放上一个上位机前面板的截图:

后面板截图如下:

