时间:2023-07-10 15:55
人气:
作者:admin
由于某些生理性或病理性因素,脱发已经逐渐成为困扰成年人乃至青少年人群的健康问题,由脱发引起的身体与形象的变化,已经严重影响到了患者的心理健康和生活质量。然而,传统采用的植发技术、外用米诺地尔酊剂、口服非那雄安片由于价格昂贵、药物利用率低和用药依从性差等问题导致治疗效果不尽人意。针对这一挑战,武汉大学药学院黎威教授课题组将具有载药缓释功能的PLGA微球与微针(MN)技术相结合,开发了一种具有药物缓释功能的水溶性微针用于长效治疗雄激素性脱发。该微针贴片是利用摩方精密的 nanoArch S140 3D打印设备加工模具后经PDMS翻模制备而成,可通过提高药物生物利用度以及降低给药频率,改善患者用药安全性和提高患者依从性,在脱发的临床治疗中将具有重要的应用潜力。相关研究成果以题为“Dissolving Microneedle Patch Integrated with Microspheres for Long-Acting Hair Regrowth Therapy”的文章发表在《ACS Applied Materials and Interfaces》。武汉大学硕士研究生尹美容、刘汉卿以及博士研究生曾勇年为共同第一作者,武汉大学药学院黎威教授和武汉大学人民医院陈创教授为共同通讯作者。

首先,研究者采用单乳法制备了包裹治疗药物米诺地尔(MDX)的PLGA缓释微球,采用真空浇注法和离心填充法将载药微球装填至水溶性微针的尖端。载药微球表面光滑、无孔,粒径主要分布在15.3 ± 2.2 μm,载药微球呈密集状态填充在水溶性微针尖端且药物米诺地尔在微球和微针中呈现持续性释放,释放时间超过2周,所有药物在一个月内释放完全(如图1)。

图1 负载载药微球的微针的表征。a. 载MXD微球的扫描电子显微镜照片。比例尺,10 μm。b. MXD MN贴片的扫描电子显微镜照片,微针尺寸:高850 μm,尖端直径10 μm,底座直径400 μm 。比例尺,100 μm。c. MXD MN贴片的侧视图(上)和俯视图(下),显示MN中装载的包裹MXD的微球。比例尺,50μm。d. MXD MN贴片或PLGA微球在37℃含0.1%十二烷基硫酸钠的PBS溶液中累积释放MXD (n=3个独立重复实验)。
以荧光染料尼罗红为模拟药物进行可视化分析,载药微球微针在离体皮肤上显示出较高的穿透和药物传递效率。在离体皮肤组织切片中,由微针递送的载药微球稳定留在皮下组织中,继而在后期长期释放药物(如图2)。负载微球的微针在活体大鼠皮肤上同样显示出很好的穿透效率,荧光图像清晰地显示了随着时间的延长,荧光强度逐渐变暗,25天后,大部分的荧光基本消失,表明微球中的药物在皮下呈逐渐缓慢释放的特点(如图3)。

图2 MN贴片在离体大鼠皮肤中的应用。a. 将MN贴片应用于皮肤之前的明场(上)和荧光(下)显微镜图像。比例尺,500 μm。b. 在体外应用MN贴片后的大鼠皮肤的明场(左)和荧光显微镜图像。比例尺,500μm。c. MN贴片背衬应用于大鼠体外皮肤后的明场(上)和荧光(下)显微镜图像。比例尺,500 μm。d. MN贴片溶解和尼罗红微球递送后,大鼠皮肤组织切片的亮场(上)、荧光(中)和合并(下)显微镜图像。比例尺,250 μm。

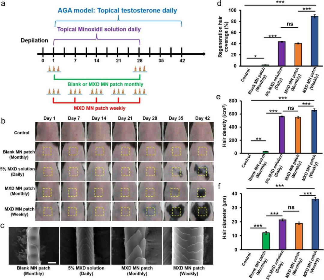
图3 MN贴片递送的微球在雄性SD大鼠体内的染料释放。a. 大鼠背部涂抹含有尼罗红微球的MN贴片后的代表性照片(左)。黄色虚圆表示MN的插入位置。MN贴片在体外皮肤应用后大鼠皮肤的典型明场(右上)和荧光(右下)显微图像。比例尺,1 mm。b. 通过水溶性微针在体内植入含有尼罗红微球在第1、4、7、10、14、17、25、30和35天大鼠皮肤的典型荧光显微镜图像。比例尺,1 mm。c. 使用ImageJ对第1天至第35天皮肤的荧光强度进行量化。数据归一化为第1天。条形表示平均值± 标准差(n=5)。 研究者在构建雄激素性脱发模型后,随机将小鼠分为未治疗组、每月一次空白微针组、每日一次5%米诺地尔溶液组、每月一次载药微针组和每周一次载药微针组。治疗结果显示,每月应用载药微针组在小鼠中诱导了明显的毛发再生,并且在再生毛发覆盖面积、毛发密度和毛发直径方面表现出与每天局部应用米诺地尔溶液相似的效果,值得注意的是,与每日局部应用米诺地尔溶液相比,每周应用载药微针在上述参数上显示出了更加优越的治疗效果(如图4)。

图4 AGA小鼠模型中毛发再生的评价。a. 每日外用睾酮溶液在42天所建立的AGA小鼠模型示意图以及AGA治疗的治疗策略。b. AGA小鼠毛发再生的代表性照片,包括对照组(即不治疗)、空白MN贴片组(每月一次)、5%MXD溶液组(每日一次)、MXD MN贴片组(每月一次)和MXD MN贴片组(每周一次)。c. 脱毛42天后不同组再生毛发的典型扫描电子显微镜图像。比例尺,10μm。d. 42天各组AGA小鼠毛发再生面积的定量。e. 对每组AGA小鼠第42天的再生毛发密度进行量化。f. 第42天各组AGA小鼠再生毛发直径。条形代表平均值±标准差(n=5)。***P<0.001,**P<0.01。ns无显著意义。
同时也可以看到,未经治疗组的小鼠毛囊萎缩,虽然每月应用载药微针组和每日局部应用米诺地尔溶液组在毛囊长度和真皮层厚度方面的结果相似,但每周应用载药微针组中这两个参数显著增加,显示其具有更好的促进毛发生长效率。最后,进一步研究了细胞增殖的标记物Ki-67的表达,每周应用载药微针组在毛囊中Ki-67的表达最高,表明载药微针在促进毛囊生长期可诱导相关细胞增殖(如图5)。

图5 MXD MN贴片用于毛囊再生的体内评价。a. 治疗后第42天,观察治疗部位皮肤组织苏木精-伊红染色。黄色箭头表示皮肤下再生的毛囊。标尺,50 μm。b. 测量第42天各组毛囊长度。c. 第42天各组毛囊中Ki-67的代表性荧光显微镜图像。标尺,50 μm。d. 第42天各组真皮厚度的量化。(n=5)。***P<0.001。ns无显著意义。
结论:该研究的最大意义在于设计了一种新型的水溶性微针,将其与生物可降解的微球结合,实现治疗药物米诺地尔的持续释放。与传统治疗方式相比,实现了在减少给药频率的情况下达到了相似或更显著的治疗效果,从而为临床上的长效脱发治疗提供一种有前途的治疗策略。
下一篇:电阻电流检测的基本原理说明