时间:2023-05-23 10:16
人气:
作者:admin
数据采集系统在空间环境模拟设备(Spae Simulato)中承担着非常重要的作用。针对空间环境模拟设备在数据采集系统方面的问题,本方案是基于FPGA的多通道标准电压电流数据采集卡。
作为一个能在真空环境下工作的多通道数据采集的子系统,该板卡系统采用的是GAD7699模数转换器和其它附属芯片构建了整个数字电路系统,实现了多通道并行数据采集、数字滤波、参数配活校准标定、上位机通信、关键参数掉电保存等多种功能,本文重点介绍GAD7699用于数据采集卡的性能优势。

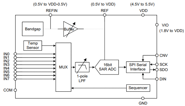
GAD7699为8通道、16位电荷再分配逐次逼近型寄存器(SAR)型模数转换器,采用的是单电源供电。GAD7699拥有多通道低功耗数据采集系统所需的所有组成部分,包括:无失码的真16位SARADC:用于将输入配置为单端输入、差分输入、单极性或双极输入的8通道低串扰多路复用器:内部低温漂带隙基准源(可选2.5V或4.096V)及缓冲器;温度传感器;可选择的单极点滤波器;以及当多通道依次连续采样时非常有用的序列器。

GAD7699功能框图
GAD7699模数转换器的基本参数:
•积分非线性:典型值±1LSB,动态范围:88dB;
•信噪失真比:85dB@2KHz;
•总谐波失真:-100dB@2KH;
•SPI串行接口,内部温度传感器;
•功耗:26.0mW@5V,待机电流:50Na;
•采用小型的20引脚QFN封装,工作温度范围为-40°C至+85°C;
此方案的板卡可在高度真空环境下长时间工作,支持最大16位通道同时采集与处理电流/电压数据,采样速率达到500KSPS,数据无抖动。综上所述,GAD7699完全满足真空环境下的多通道电压电流采集系统。
注:如涉及作品版权问题,请联系删除。