时间:2022-11-24 17:02
人气:
作者:admin
Semtech PerSe 适用于所有个人连接的消费类器件。该技术可以智能地感应人的存在,以优化连接并增强用户体验。PerSe 提供一流的传感性能,常用于智能手机、笔记本电脑、平板电脑和可穿戴设备等广泛应用。
PerSe 拥有三个面向连接的消费类器件的产品系列。
PerSe Connect
比吸收率 (SAR) 传感器增强了各种无线技术的连接性,例如智能手机、平板电脑和笔记本电脑中的 5G sub-6/4G/Wi-Fi。
PerSe Connect Pro
功率密度 (PD) 传感器专注于高性能和高频段 5G 毫米波,改进了智能手机、平板电脑和笔记本电脑的连接性。
PerSe Control
人体传感器在可穿戴设备中实现直观控制,以改善用户体验。
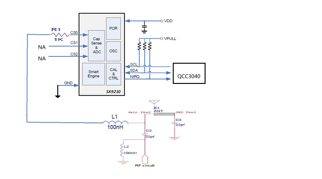
PerSe Control 在可穿戴设备中实现直观控制,以提升用户体验。我们的人体传感器通常支持的功能包括自动开/关检测、高级手势/媒体控制和智能助手激活。Semtech SX9210 属于 PerSe Control 系列,可优化可穿戴应用中的用户体验。它提供 3 通道传感器,支持入耳式/腕上控制以及手势检测等功能。凭借超低功耗和极小尺寸,它是入耳式耳机、智能手表或健身追踪器等应用的理想选择。
► 场景应用图

► 展示版照片


► 方案方块图

► 核心技术优势
•超低功耗,一般在几十微安,其它方案普遍在毫安级别
•共用蓝牙天线设计作为感应介质,不需要额外开孔,整机更加美观
•超小封装0.9x1.7mm,节省空间
•更高的灵敏度,电容分辨率可达0.008fF
•Semtech专利温度补偿设计,性能更加稳定
► 方案规格
•3 通道电容式传感器输入
•1.7-2V 输入电源电压
•Semtech 专利智能引擎
•超低功耗
•高级温度补偿
•自动校准
•工作温度(-40 °C 至 +85 °C)
•尺寸极小
•无铅、无卤素
•符合 RoHS/WEEE 标准
下一篇:向您介绍EPSON陀螺仪