时间:2021-11-25 14:54
人气:
作者:admin
在单片机系统里对模拟量的处理要比数字量稍显复杂,但是只要掌握了使用技巧,使用起来也很简单,很多朋友一开始比较纠结于单片机的底层语言,非要先弄个明白才罢休,其实大可不必,重要的是我们要先学会怎么应用。
现以铅酸电池电压检测及充电电流检测为例讲解模拟量的硬件和程序的设计。
如图1为28节铅酸电池的电压检测电路,1--14节组成电池组1,15--28节组成电池组2;第1节正极为BAT+,14与15节之间为BATM,第28节负极为BAT-。输入端的8个二极管的作用是钳位作用;电路计算如图所示。


如图2为铅酸电池的充电电流检测电路,TA1为工频电流互感器,输入的4个二极管为整流二极管,电流流过R37(510Ω)形成压差△V。电路计算如图所示。


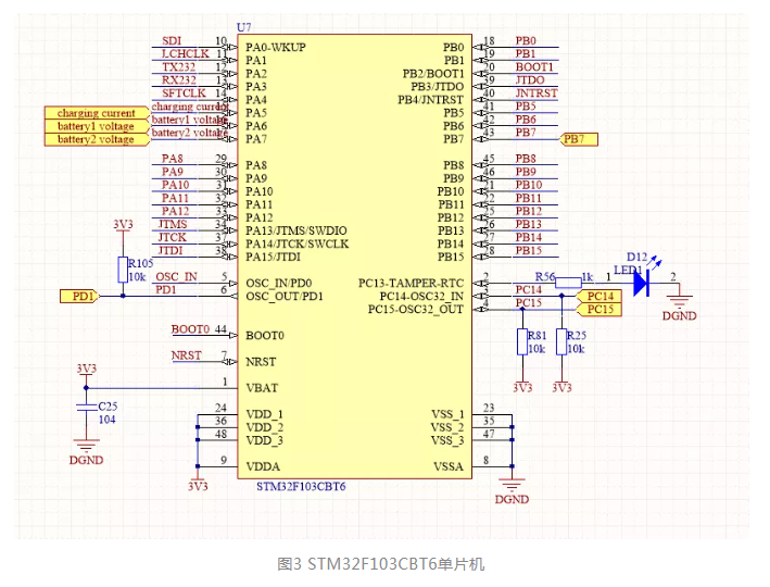
如图3为单片机STM32F103CBT6,图1和图2的模拟信号输入至单片机的PA5、PA6、PA7。

由于代码较多,为便于浏览,我就把其中一部分以截图的形式展示,敬请谅解。
如图4为单片机adc.c文件的底层配置,把PA5、PA6、PA7端口配置成模拟输入模式。


如图5对以上三个模拟量进行模数转换并缓存入数组ADC_ConvertedValue[3],得到的AD值的范围是0~4096。


如图6把以上两个配置函数整合在一起,定义成模拟量的初始化函数void ADC1_Init(void)。


如图7在adc.h文件里声明函数void ADC1_Init(void),另外几个函数也在adc的c文件里定义的,后面附上源程序(非截图)。


如图8在main()主函数里调用ADC1_Init()初始化函数(要去掉void),初始化函数一定要放在while(1)的前面,表示在进入while(1)无限循环前只执行一次。Analog_Processing()为模拟量处理函数,要放在while(1)无限循环里面(该函数在下面讲)。


以下为模拟量在main.c文件里的定义。


下面三个函数的定义都在adc.c文件里面定义的。
以下代码为模拟量处理函数:①对数组ADC_ConvertedValue[3]缓存值进行滤波处理;②对滤波后的AD值转换为实际值。


以下代码为滤波函数,滤波函数有很多,采用合适的才是最实用的(该函数滤波后的值是连续变化的,有些滤波函数滤波后的值是跳变的)。


使用方法如下:NewData表示最新采用的模拟量;OldData表示滤波后的模拟量。


为便于逻辑计算、控制及显示,以下代码是把AD值转换为实际值,


使用方法如下:Adc_Value表示要转换的模拟量;Pre_Adc_Min表示模拟量AD值的最小值;Pre_Adc_Max表示模拟量AD值的最大值;Pre_Act_Min表示转换后实际值的最小值;Pre_Act_Max表示转换后实际值的最大值;(以下最大实际值220表示22.0A,是因为数码管显示需要小数表示)。


要点总结:
1)模拟量的采样电路,我多采用运放的差分放大电路,原因是被测电压可以和运放不用共地,且可有效抑制共模噪声,可达到较高的精确线性测量,比如以上电池组的被测电压的误差与实际相差在0.3V左右;
2)电池组输入至运放的8个1M的电阻是两个为一组的,且功率至少1/4W以上,因为在高压下的电阻容易老化,为保险起见,通常一个电阻的最大压差在100V以下为宜;
3)电池组分为两组检测,一是为了降低元件所承受的电压,二是为了监视两组电池电压之间是否平衡,达到保护电池目的。
4)函数应功能模块化,且具备通用性质,便于移植和调用,对于很多朋友应先学会如何使用,底层代码只要会配置就完全足够了。
当然,以上提供的设计是通常的做法,能满足大多数的常规应用。
上一篇:交叉导轨对自动化产业的影响
下一篇:称重传感器选择的四个原则