时间:2023-06-24 14:49
人气:
作者:admin
应用于药品时,术语“标签外”表示一种药物的(经常发现的)实际和有益用途不同于其初开发的用途。这种情况也发生在电子元件上,例如古老的 CD4013B 双 D CMOS 触发器。尽管 4013 被标记为传统的双稳态逻辑元件,但它作为模拟部件仍然具有极好的标签外潜力。
例如,这里展示了它作为电容比较器的工作原理,如图 1所示。

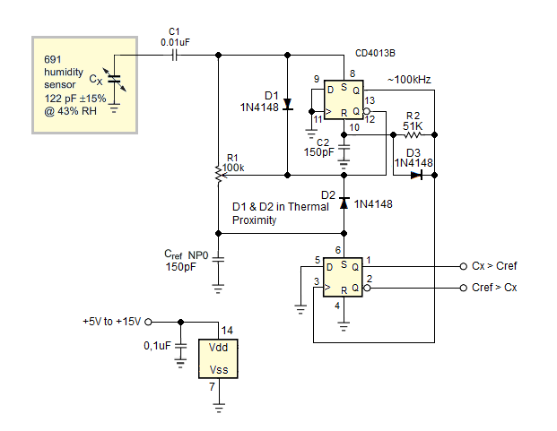
图 1 CD4013B 用作电容式湿度传感器的电路图。
#2 触发器的 Q 输出(引脚 12 和 13)和 S/R 输入(8 和 10)通过相关的 R、C 和二极管网络交叉连接,将其变成一个约 100kHz 的 RC 振荡器。正振荡半周期(引脚 13 高电平)的持续时间 (T+) 由 R2C2 控制,而 R1t(微调器的上半部分)和 Cx(湿度传感器电容)控制负振荡的持续时间 (T-)(引脚13 低)半周期。
增加湿度会增加 Cx,从而增加 R1tCx 和 T-,反之亦然。同时,当 R1t 将 T 脉冲耦合到 Cx 和 S#2 引脚 8 上的时序斜坡时,微调器 (R1b) 的下半部分将其耦合到 Cref 和 S#1 引脚 6 上非常相似的斜坡。
时间常数 R1tCx与R1bCref之间的相对差异构成了电容测量的基础。如果 R1tCx 《 R1bCref,表明湿度低于 R1 上的设定值,则引脚 8 上的斜坡将超过 0/1 阈值并在引脚 6 上的斜坡之前结束 T-。这将允许 FF#1 在 T- 结束时由引脚 13 上的上升沿计时时复位,断言 Cref 》 Cx。
相反,如果 R1tCx 》 R1bCref,则引脚 6 将首先越过阈值,保持 FF#1 置位并断言 Cx 》 Cref。
由于两个触发器位于同一芯片中,因此尽管温度和电源电压发生变化,它们各自的 S 输入阈值仍将密切跟踪彼此,从而提高开关点精度和稳定性。
同一电路在许多其他电容感应应用中同样适用,例如非接触式位置传感器/运动限位开关(图 2)。

图 2使用 CD4013B 的运动限制/位置感应接近开关。
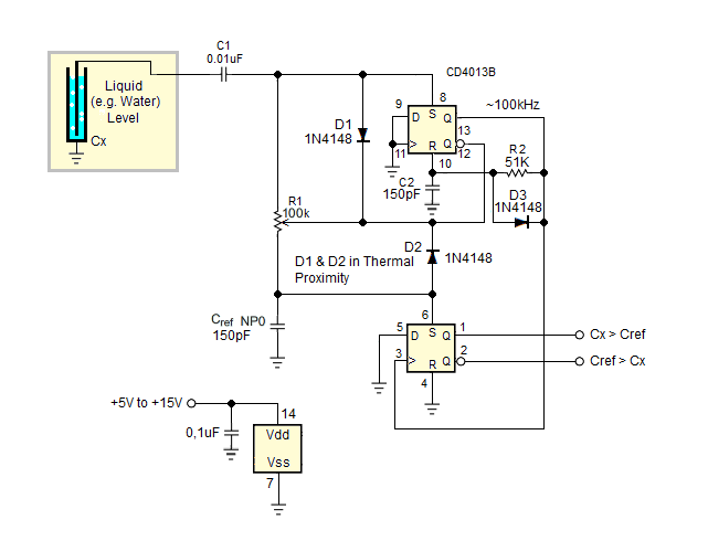
检测和控制储液器中的液位是另一个合适的应用,因为 Cx 会增加,因为液位上升会增加液体与绝缘探头之间的电容。

图 3使用 CD4013B 的液位传感器。