时间:2023-06-10 16:08
人气:
作者:admin
本教程讨论了不同类型的脉搏血氧仪,包括光学和反射技术,以及在构建高端便携式床头监护仪或中低端电池供电型号时考虑的设计考虑因素。讨论包括光吸收、传感器校准,并详细介绍发射路径内的细节,从而深入发现光电二极管、接口、信号转换和数据转换特性。还包括功能框图和零件建议。
概述
脉搏血氧仪无创测量或连续监测动脉血中的氧饱和度,以确保有足够的氧合。典型应用包括麻醉下的呼吸系统疾病患者、新生儿和危重患者。
在脉搏血氧仪系统中,带有光学电子设备的夹子通常连接到手指、脚趾或耳朵上,以便光可以从夹子的一侧通过皮肤传输,并通过光电二极管在另一侧接收。测量血氧饱和度需要良好的动脉血流。大多数应用使用透射光学技术,但也有一些应用使用反射技术。
血氧仪类型
脉搏血氧仪有不同的形状和尺寸,分为三大类。
高端是便携式床边患者监护仪,它有一根可拆卸的电缆,其中包括一个夹子,其中包含用于测量氧饱和度的光学元件。这些型号要么专用于脉搏血氧饱和度,要么监测多个重要参数,如脉搏、血压、呼吸频率和温度。这些高端型号要求高性能,其中低噪声信号路径是最重要的设计参数。电源是次要考虑因素,因为监护仪大部分时间都是线路供电的,并且仅在患者移动时才使用电池供电。尺寸不是这些设计的驱动因素。
中档型号通常是带有可拆卸电缆的电池供电的手持设备。性能仍然很重要,但需要与尺寸和功率限制相平衡。虽然手持设备一直使用电池,但它们有足够的空间来容纳大小适中的电池。
低端是指尖型号,它将基本单元和电缆组合成一个足够大的夹子,以覆盖手指并容纳电子设备和电池。小尺寸意味着可能需要牺牲性能以保持小尺寸并实现所需的电池寿命。

脉搏血氧仪的功能框图。
工作原理
操作基于血液中血红蛋白的光吸收特性。氧合血红蛋白比红光吸收更多的红外光, 脱氧血红蛋白比红外光吸收更多的红光.因此,血氧仪中的红色和红外LED交替传输光,光电二极管接收未被吸收的光。光电二极管接收到的红光和红外光的比率用于计算血液中氧气的百分比。根据动脉血流的脉动性质,在测量周期中还确定并显示脉搏率和强度。
传感器电缆校准
脉搏血氧仪传感器电缆是可拆卸的,通常是一次性的。电缆中LED和光电二极管的性能可能会因制造公差或传感器的替代版本而异。通过将EPROM或EEPROM等非易失性存储器集成到传感器电缆中以存储校准系数,可以提高脉搏血氧仪的性能。基本单元使用此校准数据来优化传感器中特定光学元件的性能。
由于传感器电缆的机电连接器通常具有有限的引脚,因此系统设计人员必须以最少的互连来添加此校准功能。最简单、最可靠的方法是在电缆连接器上添加一个1-Wire存储器器件。1-Wire协议是一款经过验证的串行接口,仅使用一个连接器引脚即可为引脚受限的设计添加校准和其他功能。
此外,由于每款1-Wire产品均内置高ESD保护,因此设计人员无需使用外部保护二极管。
1-Wire存储器器件的另一个优点是,它们可用于将更新或新算法传递到基础单元,从而为现场升级提供载体。它们还可以通过仅允许使用经批准的传感器电缆来实现售后控制。每个64-Wire器件中刻有唯一的1位序列号。通过写入存储设备中的锁定位,制造商能够控制在需要更换之前可以使用传感器的次数。更换是由安全问题驱动的,更具体地说,是由患者污染问题驱动的。
脉搏血氧仪解决方案
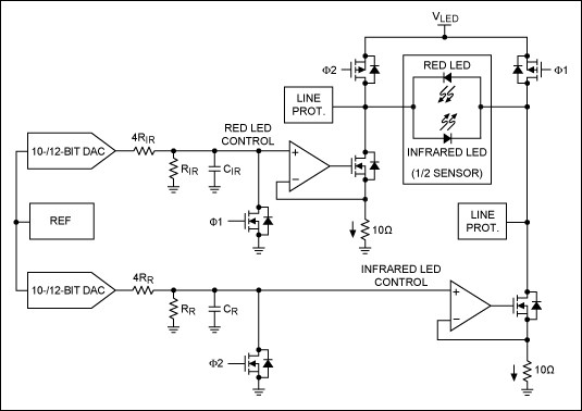
传输路径:驱动 LED
红色和红外 LED 以精确的电流交替驱动;安静的时间占据每个交替脉冲之间的间隔。重复频率不快,通常远低于10kHz。占空比也很低,以保持总功耗降低,并允许在两个LED关闭时进行环境光测量。大多数情况下,LED位于电缆的末端,因此系统设计人员更喜欢使用来自基本单元的电流驱动LED。这种方法减少了电流误差,并且需要更少的电缆线路,从而降低了成本和重量。用于驱动LED的电流必须具有最小的噪声,因为目标带宽中的任何噪声都会降低系统的信噪比(SNR),并降低其测量危重患者低氧饱和度水平的能力。
由于多种原因,现成的LED驱动器通常不用于此应用。很难以所需的分辨率准确和精确地对LED电流进行编程,因为它们设计的背光应用不需要高分辨率。此外,如果LED驱动器采用开关拓扑,则电流噪声将过高。可以使用具有线性拓扑结构的LED驱动器,但由于在电流编程时缺乏分辨率,这种方法并不理想。
LED可以独立驱动,每个LED的基础单元都有一条线以及共享接地。或者,为了节省连接器引脚和线路,可以以背靠背或反并联配置驱动 LED。图1显示了使用两个数模转换器(DAC)独立设置LED中的电流来驱动电缆中的两个LED的方法。使用两个DAC的优点是,它们可以被大量滤波以降低噪声,因为它们的输出相对静态。LED调制是在对这种拓扑中的DAC进行滤波之后执行的。

图1.简化的红色和红外 LED 偏置和控制电路。
在所有拓扑中,力检测(FS)配置中使用的运算放大器需要具有低电压噪声和足够高的带宽来调制LED。可以使用单个DAC来降低成本,但如果噪声增加,性能可能会受到影响。通过每个LED的峰值电流根据每个LED和光电二极管的特性以及每个脉冲的持续时间而变化。实际上,所有血氧仪的峰值电流范围从数十mA到数百mA不等,尽管单个仪表将使用更窄的电流范围。
接收路径:光电二极管接口、信号调理和数据转换
光电二极管接收来自红色和红外LED的环境光和调制光,然后产生一个电流,该电流将随着时间的推移进行测量以确定氧饱和度。光电二极管电流通常使用跨阻配置中的运算放大器(也称为跨阻放大器(TIA))转换为电压。光电二极管接收到的光主要包括环境光,这对于确定氧饱和度或脉冲没有用。少量未被组织、静脉血或动脉血吸收的红光或红外光是感兴趣的信号,并埋藏在环境光中。
图2给出了一个简化的电路,用于将光电二极管电流转换为电压、进行信号调理和模数转换。该电路将红色和红外信号一起转换,然后在数字域中处理它们。存在替代拓扑,其中使用同步解调在模拟域中分离红光和红外光。该技术允许使用慢速但高分辨率的模数转换器(ADC);但是,它在检测运动伪像方面很差。

图2.简化的光电二极管接收路径电路。
TIA 的主要规格是极低的输入电流、输入电流噪声和输入电压噪声,以及高压操作。这些特性对于最大化SNR是必要的,以便在大环境电流中测量目标小电流。高压工作意味着在使用高通滤波器移除环境部分之前,可以使用更大的反馈电阻轻松放大环境和接收的LED电流。然后放大剩余的目标小信号,以最大化ADC的动态范围。该增益级应可编程,以补偿不断变化的环境因素和光学元件的老化。
ADC的主要规格是高SNR和采样速率。采样率应足够快,以捕获调制信号并执行所需的数字处理,每个制造商都不同。
显示和背光
如果床边脉搏血氧仪是多参数患者监护仪的一部分,则不需要自己的显示器,因为它使用患者监护仪中包含的大型彩色显示器。专用于脉搏血氧仪的床头监护仪通常具有中等大小的彩色显示屏,或者它们可以合并触摸感应显示屏以增强用户界面并减少专用按钮的数量。手持式型号具有简单的 LED 或 LCD 段式显示器或更高级的点阵 LCD 显示屏。指尖装置的空间和功率仅适用于小巧简单的 LED 或 LCD 显示屏。简单的显示器可以通过许多微控制器中的显示驱动器驱动;点阵或更先进的显示器将需要专用电路或交钥匙显示解决方案。LED显示屏不需要背光;一些白光LED可用于为小型LCD显示器提供背光。
数据接口
大多数手持式和床头式型号都能够与计算机连接。这种数据传输通常由卫生保健提供者或技术人员执行,而不是由患者执行。传统上,数据接口使用RS-232,格式是制造商专有的。脉搏血氧仪现在正在向USB或无线(蓝牙®,Wi-Fi®)接口迁移,未来血氧仪将能够安全地将数据传输到具有这些标准接口的任何设备。
声音警报
声音警报的范围从简单的蜂鸣器到输出多种音调、电平和模式的扬声器。一个简单的蜂鸣器可以由一个或两个具有脉宽调制(PWM)功能的微控制器端口引脚驱动。通过添加音频DAC和扬声器放大器,可以实现更高级的声音报警。
电源和电池管理
脉搏血氧仪需要产生多个电源轨。如果存在需要自己的电源的低压内核,则需要单独的模拟 (3V) 和多个数字 (3V、1.8V) 电源。由于电源、裕量和噪声方面的考虑,通常需要一个单独的清洁电源来为 LED (5V) 供电。连接到光电二极管的TIA有时需要高电压(+30V或-30V)以提高SNR,在某些情况下,还需要显示器。
指尖型号使用两节 AAA 外形的原碱性电池,而手持型号使用两节 AA 原碱性电池或可充电电池。两种型号都需要组合升压型开关稳压器、低压差线性稳压器 (LDO),有时还需要反相开关稳压器。床头监护仪主要由线路供电,但将使用锂离子(Li+)或镍氢(NiMH)可充电备用电池。通常提供稳定的 5V 直流电压,因此电源设计与指尖和手持型号不同。配备可充电电池的型号需要电池充电和电量计,如果电池可拆卸,则需要进行安全和售后控制认证。
静电放电
静电放电 (ESD) 是传感器电缆插入的一个问题。这个潜在的问题可以通过专用的ESD线路保护器以及电路板的精心设计和布局来解决。使用ESD保护接口使设计人员能够避免与分立保护元件相关的空间和成本。如果血氧仪配备了血氧仪,则数据端口和打印机端口也可以进行ESD。可能还需要通过外壳上的小开口解决按钮和显示器的空气排放问题,但这取决于单独的血氧仪设计。
审核编辑:郭婷
下一篇:MEMS和FOG的精确导航之争