时间:2023-05-24 09:37
人气:
作者:admin
对GaN组件需求的很大一部分将来自雷达,无论是国防还是民用应用。对于SiC上的GaN,高电子迁移率晶体管(HEMT)具有高增益、高开关速度和高功率密度的优势。
这些优势是目前取代雷达常用的高功率、大带宽行波管(TWT)放大器的趋势背后的原因。GaN HEMT消除了由于阴极耗尽而导致的TWT放大器固有的使用寿命相对较短的限制,长时间存储后开启时TWT损坏的风险,以及由于管中的所有组件都是潜在的单点硬故障,因此平均故障间隔时间(MTBF)较低。
关键考虑因素
大多数基于GaN HEMT的雷达设计的核心是使用脉冲RF信号的脉冲放大器,晶体管由直流偏置供电。对于某些应用,对直流偏置进行脉冲处理可降低干扰和功耗。与连续波 (CW) 模式相反,脉冲操作具有减少外部直流电源需求和发热的优点。
这种操作的主要挑战是在漏极侧实现高电流以及较短的开关时间,这两者都可以通过GaN器件实现。
然而,GaN HEMT,例如来自Wolfspeed的HEMT,确实需要在偏置方面仔细考虑。它们是耗尽模式元件,通常在栅极-源极电压为零时导通。考虑到这一点,必须首先在栅极施加负电压以将其关闭。
漏极脉冲切换
为了实现漏极脉冲,可以在负载开关配置中使用P沟道或N沟道调整MOSFET。使用 P 沟道 MOSFET 时(图 1A),源极连接到输入电压轨,漏极连接到负载。要打开开关,栅源电压VGS必须大于阈值电压VTH。换句话说:

图1:需要 N 沟道控制电路块的 P 沟道负载开关电路 (A) 和 N 沟道负载开关
使用 N 沟道 MOSFET 时,漏极连接到输入电压轨,源极连接到负载。输出电压是负载两端的电压。要打开开关,栅源电压VGS必须大于VTH。换句话说:
VGS ≥ V输出 + VTH
为此,N 沟道负载开关需要第二个电压轨来控制栅极(图 1B)。输入电压轨可以认为与调整管无关,N沟道负载开关可用于非常低的输入电压轨或更高的电压轨,只要VGS保持高于VTH。
当开关时间不重要时,P 沟道 MOSFET 可提供简单的电路设计。
脉冲电路
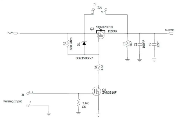
以下电路(图2)使用更简单的P沟道负载开关,实现1.9 μs导通时间,在漏极侧提供高达20 A的电流。

图2:该电路满足高达 20 A 的大电流要求
使用 100V P 沟道 MOSFET SQM120P10,可实现以下规格:
VDS (V) = –100 V
RDS(ON)(Ω) = 0.0101 @ VGS = –10 V
RDS(ON)(Ω) = 0.0150 @ VGS = –4.5 V
漏极电流 (ID) = –120 A
电路的输入和输出为:
DC_IN:连接到直流电源 (50 V)
PA_DRAIN:连接到射频晶体管的漏极
J1:连接到脉冲控制信号
J2:在设置所需的IDQ时短路以旁路Q2
Zenner二极管保护MOSFET,使Q2 VGS不超过14 V。
R2和R5构成分压器,为Q2栅极提供控制电压。J2引脚1处的电压>1 V使N沟道FET Q4导通,Q2的VGS从0 V变为–8 V,从而导通。输出电压变为:
PA_DRAIN = DC_IN – (RDS(ON)× ID)
当J1引脚1的脉冲输入信号为低电平(>0.7 V)时,Q4关断,Q2 VGS = 0,Q2关断,PA_DRAIN输出电压为0 V。
R2 和 R5 值的选择基于通过分压器的电流和 MOSFET 栅极控制电压。对于大电流应用,可以选择R2和R5值来设置Q2 VGS,从而降低Q2导通电阻RDS(ON)。但是,这可能会延迟关闭。
将 VGS 设置为导通时为 –8 V 可实现 28V 至 –50V 的宽直流范围。在此范围内,VGS的范围为–4.5 V至–8 V。
在 Wolfspeed 测试期间,漏极电流 ID 为 18 A,RDS(ON)≈ 0.01 Ω,输出电压为 49.82 V,接近 DC_IN (50 V)。使用1 ms 10%脉冲测试信号时,当输出直流电压达到DC_IN的1%时,观察到导通时间为88.90 μs。
氮化镓应用的沃尔夫速度
随着国防部门使用有源电子扫描阵列(AESA)技术3在共享电子设备和天线孔径中整合雷达、电子支持、电子攻击和通信等多种射频功能,GaN HEMT在尺寸、重量、功率和鲁棒性方面的优势将变得更加引人注目。
审核编辑L郭婷