时间:2023-05-16 11:18
人气:
作者:admin
焦虑并不是对呼吸模式的唯一影响;可能是每一种感觉都会影响我们的呼吸。心理学家在许多研究领域调查了情绪和呼吸模式之间的这些联系(Boiten等人,1994)。大多数此类调查需要某种形式的电子患者监测设备,部分原因是观察一个人的呼吸的行为本身就改变了它的模式。
采用智能传感器技术的呼吸监测仪
图1的呼吸监测器显示呼吸模式,同时粗略地了解呼吸幅度。监视器显示用于检测焦虑的几个重要参数:呼吸频率、呼吸模式的规律性以及呼气后和吸气前的停顿持续时间。因为平静、积极的情绪通常会产生一种比灵感更长的模式,所以灵感与到期时间的比率可以作为焦虑的额外指标。相对较高的胸腔呼吸水平(相对于腹式呼吸)也表明焦虑。因此,观察胸腔呼吸增加可以增强监视器的视觉信息。

图1.此框图描绘了一个呼吸监测器。
图1的监视器使用硅压阻换能器(PRT)来检测与吸气和呼气相对应的压力的减少和增加。PRT输出被馈送到信号调理IC,该IC校正PRT固有的误差,然后将补偿电压信号传递给ADC。然后将ADC输出(压力信号的数字化版本)馈送到PC接口并转换为RS-232电平。这些又被传递到PC上,PC显示呼吸波形并允许分析上述参数。
传感器
PRT通常配置为封闭的惠斯通电桥。当对主动桥PRT施加压力时(图2a),对角线相对腿的阻力沿同一方向变化。当一组对角线相对腿的阻力随压力增加时,另一组腿中的阻力减小,反之亦然。半主动电桥PRT(图2b)仅在电桥的一半中表现出电阻变化。无论是全主动还是半主动,PRT传感器的优点包括高灵敏度(>10mV / V),恒定温度下良好的线性度,以及跟踪压力变化而没有信号滞后的能力,直至破坏性极限(Konrad和Ashauer 1999)。

图2.主动桥PRT的所有四个支腿(a)都对压力做出反应。对于半主动桥PRT(b),只有两条腿对压力做出反应。
当今的工程师在中低精度应用中使用PRT,但高端应用传统上迫使设计人员使用应变片,尽管成本较高。新增功能 然而,允许精确PRT传感器校正的IC技术也使这些器件能够在高端应用中使用。
传感器错误
校正PRT传感器的主要障碍是它们表现出的误差幅度范围很广。PRT传感器的制造方法多种多样,会产生各种类型的误差和一系列误差幅度。即使对于来自一个制造商的给定型号,这些误差大小也因传感器而异。
PRT 错误可以包括“. .满量程信号对温度的强烈非线性依赖性(高达1%/°K)、较大的初始偏移(高达满量程的100%或更高),[以及]偏移随温度的强烈漂移。在一定范围内,这些缺点可以用电子电路来补偿“(Konrad和Ashauer 1999)。
在给定温度下,图2中的两种PRT类型都保持其电桥电阻(V之间)抄送和地面)在广泛的压力范围内相当恒定的水平。然而,随着温度的升高,电桥电阻显着增加。如果电桥由恒流源供电,则结果是电桥电压增加。
PRT灵敏度随着电桥电压随温度升高而增大而增加。然而,当电桥电压保持恒定时,PRT对压力的敏感性会随着温度而降低。因此,灵敏度是两个相反因素的函数:温度和温度相关的电桥电压。现代信号调理IC可以利用电桥电阻或电桥电压的这种变化来校正PRT中随温度变化的灵敏度误差。这些IC利用电桥电阻的变化来校正灵敏度随温度的变化。
传统的矫正方案
图3电路将PRT补偿到合理的精度水平。它允许调整失调、随温度偏移漂移以及随温度变化的灵敏度漂移。与灵敏度漂移相关的是温度范围内的全跨度输出漂移;这两个参数随温度成比例变化。图4显示了偏移和全跨度输出之间的关系。

图3.PRT的传统校正方案具有温度敏感电阻。

图4.PRT的偏移和全跨度输出构成满量程输出。
该电路的零调整电阻在室温下补偿传感器的失调电压,电阻器RTS和 RTZ(或 R'TZ) 纠正温度错误。如前所述,电桥电阻随着温度的升高而升高,这会增加传感器两端的电压。该附加电压增加了传感器的灵敏度;即,对于给定的压力,其输出电压较高。
然而,当传感器两端的电压保持恒定时,传感器的灵敏度会随着温度的升高而降低。由于电桥电阻随温度增加引起的正向灵敏度系数大于负向灵敏度系数,因此全跨度输出随温度增大。电阻器 RTS通过分流随着温度升高而增加的电桥电流来抵消这种效应。同样,RTZ或 R'TZ校正偏移漂移。根据失调漂移随温度的方向,RTZ或 R'TZ被添加到线路中。
这种补偿方案的主要问题是补偿元件之间的电路相互作用,这使得校准变得繁琐,并限制了可实现的精度。此外,使用这种技术时,电子修整是不可行的。
现代矫正方案
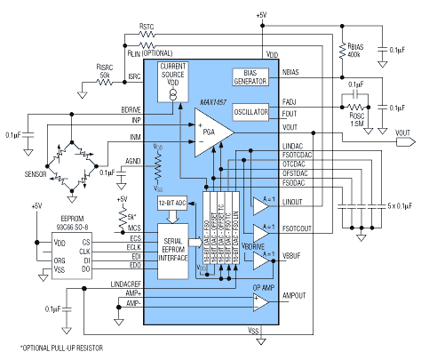
图5中,信号调理IC(MAX1457)驱动呼吸监测仪的传感器并校正传感器误差。它包含一个驱动传感器的受控电流源和一个数字化传感器电桥电压的ADC。该电压是来自电流源的电流和与温度相关的电桥电阻的乘积。

图5.专用IC(MAX1457)为压力传感器提供电流源激励和补偿,精度为0.1%。
MAX1457还包括一个用于放大传感器差分输出的可编程增益放大器(PGA)和五个数模转换器(DAC),用于校正各种传感器误差。由于传感器输出是低电平信号,PGA输出电压不足以驱动ADC。因此,MAX1457的内部运算放大器用于将PGA输出提升至合适的电平。
电桥电压随温度升高而增加,这种温度依赖性可用于补偿全跨程温度误差。使用恒压电桥激励时,全跨输出(FSO)随温度降低,导致全跨输出温度系数(FSOTC)误差。但是,如果电桥电压可以随温度升高,以补偿全跨度灵敏度随温度的降低,则FSO将保持不变。
图6所示为MAX1457如何实现该方案,以校正温度引起的FSO误差。利用来自ADC输出的数字化电桥电压,芯片确定先前计算的校正系数(存储在EEPROM中)应应用于FSOTC DAC。然后,由此产生的DAC输出电压会改变为电桥供电的电流电平。这种新的电流水平通过调整电桥电压来补偿FSO,以补偿特定温度下传感器灵敏度的变化。为了平滑这种校正,芯片将模拟桥电压施加到FSOTC DAC的基准输入,从而在每对连续的数字数字(由ADC提供给EEPROM)之间提供额外的校正。

图6.MAX1457中的电路补偿失调和全量程温度误差。
同样的技术补偿温度失调,只是OFFSETTC DAC电压馈送到PGA输出端的求和结(而不是MAX1457电流源)。
计算温度系数并按以下顺序存储在EEPROM中:大多数情况下,传感器和MAX1457在最低温度下获取不同压力下的传感器数据,然后在最高温度下用传感器和MAX1457获取相同的数据。利用极端温度数据,为MAX1457编写的软件计算四个校正系数(FSO、FSOTC、Offset和OffsetTC)。这四个系数纠正了PRT的一阶误差。(对于此呼吸监测器所需的精度水平,第五个系数来校正压力非线性被认为是不必要的。
为了达到0.1%的精度,MAX1457允许在特定温度下进行补偿,并在每种温度下重新计算FSOTC和OffsetTC。用户确定此类校准点的数量(最多 120 个)。如果传感器输出误差完全可重复,则传感器-MAX1457组合的精度将优于0.1%。
MAX1457补偿技术比图3所示的传统方法具有显著优势。MAX1457通过分离失调和量程调整来消除补偿元件之间的相互作用:补偿PGA处的失调,并通过电流源单独调节FSO。另一个优点是通过在不同温度下的特定调整获得额外的精度。这种方法本质上比基于外部电阻的方法更精确,后者的值无法在特定温度下精确补偿传感器。
更简单的补偿IC
MAX1457提供比呼吸监测仪更高的精度;即,其校正DAC的16位分辨率超过要求。然而,之所以选择该器件,是因为它包括增强呼吸监测器的低电平传感器信号所需的额外运算放大器。
虽然MAX1457提供比本应用所需的精度更高的精度,但即使温度变化适中,也需要能够补偿温度误差:10°C的变化通常会导致PRT的FSO发生3%的变化。由于MAX1457使呼吸监测仪能够在较宽的温度范围内工作,因此监测仪的潜在应用可能包括太空探索和水肺潜水。
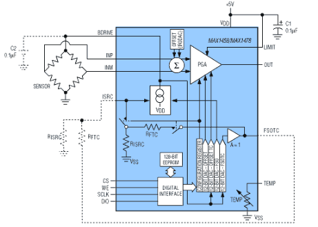
MAX1450信号调理器(图7)的功能基本上与MAX1457相同,但使用电阻而不是DAC来设置纠错。由于MAX1450使用的校准点比MAX1457少得多,因此其精度为1%,而不是0.1%。MAX1450芯片通常包含在混合型芯片中,MAX1450和激光调整电阻的组合提供了低成本的解决方案。

图7.MAX1450信号调理器采用外部激光调整电阻工作,精度为1%。
第三个IC(图1458的MAX1478/MAX8)提供与其他两个相同的基本补偿技术,但包括12位(相对于16位)补偿DAC。MAX1458/MAX1478器件还包括一个EEPROM,用于板载存储补偿系数。与MAX1450一样,它们提供1%的精度。

图8.MAX1458/MAX1478信号调理器采用内部12位DAC工作,精度为1%。
MAX1450/MAX1458/MAX1478器件利用在两种温度(通常是工作温度范围的极端值)下测量的压力数据,通过计算四个校正系数(如上所述)来补偿传感器。与这些器件不同,MAX1457允许在用户选择的温度电平(多达120)下进行额外的温度误差校正。
审核编辑:郭婷
上一篇:惯性测量单元 (IMU) 探秘
下一篇:温度传感器 IC 简化设计