时间:2023-05-18 11:24
人气:
作者:admin
自 1980 年代初以来,电阻元件压力传感器,尤其是惠斯通电桥配置的压阻式器件,一直主导着中低精度压力传感行业。这些器件测量误差的主要来源是灵敏度和输出失调随温度的变化。信号调理和校准可提供更高的精度和更低的成本。满足这一基本要求的最有效解决方案之一是使用四个数模转换器(DAC)来提供必要的温度校正的模拟路径调理架构。压阻式传感器增益的温度灵敏度源于热灵敏度系数(TCS)和热电阻系数(TCR)。TCS效应源于传感器的尺寸和刚度随温度的变化。TCS通常为阴性(灵敏度随温度升高而降低)。TCR描述了传感器电桥电阻随温度的变化,通常为正。大多数电阻元件传感器旨在充分利用这两个热系数的相反符号。目的是生产一种TCS量级略低于TCR的传感器。这导致传感器在由恒流源驱动时;总温度灵敏度大大降低,并允许轻松应用外部温度补偿。
电阻元件传感器和四个DAC补偿架构
电阻元件传感器,尤其是惠斯通电桥配置的压阻器件,自 1980 年代初以来一直主导着中低精度压力传感行业。
这些器件测量误差的主要来源是灵敏度和输出失调随温度的变化。信号调理和校准可提供更高的精度和更低的成本。满足这一基本要求的最有效解决方案之一是使用四个数模转换器(DAC)来提供必要的温度校正的模拟路径调理架构。
压阻式传感器增益中的温度灵敏度源于热灵敏度系数(TCS)和热电阻系数(TCR)。TCS效应源于传感器的尺寸和刚度随温度的变化。TCS始终为负值(灵敏度随温度升高而降低)。TCR描述了传感器电桥电阻随温度的变化,通常为正。
大多数电阻元件传感器旨在充分利用这两个热系数的相反符号。目的是生产一种TCS量级略低于TCR的传感器。这导致传感器在由恒流源驱动时,总温度灵敏度大大降低,并允许轻松应用外部温度补偿。图1的图表描绘了由此产生的条件,其中包含电桥电阻的归一化温度响应(Rb)和压力灵敏度。这两个响应的斜率代表传感器的TCR和TCS特性。图1中的第三条曲线表示传感器电桥电压的理想响应(Vb),以平衡灵敏度曲线并产生具有零温度系数增益的传感器。

图1.传感器电桥电阻和压力灵敏度的归一化响应。
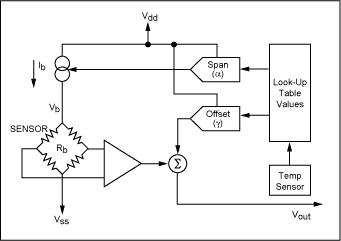
作用于电桥驱动电流的调理电路的首要任务是产生理想的Vb曲线如图1所示。第二个调节要求是产生一个信号来平衡传感器的输出偏移行为。电阻式电桥传感器通常表现出输出失调行为,可以用固定元件和温度相关元件来描述。这两个分量都可以通过将失调相加到信号路径中来校正。其中一个失调元件应具有固定值,而第二个应具有温度特性,与传感器失调温度相关分量的温度特性相反。满足这些要求的模拟路径、四个DAC系统如图2所示。

图2.数模转换器系统,用于电阻元件传感器的温度补偿,如MAX1452和类似器件所示。
在图2所示的系统中,SpanDAC和SpanTC DAC相结合,对电桥电压V进行必要的修改b.量程DAC从正电源轨V获取基准电压DD从而提供与 V 比率度量的输出DD并且与温度无关。SpanTC DAC以电桥电压V为参考b因此具有与温度相关的输出(因为 Vb与温度相关)。由此得到的电桥电压响应特性为公式1中给出的形式。

其中:
量程 = 量程 DAC 值,范围 0 到 1 SpanTC = 跨度 TC DAC 值,范围 0 到 1
K1= 任意常数
K3= 任意常数
Rb= 传感器电桥电阻
VDD= 调节器 IC 电源电压
传感器输出失调特性的补偿由失调DAC和OTC DAC提供。与跨度和SpanTC DAC一样,失调校正DAC的布置方式是提供固定的(参考VDD)和温度相关(参考电桥电压)输出。失调和OTC DAC提供的输出是其基准电压的正或负部分。图2所示系统输出的修改由这些失调校正DAC提供,其形式如公式2所示。

其中:
偏移 = 偏移 DAC 值,范围 0 至 ±1
OTC = 偏移TC DAC 值,范围 0 至 ±1
K2= 任意常数
K4= 任意常数
Rb = 传感器电桥电阻
Vb= 传感器电桥电压
VDD= 调节器 IC 电源电压
使用图2所示的调理架构实现一阶校准
使用四个DAC架构,几乎任何压阻式桥式压力传感器都可以在整个工作温度范围内进行校准,达到一阶拟合。一阶固定值校准的目的是为补偿系统中的四个DAC中找到唯一的校准值。这些是产生图1所示所需电桥电压响应和校正传感器失调响应所需的值。这是通过简单的两个温度,两个压力校准来实现的。
跨度补偿
校准过程的第一部分涉及传感器的量程补偿,并涉及修改传感器电桥电压响应。所采用的方法要求在每个温度下确定理想的电桥电压值。然后找到每个温度下Span和SpanTC DAC的值对,以及相应的电桥电压值。产生的电桥电压值应接近当前温度下的理想电桥电压值。与 V 的值完全匹配b应避免在每个温度下。这是因为生成的方程集的数学解是矩阵形式的,并且在 V 的值相同的情况下将生成一个奇异矩阵b被使用。
该过程从第一个校准温度(T1)开始,方法是加载Span和SpanTC DAC寄存器的标称值,并测量电桥电压和调理器IC输出范围。在此温度下所需的电桥电压值可以通过公式3中的表达式计算。

然后选择SpanTC DAC的三个值(β11,β12,β13)并依次加载到SpanTC DAC寄存器。对于这些 SpanTC DAC 设置中的每一个,一个对应的 Span 值
DAC (α) 确定产生大约等于所需 V 的电桥电压b价值。
在T1完成测量后,将测试室温度更改为第二个校准温度(T2),并重复该过程。图3说明了此过程以及每个温度下所需的测量结果。

图3.一阶固定值量程校准期间所需的DAC设置和测量。
Span校准过程通过计算Span(α)和SpanTC(β)的所需值并将其加载到相应的信号调理器寄存器来完成。所需的计算如图 4 所示。

图4.确定跨度和跨度TC的值所需的矩阵计算。X1、X2、Y1、Y2、Z1 和 Z2 是中间系数。
失调补偿
图5显示了使用四个DAC的完整一阶校准测量系统。图5括号中显示的测量值是执行传感器失调补偿所需的测量值。在温度T1和施加到传感器的最小压力下,失调DAC被调整以产生大约等于所需零输出的输出电压。在校准的这一阶段,OTC DAC通常设置为零。失调DAC调整后,失调DAC(γ1)、OTC DAC(δ1)、输出电压(V外1) 和电桥电压 (Vb1)记录以备后用。

图5.完整的一阶固定值校准所需的DAC设置和测量。
量程校准完成后,在温度T2和对传感器施加最小压力的情况下,偏移和OTC DAC寄存器加载T1处记录的值γ1和δ1。输出电压的结果值(V外2),以及电桥电压的电流值(Vb2)被测量和记录。然后调整OTC DAC,以产生公式4给出的输出电压值。

失调校准通过调整失调DAC来完成,以产生等于所需“零”输出电平的输出。
使用查找表简化校准过程
在信号调理架构中加入温度驱动的查找表,为系统增加了极大的灵活性,并可以大大简化校准过程。基本查找表驱动系统只需要两个DAC,一个用于量程,一个用于偏移。基于基本查找表的补偿系统如图6所示。这种类型的系统的一个优点是校准速度。

图6.由两个数模转换器组成的系统,带查找表,以MAX1452和MAX1455等器件为代表。
对于一阶温度补偿,基于查找表的系统所采用的校准过程类似于四个DAC(固定值)校准所描述的过程。与固定值系统一样,需要两个校准温度。在每个温度下,传感器电桥电压的理想值使用公式3的表达式确定。然后找到Span DAC(α)的值,该值产生所需的电桥电压值。这样确定的量程DAC值是该温度下所需的查找表值。所需的失调DAC查找表值(γ)是在对传感器施加最小压力的情况下产生所需的输出“零”读数的值。图7说明了此过程以及每个温度下所需的测量结果。

图7.一阶、查找表、校准期间所需的DAC设置和测量。
然后,通过加载量程DAC和失调DAC的查找表来完成一阶校准,该查找表的值来自每个DAC在每个温度下记录的值之间的线性插值。
校准方案比较
到目前为止,已经讨论了两种校准方案。这些是固定值和查找表派生的。可以从系统误差条件和校准效率方面分析这些优点和缺点。所描述的两种方案都为温度相关误差提供一阶补偿。补偿方案的精度取决于补偿温度测量的精度。在固定值校准中,所有温度信息均来自传感器电桥电阻。因此,该系统应最大限度地减少瞬态热条件可能产生的任何误差。
通过查找表系统校准,温度信息通常来自片上温度传感器,该传感器用于驱动查找表指针。因此,传感器和调节IC之间存在的任何温差都会指向查找表中的相邻位置,从而导致传感器补偿误差。
一阶校准的另一个误差源是传感器温度响应中的任何二阶或更高项。固定值校准方案只能用作一阶补偿,不能校正温度响应曲线中的高阶效应。查找表补偿可以根据需要在任意多个温度间隔下应用,几乎可以适应任何温度曲线顺序。
进一步考虑的是完成传感器校准所需的时间。校准吞吐量很大程度上取决于温度和压力建立时间以及确定和编程每个传感器的补偿系数所花费的时间。对于小批量生产,稳定时间往往主导校准时间。随着大批量生产,每个传感器的测量时间变得更加重要。在一个温度下执行单个测量设置可能只需要一到两秒钟。固定值校准方案需要九个这样的测量集才能进行完整的一阶校准,而查找表系统只需要四个。
使用通用 SpanTC DAC 值进行查找表校准
可以使用固定值和查找表校准方面的组合来定制校准方案,以在瞬态温度条件下的传感器精度和校准速度之间提供最佳折衷方案。其中一种方案利用固定值校准中的失调校正方法,以及SpanTC DAC的通用值,同时保留了基于查找表的校准的大部分速度。
在前面描述的查找表中,SpanTC DAC不被视为校准系统的一部分,而是设置为标称值。对于任何传感器,SpanTC都有一个唯一的值,可以完美地补偿传感器在任何两个温度点下的热增益响应。这是通过应用固定值校准方法确定的值。如果在查找表校准开始时将SpanTC寄存器设置为该值,则为Span DAC确定的值在两个测量温度下将是相同的。在这种情况下,所有与跨度相关的温度信息都将来自传感器电桥电阻。同样,如果SpanTC寄存器加载了一个通用值,接近所需的实际值,那么在两个温度下,Span DAC值之间只有很小的差异。这将产生一个系统,其中大部分温度信息将来自电桥电阻,并且对热瞬变相对不敏感。
对传感器校准数据的统计分析将产生一个平均 SpanTC DAC 值,该值可用作特定传感器类型的通用值。理想情况下,用于此目的的数据应该是从适当数量的传感器校准中记录的实际SpanTC DAC值。此外,在计算了SpanTC的值分布后,可以预测校准传感器的误差分布,作为传感器和调节IC之间可能存在的任何温差的函数。这种误差预测的精确公式将取决于所采用的条件反射架构。公式5中给出的表达式是针对MAX1452*信号调理IC确定的,可用于计算使用非理想(通用)SpanTC值作为传感器和调理IC之间温差的函数所产生的误差。
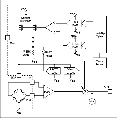
*Maxim Integrated 的 MAX1452 信号调理 IC 是当前一代调理产品的一个很好的例子,具有四 DAC 架构和精细温度驱动查找表。图8所示为MAX1452的原理图。

其中:ΔT = 传感器和调节 IC
KR = 电桥电阻的温度系数 (Ω/°C)
β0= 所需的 SpanTC DAC 值,范围 0 到 1
β1= 实际(通用)SpanTC DAC 值,范围 0 到 1
Rb= 传感器电桥电阻
RSTC= 设置与 SpanTC DAC 相关的电阻值
N = 电流倍增器增益(在调理器 IC 内部设置的值)

图8.MAX1452传感器调理器恒压
传感器失调行为不适合对通用DAC值进行编程。这是因为偏移量可以是正数,也可以是负数。因此,失调补偿的首选解决方案是使用固定值校准方法提供的系统。
由此产生的校准技术如图9所示,该技术使用SpanDAC的查找表,SpanTC的通用值以及失调和OTC的固定值校准方法。

图9.使用通用 SpanTC 值和固定值偏移确定方法进行一阶查找表补偿所需的 DAC 设置和测量。
然后,通过加载带有插值值的Span DAC查找表以及使用固定值校准偏移技术计算的数字的偏移(表)和OTC(寄存器)来完成一阶校准。其结果是一种解决方案,它保留了基于查找表的系统的大部分校准速度优势,但对热瞬态误差的敏感性大大降低。
高阶查找表,通过固定值校准增强的方案
除了在校准吞吐量方面具有明显的优势外,查找表架构还能够适应几乎任何顺序的温度响应。通过在前面描述的查找表校准中提供额外的温度点,最容易实现这一点。如果关注热瞬态误差,则可以使用通用SpanTC值方法的扩展,或者为了获得最终精度,可以应用固定值和查找表校准的真正组合。
例如,可以通过在两个温度下应用一阶固定值校准,然后对第三个温度使用正常的查找表方法来执行二阶温度补偿。只需使用查找表方法添加更多温度点即可进行高阶温度校准。前两个温度下的固定值校准用于确定SpanTC和OTC DAC的值。三点校准的典型温度为最低、环境温度和最高温度。如果前两个温度是最小和最大温度,则通常获得最佳结果,但为了方便起见,通常需要使用环境温度作为第一个温度。图10按以下顺序说明了用于温度测量的方法:环境温度、最低温度、最高温度。

图 10.组合校准所需的DAC设置和测量:一阶、固定值和二阶查找表补偿。
在T2测量后计算和编程所需的SpanTC和OTC DAC值。同样,将找到并记录“跨度”和“偏移”的值。这些值在 T1 和 T2 上均有效。在第三个温度和任何后续温度下,只需要确定量程和偏移的值。校准是通过对跨度和偏移数据应用合适的多项式拟合并随后加载查找表来完成的。
多功能传感器信号调理解决方案
基于查找表的四个DAC模拟路径调理系统的多功能性是不可否认的。通过支持各种传感器校准方案,大多数应用都可以轻松获得精度和速度的最佳组合。前面的文字中描述了四种这样的方案,每种方案都解决了特定的温度性能和校准吞吐量要求。这些变体可以很容易地找到,并优化以满足特定要求。
审核编辑:郭婷
下一篇:通信电源中的环境检测传感器