时间:2023-05-18 11:39
人气:
作者:admin
本应用笔记解释了压阻式传感器在整个温度范围内具有非线性误差。通过使用Maxim传感器信号调理器和变送器传输传感器信息,可以将该误差降低到传感器固有重复性限制的1%以内。一种传输方法使用脉宽调制(PWM)调制比例输出。与电流环路输出一样,PWM输出具有良好的抗噪性,适合长距离传输。具有MAX1452传感器信号调理器。
介绍
当今的大多数硅压阻式传感器都用于压力传感应用。它们使用体微加工技术制造,通常布置为单个单片芯片上的四电阻惠斯通电桥。与集成电路一样,传感器价格低廉,因为它们是在包含数百到数千个传感元件的晶圆上加工的。到目前为止,这些IC传感器中的大多数都用于汽车、消费电子和工业应用的中低精度要求。
众所周知,压阻式传感器在整个温度范围内具有非线性误差,这限制了它们在高端市场的使用,目前由更昂贵的应变片和其他传感器类型解决。校正硅压阻式传感器的复杂误差通常需要大量的电子元件,但Maxim的传感器信号调理器(MAX1450、MAX1452、MAX1455、MAX1462和MAX1464)可将这些误差校正在传感器固有重复性限制的1%以内。Maxim的传感器信号调理器可制造出价格低廉的传感器,在宽工作温度范围内提供<1%的总误差。
电流环传感器的优点
最常见的传感器输出是比例输出(0.5V至4.5V)和电流环路输出(4mA至20mA)。标准比率电路在整个温度范围内补偿传感器,失调为0.5V,量程为4.0V。电流环路的所需失调为4mA,所需量程为16mA,与电压输出传感器相比具有若干优势。电流环路不需要精确稳定的电源电压;它们对V = IR压降不敏感,使其适合长距离传输;通常用于电流环路的 2 线双绞线具有非常好的抗噪性。通过信息传输不需要的4mA电流远程供电。4mA失调还区分了零(4mA)和无信息(无电流)。
脉宽调制 (PWM) 提供更好的运行效率
传输传感器信息的另一种方法是使用脉宽调制(PWM)调制比率输出。调制信号(VM) 是传感器的比率输出。在PWM配置中,所需的失调对应于10%的占空比,跨度对应于80%的占空比。当传感器的比例输出从0.5V变为4.5V时,相应的占空比从10%变为90%。与电流环路输出一样,PWM输出具有良好的抗噪性,适合长距离传输。
PWM 在电池供电应用中提供更好的运行效率。在5V系统中,电流环路传感器需要20mW至100mW的信息传输。当PWM发射器连接到高阻抗节点时,使用PWM传输比率公制输出将需要小于1mW的功率。
生成PWM信号的最简单方法是将消息信号与三角形或斜坡波形进行比较。当输入大于三角波形(载波)时,产生的输出为高电平,当输入较小时,产生的输出为低电平(图1)。因此,PWM所需的两个基本模块是三角波形发生器和比较器。

图1.如图所示配置的比较器产生PWM输出。
图2中,MAX492运算放大器产生三角波形,MAX942比较器产生PWM输出信号。该电路的波形和相关公式如图3所示。

图2.这种基本配置中的三角波由双通道运算放大器(U1)产生。PWM 信号由双通道比较器 (U2) 产生。

图3.这些波形和公式说明了图2中电路的工作原理。
MAX492双通道轨到摆幅运算放大器产生三角波。需要轨到轨能力,因为三角波形的动态范围必须大于传感器的动态范围。积分器电路(U1-A)产生斜坡或负斜坡,斜率由R确定F和 CF.比较器级(U1-B)反转斜坡的斜率,三角波形频率由图3中的公式给出。对于所示的元件值,斜坡频率和PWM输出约为500Hz。虽然图2和图4中未显示,但电源端子应包括0.1μF去耦电容。
双通道比较器(MAX942)将斜坡波形与传感器的模拟电压进行比较。该比较器具有应用所需的轨到轨输入范围。R1和R2提供迟滞,确保在传感器输入快速变化的情况下PWM输出的精度。U2-A 提供 PWM 输出,U2-B 提供隔离和额外缓冲。
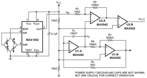
在完整的PWM传感器电路(图4)中,MAX1452信号调理器为惠斯通电桥产生比例补偿输出,然后转换为PWM输出。当MAX1452输出随压力变化时,PWM输出占空比也随之变化。注意,MAX1452可以用前面提到的任何模拟输出、信号调理专用IC(ASIC)代替。

图4.惠斯通电桥(左上)的激励电压与该完整PWM传感器电路中的电源成比例。
传感器补偿需要精确测量PWM输出的脉冲宽度,而用于此目的的一种仪器是具有脉冲宽度测量选项的频率计数器。您还可以将PWM输出连接到微控制器,然后使用控制器的内部定时器计算从低到高和高到低转换之间的时间间隔。无论采用哪种方式,测得的PWM值都用于计算对信号调理IC(例如MAX1452)进行编程所需的系数。
使用 PWM 输出进行传感器校准
MAX1452包含16个2位数模转换器(DAC)、温度传感器和温度索引系数表,适用于大多数桥式传感器的温度补偿和线性化。偏移、量程、失调TC和量程TC的参数可以通过加载具有唯一校准值的四个相应DAC来校正。量程和失调DAC中加载的值来自查找表。与上一代信号调理器中使用的<>点补偿算法相比,这种温度驱动的查找表增加了灵活性并简化了校准过程。
校准涉及为所有四个DAC加载对相关传感器系列有效的标称初始值。然后将传感器设置为温度 T1,并施加最大压力。相应的PWM输出(PWMFS)使用上述方法之一进行测量。接下来,测量最小压力 (PWM0) 的 PWM 输出。PWM 跨度为 PWMSpanT1 = PWMFS -PWM0。由于所需量程通常为 80%,因此可以使用以下表达式计算所需的量程 DAC 值:
IdealSpanDACT1 = CurrentSpanDAC × 80%/PWMSpanT1
然后,将失调DAC设置为获得占空比为10%的输出。
要获得量程和失调DAC的值,请在温度T2下对传感器重复上述步骤。您可以添加更多温度点(最多 114 个)以获得更高的精度。编程多达 114 个独立的 16 位 EEPROM 位置,可在 –1°C 至 +5°C 温度范围内以 40.125°C 的增量进行校正。(加载到查找表中的校正系数是每个DAC在每个温度下记录的值之间的线性插值。多点功能不仅可以实现简单的一阶传感器补偿,还可以匹配异常的温度曲线。按照上述电路的此过程,可以快速、高效地补偿传感器,并且补偿其固有的重复性误差在0.2%以内。
审核编辑:郭婷
上一篇:通信电源中的环境检测传感器