时间:2023-05-04 10:55
人气:
作者:admin
肥胖和糖尿病是全世界面临的日益严重的公共卫生问题。目前,糖尿病患者检测血糖浓度最常用的样本采集方法仍然是通过穿刺手指采血。然而,最近的一项研究表明,由于穿刺手指的侵入性和疼痛感,糖尿病患者对于这种采集方法的依从性可能低至17.6%。连续无创血糖水平监测对糖尿病患者有显著的临床益处。目前的连续葡萄糖检测方法主要依靠电化学方法(酶法或非酶法)和光学方法(荧光法、荧光共振能量转移(FRET)法、眼光谱法、红外光谱法、光声光谱法等)。
为了在体内检测血糖水平,目前大多数技术必须使用侵入式传感器,将传感器植入皮下或静脉内。然而,传感器的植入会导致明显的组织炎症和生物污垢引发的传感器退化,导致传感器丧失灵敏度。虽然目前相关研究已经开发出了侵入性较小的方法,例如离子导入、声导入、智能纹身和微针等,但是这些技术存在各种缺点,包括校准不准确、生物不相容性、电流诱导的皮肤红斑或刺激、受试者之间的显著差异以及收集足够数量的样品所需的预热或收集时间长等问题。
目前,美国食品药品监督管理局(FDA)批准的连续血糖监测(CGM)系统包括德康G6、雅培的FreeStyle Libre 3、美敦力的Guardian 3和Senseonics的Eversense E3。前三种产品都是基于电化学信号转导的酶促安培电极传感器,这些传感器通常呈针形细丝状,长度为5至10毫米。然而,用于葡萄糖传感的酶,例如葡萄糖氧化酶,由于蛋白质的降解和聚集作用,在体内并不稳定。此外,酶促反应会产生过氧化氢等活性自由基,可引发异物反应,影响生物传感器的性能。而且,酶促反应的葡萄糖消耗也会影响周围组织中的葡萄糖浓度,从而影响葡萄糖扩散梯度,降低传感器的可靠性。另外,具有金属电极的传感器严重依赖于进行直接氧化可用的表面积,但电极的金属表面会因体内腐蚀而受损,并且电子装置也容易受到水渗透的影响。
与此相对,因为具有独特的非酶荧光作用,Eversense E3则可实现长达180天的连续血糖监测。但是,Eversense E3的圆柱形传感器长18.3毫米,直径3.5毫米,体积较大。由于尺寸的限制,植入或移位传感器需要借助外科手术。此外,在植入传感器和皮下组织周围形成的无血管纤维瘢痕阻碍了长期植入的可行性。对组织损伤和大型异物的急性炎症反应会影响植入后数天葡萄糖传感器的准确性。而且,Eversense E3需要很长的稳定时间,在整个使用寿命期间需要频繁校准。长期以来,人们一直在考虑一种更稳定、更友好的连续血糖监测装置,这对糖尿病患者更好地监测和管理日常血糖水平至关重要。
据麦姆斯咨询报道,近期,来自华东理工大学、上海交通大学、美国芝加哥大学(University of Chicago)以及宾夕法尼亚州立大学(Pennsylvania State University)的研究人员于Advanced Science期刊共同发表了题为“Continuous Glucose Monitoring Enabled by Fluorescent Nanodiamond Boronic Hydrogel”的论文,报道了一种基于荧光纳米金刚石的连续血糖监测装置,该装置包括:(1)带有透明多孔管的微针和与内管共价结合的基于荧光纳米金刚石的硼水凝胶(图1);(2)利用光纤传输通过微针激发和发射的荧光信号的装置;(3)用于检索和分析来自光学传感器数据的数据处理器。

图1 基于荧光纳米金刚石基水凝胶的微针装置示意图
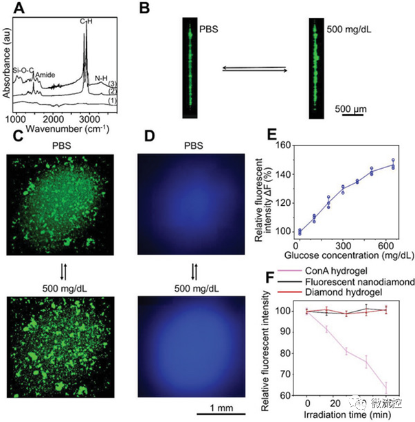
光漂白是荧光成像的一个重要问题,对于基于荧光信号的长期连续血糖监测尤为重要。与量子点、有机染料等其他荧光团相比,荧光纳米金刚石具有毒性低、化学稳定性好、生物相容性好、光稳定性好、表面易于修饰等特点。当被带有烯烃末端基团的有机三烷氧基硅烷官能化后,可以将荧光纳米金刚石共价结合到苯基硼酸官能化的水凝胶中,用于葡萄糖传感。

图2 用于葡萄糖传感的荧光纳米金刚石水凝胶的制备
为了解决完整装置植入相关的问题,研究人员制备了基于荧光纳米金刚石的硼水凝胶并成功地将其加载和集成到多孔微针中,这些微针具有随机分布但相互连接的孔。多孔结构可有效增强毛细作用下表皮和真皮层间质液(ISF)的提取,减少由于采样带来的检测滞后问题,便于实现体内血糖监测。此外,该研究开发的连续血糖监测装置的原型具有极小的尺寸,并且在小型啮齿动物和大型动物模型中显示了其在连续血糖监测过程中优越的光学性能和信号稳定性。

图3 基于荧光纳米金刚石水凝胶的微针装置可以检测体内葡萄糖浓度 
图4 基于纳米金刚石水凝胶的微针装置可以检测大型动物模型体内的葡萄糖变化
综上所述,该研究表明,具有功能化纳米金刚石水凝胶网络的微针装置可以用于准确监测体内葡萄糖的变化。该工作的总体研究成果为基于荧光纳米金刚石的下一代连续血糖监测装置的开发奠定了必要的基础。
审核编辑:刘清