时间:2023-04-13 10:30
人气:
作者:admin
无线传感器有一个新兴且潜在的巨大市场。通过他们的 自然,无线传感器被选择用于难以接近的地方,或用于应用 这需要大量的传感器,数量太多,无法轻松硬连线到数据网络。在 在大多数情况下,这些系统使用原电池是不切实际的。例如 需要有一个用于监控肉类运输温度的传感器 以防篡改方式安装。或者,安装在每个源上的 HVAC 传感器 空调空气分布太分散,无法使用电池。在这些应用中, 能量收集可以解决在没有原电池的情况下提供电力的问题。
仅靠能量收集通常不会 产生足够的功率以连续 运行传感器-变送器 — 能量 收获可以产生约1mW-10mW, 其中有源传感器变送器 组合可能需要100mW–250mW。 收集的能量必须在以下情况下储存 可能,可供传感器/变送器使用, 必须在占空比下运行 不超过能量存储 系统的功能。同样, 传感器/变送器可能需要工作 在没有收获能量的时候。
最后,如果存储的能量耗尽 并且系统将关闭, 系统可能需要进行内务管理 任务第一。这可能包括关机 消息,或将信息存储在 非易失性存储器。因此,重要的是 持续测量可用能量。
完整的能量收集系统
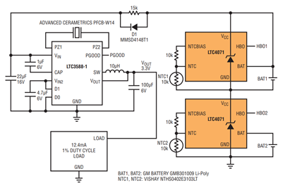
图 1 显示了完整的系统实现 采用 LTC3588-1 能量 收割器和降压稳压器 IC、两个 LTC4071 并联电池充电器、两个 通用电池 GMB301009 8mAh 电池 和模拟传感器变送器 建模为 12.4mA 负载,负载为 1% 占空比。LTC3588-1 包含一个 极低漏电桥式整流器 输入为 PZ1 和 PZ2,输出为 V在和GND。 V在也是输入功率 用于极低的静态电流降压 调节器。降压转换器的输出电压 稳压器由D1和D0设定为3.3V。

图1.完整的基于压电的能量收集系统独立于电网。该设计使用薄膜电池为无线传感器发射器收集压电收集的能量,该发射器在1%占空比下工作。
LTC3588 由一个高级 Cerametrics Incorporated PFCB-W14 压电换能器,能够 产生最大12mW。 在我们的实施中,PFCB-W14 提供约2mW的功率。
LTC®4071 是一款并联电池充电器 具有可编程浮动电压和 温度补偿。浮子 电压设置为4.1V,具有容差 浮动电压为 ±1%,产生 最大 4.14V,安全低于 电池上允许的最大浮动。 LTC4071 还可检测温度 电池通过NTC信号和 降低高温下的浮动电压 以最大限度地延长电池使用寿命。
LTC4071 能够分流 内部 50mA。然而 当电池低于浮子时 电压,LTC4071 仅消耗 来自电池的电流~600nA。
通用电池GMB301009电池 容量为8mAh和一个 内部串联电阻为~10Ω。
模拟的传感器变送器是 基于微芯片 PIC18LF14K22 和 MRF24J40MA 2.4GHz IEEE 标准 802.15.4 无线电。收音机抽取 发射端为23mA,接收端为18mA。 该模型将其表示为12.4mA, 0.98% 占空比 (2ms/204ms) 负载, 设置自定时数字计时器和 一个开关 267Ω 电阻的 MOSFET
操作模式
该系统有两种操作模式: 充电-发送和放电-发送。 在充电-发送模式下, 电池充电时 传感器变送器呈现 0.5% 负荷。放电时,传感器变送器 正在运行,但没有能量 正在从PFCB-W14中收获。
充电发送
当PFCB-W14处于活动状态时,可提供 平均功率约为 9.2V × 180μA ≈ 1.7mW。可用的 电流必须为电池充电,并且 操作降压稳压器驱动 模拟传感器变送器。活跃的 传感器-变送器吸收 12.4mA 电流× 3.3V ≈ 41mW,大约1%的时间,或大约 平均0.41mW,留下一些电流 为电池充电。考虑到 LTC85降压型稳压器的 3588% 效率, 假设平均值为 V在9.2V(参见 图 2),降压静态电流 8μA,平均消耗的电流 不给电池充电的系统是:


图2.使用传感器-变送器负载充电。
收集的能量可以驱动传感器变送器 占空比为 0.5% 时, 剩余约 120μA 电流为电池充电。 GMB301009 电池具有 容量为8mAh,所以他们完全 在大约 75 小时内从空充电。
放电-发送
当 PFCB-W14 无法输送时 功率,电压在 V在下降到 大约:

所以反射负载电流计算 更改为:

降压稳压器的静态电流 更高,因为调节器 必须更频繁地切换以调节从 7.5V与9.2V。78μA,无能量 收获后,电池放电 约115小时。这表明 充电存储容量为>8.95mAh。 这些电池当全新的可以 多存储约12%的电量 比评级。
一个更严重的问题是会发生什么 当电池完全放电时。如果 在充电状态后消耗电流 达到零,电池电压下降 低于2.1V,电池永久 破。因此,应用程序必须 确保电池电压永不下降 低于此限制。因此,电池 截止电压设置为 2.7V 或 3.2V 至 确保电池中保留一些能量 断开电路接合后。
只需停止变送器或 断开负载不会保护 电池,如 LTC4071 所消耗 静态电流近似值 600nA。虽然这个值极低, 总负载,包括 LTC3588-1, 接近 2μA。电池完全放电 只能提供大约 电压下降前 100μA 足以损坏电池。
断开电路是必要的,以确保 电池不会在 合理的时间。The LTC4071 提供内部低电量断接 电路。这个断开电路是 测量可提供 <2nA 的电池负载 在室温下激活时。 这种泄漏通常由 印刷电路板泄漏。仅 2nA 电池 漏电流,电池可以存活 断开连接 50,000 小时 电池损坏前的状态。
在图3中,第二节电池 (BAT2) 被认为断开连接 50 小时 在BAT1之后由于2μA负载。

图3.电池欠压断开时放电。
测量结果
图1所示系统为 在两种操作模式下测量 放电-发送(图 3)和 充电发送(图4)。

图4.充电时电池断开恢复。
放电-发送
在图 3 中,两个电池 BAT1、BAT2 和 VBUCK 的电压与时间的关系图,电池提供所有系统能量,没有来自 PFCB-W14 压电。
电池缓慢放电,直到 BAT1 激活其 LTC4071 的 LBO 门限,然后断接电路激活 BAT1 并将其与除 LTC4071 本身之外的所有电路断开。这会导致 LTC3588 的 VIN 处的电压降至稳压器的 UVLO 以下,并且稳压器关断。
BAT2 上的负载是 LTC4071 和 LTC3588 的 2μA 静态电流。这个小负载使 BAT2 缓慢放电,直到 LTC4071 的低电池断接被激活并且 BAT2 被断开。
充电发送
当 PFCB-W14 再次开始向系统供电时,VIN 上升至 7V,这会正向偏置 LTC4071 中断接 FET 的体二极管。这将为电池充电,直到达到重新连接阈值,从而允许重新连接电池 BAT1 和 BAT2。如图4所示,VIN处的电压骤降至电池组电压。
由于 VIN 上的电压现在为 VBAT1 + VBAT2 + (180μA × 15k) = 6.2V,因此 LTC3588 上的降压型稳压器重新启动,3.3V 再次可用。
结论
通过一些易于使用的组件, 可以构建一个完整的紧凑型 能量收集动力子系统 用于无线传感器发射器。 在这个特殊的系统中,压电 传感器间歇性供应 电力,而两块电池储存能量 供传感器变送器使用。一 集成隔离开关保护 电池过放电。
该系统可以为电池充满电 在 75 小时内,即使在操作 占空比为 0.5% 的传感器变送器。
电池允许系统继续 操作传感器变送器 在 0.5% 占空比下持续 115 小时后 PFCB-W15 停止供电。如果 需要更长的电池工作时间, 传感器-变送器占空比可以是 减少以适应这种需求。
审核编辑:郭婷