时间:2023-04-19 10:37
人气:
作者:admin
本文整理自前瞻产业研究院的2023年最新传感器产业报告,各项数据均为最新,作为国内领先的咨询机构,前瞻产业研究院的研报分析深度和数据丰富程度,都首屈一指。
本文部分主要观点有:应用于工业控制、汽车、医疗、海洋等领域的智能传感器产品研发成果处于空白状态,此类智能传感器市场缺口最大;应用于声学、惯性、压力等领域的智能传感器产品取得一定研发成果,市场相对饱和。中国智能传感器市场规模从2019年的783.9亿元上升至2021年的1020.4亿元,预计2022年市场规模达1191.8亿元。预计到2028年,中国智能传感器机场规模有望达到2400亿元,年均复合增长率约为14%。我国国内供给能力不足,爱默生、西门子、博世、意法半导体、霍尼韦尔等跨国公司占据超过60%的市场份额,特别是高端产品几乎全靠进口补给,80%的芯片依赖国外;剩余的份额也只要集中在几家上市公司手中。智能传感器行业产品被替代的风险不高,唯一的被替代的风险是产品的升级替代。2021年,我国智能传感器行业投融资金额最大,达371.68亿元……
本文数据丰富、分析深入,从不同角度切入中国传感器产业,是2023年中国传感器产业分析较深入的内容之一。推荐分享、收藏。
本文内容主要有如下几部分,因内容较多可按需阅读:
2023年中国智能传感器行业市场规模及发展前景全景图谱
2023年中国及31省市智能传感器行业政策汇总及解读(全)
2023年中国智能传感器行业竞争格局及市场份额
2023年中国智能传感器行业重大投融资事件及分析
2023年中国智能传感器企业大数据(附企业数量、竞争、分布、投融资等)
2023年中国智能传感器行业全景图谱
一、行业概况
1、定义 根据国家标准GB/T 33905.3-2017对智能传感器下的定义:智能传感器是具有与外部系统双向通信手段,用于发送测量、状态信息,接收和处理外部命令的传感器。简言之,智能传感器是集传感单元、通信芯片、微处理器、驱动程序、软件算法等于一体的系统级产品,具有信息采集、信息处理、信息交换、信息存储等功能。
智能传感器型谱体系总体架构参考GB7665-2005《传感器通用术语》中分类原则,并结合智能传感器应用特点进行分类。按照外界输入的信号变换为电信号采用的效应,可分为物理量智能传感器、化学量智能传感器和生物型智能传感器三大类。第二层级按照“工作原理+应用领域”的分类依据具体展开,可分为压力传感器、惯性传感器、磁传感器、光学传感器等。

2、产业链剖析:产业链条长 智能传感器在工业4.0时代扮演着十分重要的角色。随着物联网在工业领域的应用推广,智能传感器在其中的应用越来越广泛。智能传感器是物联网技术的最底层和最前沿,对物联网产业发展有着十分重要的意义。 从产业链来看,智能传感器上游主要为设计、原材料以生产设备供应;中游为智能传感器器件加工制造与封装测试;下游是终端产品制造,其中以消费电子、工业控制、汽车电子、医疗电子等应用领域为主。


二、产业发展历程:物联网和智能制造带动行业快速发展 传感器自诞生以来,大致经历了结构型、固体型、智能型三个阶段,随着各类技术的进步,前两类传感器逐渐无法满足对数据采集、处理等流程的需求,融合了AI技术的智能传感器开始受到关注。 据资料显示,20世纪开始,我国开始智能传感器领域的探索。2013年起,智能传感器行业扶持政策陆续出台,例如国家四部委于2013年发布《加快推进传感器及智能仪器仪表产业发展行动计划》,重点为使传感器及智能仪器仪表实现微型化、数字化、模块化、网络化;2016年8月,国务院发布《“十三五”国家科技创新规划》,提出了发展工业传感器,进行工业传感器核心器件、传感器集成应用等方面的技术攻关,提高工业传感器产业的技术创新能力;2017年,工信部制定了《智能传感器产业三年行动计划(2017-2019年)》,明确传感器产业的发展目标和方向。伴随物联网和智能制造的兴起,智能传感器得到了广泛地关注。

三、行业政策背景:政策支持力度不断加大 从政策环境上来看,随着智能化社会的到来,智能传感器的应用领域不断扩展,我国对于智能传感器行业愈加重视。行业政策规划注重促进高端传感器及关键技术和核心材料的突破,推进智能传感器相关产业的研发。

四、行业发展现状 我国智能传感器供应商分为传统传感器制造商与半导体厂商。由代表企业智能传感器产品供应情况看出,传统传感器制造商致力于传统传感器的智能化研发;半导体厂商则基于成熟的半导体工艺,发展智能传感器技术。

由中国智能传感器行业代表性企业产品销售情况,得知我国智能传感器在汽车、工业监测、民用建筑、消费电子等领域的市场需求不断扩大。


智能传感器作为现代信息产业的重要神经触角,是新技术革命和信息社会的重要技术基础,广泛应用于工业控制、汽车、医疗、物联网等行业。 智能传感器下游行业广泛,其行业发展速度主要受国家产业政策及国民经济总体发展状况的影响。随着工业、汽车、医疗、物联网等行业的持续推进,将进一步刺激智能传感器行业的需求。 目前智能传感器行业中,应用于工业控制、汽车、医疗、海洋等领域的智能传感器产品研发成果处于空白状态,此类智能传感器市场缺口最大;应用于声学、惯性、压力等领域的智能传感器产品取得一定研发成果,市场相对饱和。

五、行业竞争格局 1、区域竞争:广东企业数量最多 从我国智能传感器企业注册省市分布区域来看,智能传感器行业企业主要分布在广东地区,其次是在江苏、浙江地区。整体来看,东部和南部地区企业分布较多,南部和西部地区企业分布较少。

注:数据统计时间截至2023年2月。 从代表性企业分布情况来看,江苏、山东、湖北、广东地区代表性企业较多,国内MEMS传感器龙头企业歌尔股份(002241)就位于山东。同时,河南、北京、浙江和上海也拥有较多代表性企业,如汉威科技(300007)、森霸传感等(300701)。

2、企业竞争:多层次竞争 我国智能传感器的市场竞争层次可分为传统传感器制造商、半导体厂商和其他厂商。传统传感器制造商致力于传统传感器的智能化研发;半导体厂商则基于成熟的半导体工艺,发展智能传感器技术;其他厂商进行收购等方式进入智能传感器领域。


根据SDI发布的《2022年中国智能传感器十大园区报告》,中国智能传感器市场规模从2019年的783.9亿元上升至2021年的1020.4亿元.,预计2022年市场规模达1191.8亿元。

六、产业发展前景及趋势 1、行业发展趋势分析 近年来,多项政策的出台推动了中国智能传感器的快速发展,企业研发力度加大,未来国内企业市场份额有望持续提高;技术创新趋势向小型化、微功耗及无源化和高可靠性、宽温度范围方向发展;在物联网、汽车、医疗等领域需求将大幅增长。

2、发展前景预测 根据SDI发布的《2022年中国智能传感器十大园区报告》,中国智能传感器市场规模从2019年的783.9亿元上升至2021年的1020.4亿元.,2022年中国智能传感器市场规模将达1191.8亿元,2023年预计将达1425.4亿元。 随着近年来,中国陆续出台多项政策,进一步明确智能传感器产业发展的方向和路径。智能传感器作为物品与网络的桥梁,处于物联网整个构架体系的核心地位,在各个领域中有着广阔的前景,预计到2028年,中国智能传感器机场规模有望达到2400亿元,年均复合增长率约为14%。

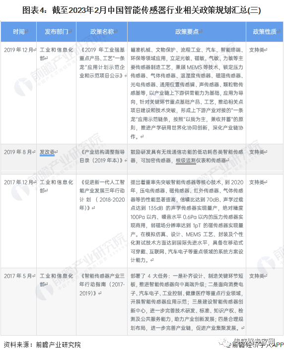
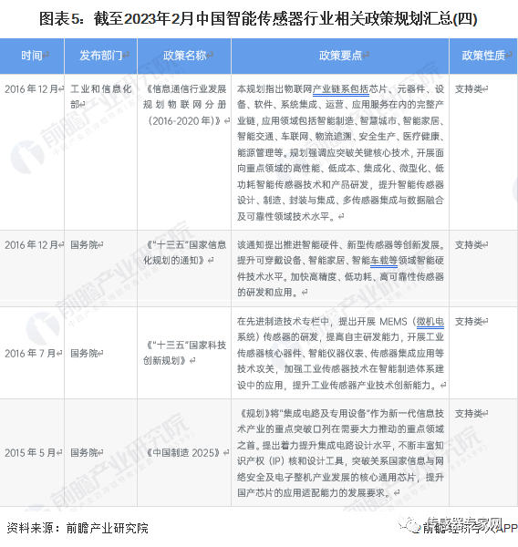
2023年中国及31省市智能传感器行业政策汇总及解读(全) 1、政策历程图 近年来,物联网和移动互联网等新兴产业快速发展,智能传感器作为物联网、人工智能和工业互联网等新一代信息技术产业感知层基础核心元器件,正处于快速发展阶段,国家出台一系列政策支持智能传感器发展,政策重点聚焦在加快推进基础理论、基础算法、装备材料等研发突破与迭代应用。

2、国家层面政策汇总及解读 ——国家层面智能传感器行业政策汇总




——国家层面智能传感器行业发展方向解读 2021年3月,《中华人民共和国国民经济和社会发展第十四个五年规划和2035年远景目标纲要》正式发布,提出加强集成电路设计工具,重点装备和高纯靶材等关键材料研发,集成电路先进工艺和绝缘栅双极型晶体管(IGBT)、微机电系统(MEMS)等特色工艺突破,先进存储技术升级,碳化硅、氮化镓等宽禁带半导体发展。 政策上国家支持打造智能传感器完整产业链,包括上游的重点设备和关键材料,鼓励MEMS等小型化,鼓励智能传感器在下游工业、汽车、消费电子、家居等多个领域的应用。“十四五”政策规划发布有利于推动相关重点项目建设和技术突破,推动行业产学研用协同创新,深化产业链合作。 3、各省市层面政策汇总及解读 ——中国31省市智能传感器行业政策汇总






——31省市智能传感器行业发展目标解读 “十四五”期间,部分省市针对智能传感器行业提出了明确发展目标,例如山东省力争到2023年,智能传感器主营业务收入达到300亿元。紧抓物联网快速发展、智能传感器市场爆发增长、技术创新高度活跃的战略机遇期,做大做强一批智能传感器设计、制造、封测和系统集成的龙头骨干企业,带动形成千亿级产业规模。具体如下:

2023中国智能传感器行业竞争格局及市场份额(市场集中度、企业竞争力评价等) 1、中国智能传感器行业竞争梯队 我国的智能传感器起步相对较晚,在高端传感器方面的发展落后于欧美日韩等发达国家,伴随着国内信息化飞速发展,同时国家将智能传感器技术列为重点突破的领域,近年来我国的智能传感器发展飞快。 目前,我国智能传感器行业的上市公司包括华工科技(000988)、中航电测(300114)、森霸传感(300701)、汉威科技(300007)、敏芯股份(688286)、四方光电(688665)、高德红外(002414)、歌尔股份(002241)、兆易创新(603986)、必创科技(300667)等。



2、中国智能传感器行业市场份额 目前,我国国内供给能力不足,爱默生、西门子、博世、意法半导体、霍尼韦尔等跨国公司占据超过60%的市场份额,特别是高端产品几乎全靠进口补给,80%的芯片依赖国外;剩余的份额也只要集中在几家上市公司手中。

3、中国智能传感器行业区域集中度 我国传感器制造行业相关企业正努力追赶国外企业,并出现区域的传感器产业集群,主要集中在长三角地区,并逐渐形成了以杭州、上海、南京、深圳、沈阳和西安等中心城市为主的区域空间布局。其中,主要传感器企业有接近一半的比例分布在长三角地区,其他依次为珠三角、京津地区、中部地区及东北地区等。

4、中国智能传感器行业企业布局及竞争力评价 从智能传感器行业企业业务布局及竞争力情况来看,歌尔股份目前精密零组件收入规模较大,歌尔智能传感器涵盖压力智能传感器(单体/防水)、交互类智能传感器(骨声纹/湿度/血压/组合等)和流体智能传感器(气流/差压)等,广泛应用于各类消费类电子产品。处于行业领先地位,竞争力较强。 其次,高德红外智能传感器产品应用于广泛应用于户外夜视、仪器仪表、电力检测、消防及警用、智能家居、智能驾驶、安防监控、消费电子,具有较强的竞争优势。


5、中国智能传感器行业竞争状态总结 智能传感器制造行业逐步进入成熟阶段,行业整体素质参差不齐,多数企业集中于中低端产品,现有企业竞争较为激烈。 智能传感器制造行业的关键要素主要是其上游原材料,包括:有色金属、塑料及半导体。国内有色金属、塑料及半导体行业应用较为广泛,价格遵从市场选择,因此供应商议价能力相对较弱。 国内智能传感器高端产品主要集中在几家世界知名品牌厂商手里,因此在高端产品市场,智能传感器制造商企业的议价能力较强。而对中低端的产品,由于生产中低端产品的企业角度,同质化竞争较严重,因此在中低端产品市场,智能传感器制造商企业的议价能力较弱。 中国智能传感器市场近年来总体保持增长趋势,加上未来物联网的发展运用以及智能传感器应用领域的扩大,智能传感器市场需求将日益扩大,这在一定程度上会吸引更多企业进入本行业,然而由于传智能感器行业是技术密集型行业,技术壁垒相对较高,这对行业的进入者会形成一定阻碍。 目前,市场上未出现与智能传感器功能相似,性价比更高的产品,可以认为,智能传感器行业产品被替代的风险不高,唯一的被替代的风险是产品的升级替代。

2023年中国智能传感器行业投融资及兼并重组分析(附投融资汇总、兼并重组等) 1、智能传感器行业热度不减 根据IT桔子数据,2010-2023年我国智能传感器行业融资事件数量整体呈现波动上升态势,2017年融资事件数量为172起,为历年来的顶峰;2022年,我国智能传感器行业融资事件数量为115件。总体来看,我国智能传感器行业投融资热度较高。 从投融资金额来看,中国智能传感器投融资金额整体呈先上升后下降趋势。2021年,我国智能传感器行业投融资金额最大,达371.68亿元。

注:2023年数据统计事件截至2023年2月8日。 2、智能传感器行业投融资仍处于早期阶段 从智能传感器行业的投资轮次分析,中国智能传感器行业的融资轮次仍然处于早期阶段,以A轮和天使轮融资为主,2016-2023年,中国智能传感器行业发生A轮融资事件239起,天使轮融资事件160起,融资规模较大。

3、智能传感器行业投融资集中在广东和上海 从智能传感器行业的企业融资区域来看,目前广东的融资事件数量最多,截至2023年2月累计达到237起;其次,主要集中在上海地区,截至2023年2月,上海地区投融资时间数量达235起。

注:2023年数据统计事件截至2023年2月8日。 4、智能传感器行业投融资事件汇总








5、智能传感器行业的投资者以投资类企业为主 根据对智能传感器行业投资主体的总结,目前我国智能传感器行业的投资主体主要以投资类为主,代表性投资主体有红杉资本、深创投、无锡国联创投等;实业类的投资主体有海康威视、格力电器、汉威科技等。

6、智能传感器行业企业横向并购巩固市场地位 目前中国智能传感器行业兼并重组事件的类型主要为横向整合,例如,保隆科技收购龙感科技,提高了保隆科技市场竞争力。



2023年中国智能传感器企业大数据全景图谱(附企业数量、企业竞争、企业投融资等) ——中国智能传感器企业在2019年注册火爆 根据企查猫查询数据显示,近年来我国智能传感器行业快速发展,历年新注册企业数量呈先上升后下降趋势。截至2023年2月9日,中国智能传感器行业注册企业共有16875家,其中2019年新注册企业数量创历史高峰,达2762家。2020-2022年中国智能传感器行业注册企业数量下降,2022年新增注册量为51家,2023年截至2月9日,我国智能传感器行业新增注册企业1家。

——中国智能传感器行业存续/在业企业数量占比接近80% 根据中国企业数据库企查猫,目前中国智能传感器行业的存续企业13472家,占总企业数的65%;存续企业数占比为14.7%;注销企业数量占总企业数的17%。

──中国智能传感器企业注册资本在500万以上的企业超过56% 根据中国企业数据库企查猫,目前中国智能传感器企业的注册资本主要分布在1000万-5000万之间,相关企业数量为4072家;其次为100万-200万的企业,相关企业数量为3343家。从整体来看,中国智能传感器企业注册资本在500万以上的企业近50%,在1000万以上的企业超过68%。

注:已将以美元和港元的注册资本转换为人民币。 ──智能传感器企业主要注册在广东和江苏 根据中国企业数据库企查猫,目前中国智能传感器企业主要分布在长三角和珠三角等地,特别以广东和江苏为代表。截至2023年2月,广东共有相关智能传感器企业数4451家,江苏则有2322家。

──浙江的智能传感器企业的平均注册资本更高 根据中国企业数据库企查猫,目前中国智能传感器企业的平均注册资本区域分布中,浙江相关企业的平均注册资本最高为6441万元,除此外,江苏的智能传感器企业平均注册规模均在3000万以上,规模相对较大。

──广东和浙江的资本化程度最高 根据中国企业数据库企查猫,目前中国智能传感器资本化的企业(有融资信息和上市信息)的主要分布在广东、浙江和北京及浙江等地。截至目前,广东共有存续和在业的资本化企业共计171家,江苏为145家,北京和浙江分别为95家和75家。

注:上述企业为存续和在业的企业;2)部分地区的相关企业数量为零。 ──广东省和江苏省的企业专利申请最多 根据中国企业数据库企查猫,目前中国智能传感器有相关专利信息的企业主要分布在广东和江苏等地。截至目前,广东省共有1336家企业拥有专利相关信息,而江苏则有846家企业拥有专利相关信息。

注:上述企业为存续和在业的企业;2)部分地区的相关企业数量为零。 ──广东省和江苏省的风险企业最多 根据中国企业数据库企查猫,目前中国智能传感器有相关风险信息的企业主要分布在广东和江苏等地。截至目前,广东省共有763家企业拥有专利相关信息,而江苏省则有461家企业拥有风险相关信息。

注:上述企业为存续和在业的企业;2)部分地区的相关企业数量为零。 ──广东省的综合企业大数据竞争力最强 根据前瞻产业研究院对资本密集型产业、技术密集型产业和劳动密集型产业的不同对行业资本化、专利信息和风险进行不同的赋值,目前广东省的综合竞争力最强,其次为江苏。

──智能传感器企业主要为有限责任企业和独资企业 根据中国企业数据库企查猫,目前存续和在业的企业13500家,中国智能传感器企业以有限责任公司为主,目前共有12712家,其次为独资企业的3944家。

注:1)上述企业为存续和在业企业;2)上述统计未剔除重复值,同一个企业可以同为有限责任公司和独资企业。 ──智能传感器企业融资主要在A轮和战略融资 根据中国企业数据库企查猫,目前存续和在业的企业13500家,其中共有414家企业有融资信息,而其中以A轮和战略融资为主。截至2023年2月,中国智能传感器企业中,有102家企业为A轮融资,152家企业为战略融资,其次分别为种子轮/天使轮的92家和B轮的32家。

注:上述企业为存续和在业的企业。 ──智能传感器企业主要在A股和新四板上市 根据中国企业数据库企查猫,目前存续和在业的企业共13500家,其中13194家未上市,总来来看,智能传感器企业的上市率仅为2.21%。在上市的企业中,以A股和新四板的企业为主,新四板企业有171家,A股企业有62家。

注:上述企业为存续和在业的企业。 ──智能传感器企业中科技型中小企业和专精特新企业较多 根据中国企业数据库企查猫,目前存续和在业的企业共13500家,其中共有427家企业获得专精特新企业的称号,184家企业为民营科技企业,157家企业为专精特新小巨人。

注:上述企业为存续和在业的企业;2)上述统计未剔除重复值,同一个企业可以同为科技型中小企业和专精特新企业。 ──智能传感器企业中有专利的为主 根据中国企业数据库企查猫,目前存续和在业的企业共13500家,其中4249家企业有专利信息,3649家企业有软件著作权。在专利信息中,智能传感器企业以发明为主,拥有发明信息的企业有4249家,申请实用新型的企业有3686家。

注:上述企业为存续和在业的企业;2)上述统计未剔除重复值,同一个企业可以同时拥有多种专利信息和软件著作权。 ──智能传感器企业中风险以裁判文书和经营异常为主 根据中国企业数据库企查猫,目前存续和在业的企业共13500家,其中2126家企业有裁判文书,714家企业存在经营异常,477家企业有行政处罚。

注:上述企业为存续和在业的企业;2)上述统计未剔除重复值,同一个企业可以同时拥有裁判文书和行政处罚。