时间:2023-04-04 10:22
人气:
作者:admin
银屑病等炎症性皮肤疾病影响着全球2%-3%的人口,其通常发生在身体的多个部位,并伴有天然的病理性角质屏障,使得传统的诊疗方法效果不尽人意。针对上述挑战,近期,南京理工大学冯章启团队与东南大学王婷团队、南京医科大学第四附属医院孙康健团队协作开发了一种柔性、可穿戴、自供电的载药电子微针系统,该系统可以在快速递送多组分化学药物的同时向组织高效注射仿生电子,从而促进药物渗透和组织重塑。相关成果近期以“Wearable, Self-powered, Drug-Loaded Electronic Microneedles for Accelerated Tissue Repair of Inflammatory Skin Disorders”为题发表在期刊Advanced Functional Materials上。

图1 (a)多组分载药电子微针(mD-eMN)系统结构示意图;(b)多组分载药电子微针系统作用于组织促进药物渗透和组织稳态重建的机制
该多组分载药电子微针系统主要由电子微针和可穿戴的柔性摩擦纳米发电机(TENG)构成(图1),其可以被设计成创可贴或者绷带的形式,在人体自主呼吸等运动下产生生理同步的电刺激。在这种仿生电刺激的激发作用下,载药电子微针上负载的多组分药物能被组织细胞快速吸收,并且由于针尖的电场聚集效应,可以极大程度上减少电刺激对于细胞的损伤。同时通过激发细胞外钙离子内流促进细胞和组织稳态重建,帮助炎症性皮肤疾病恢复。
通过微机械加工方法制备得到多组分载药电子微针(图2),利用物理性质和化学极性相反的卡波姆和聚吡咯烷酮(PVP)分别负载药物倍他米松(BM)和他扎罗汀(TAZ),并通过数字化可控浸提方法均匀涂覆于微针上。采用这种加工方式可以获得具有精细微针形貌和稳定药物负载量的多组分载药微针,可以穿刺厚重的角质层并将药物递送入真皮层。这种稳定可控的微制造药物涂层微针方法也适用于一些不稳定大分子药物。

图2 多组分载药电子微针(mD-MN)的制备和表征
多组分载药电子微针(mD-eMN)系统中采用轻便的摩擦电纳米发电机(TENG)作为自发电能源,其可以灵敏感知身体形变和机械运动并产生同频同强度的仿生电信号(图3)。研究人员验证了其作为供电电子单元,能够稳定长期佩戴于身体各个部位并输出持续稳定的电信号。该微电信号可以通过微针传导,并在针尖形成局部的电场放大效应,从而促进药物跨膜递送与组织稳态重建。

图3 多组分载药电子微针(mD-eMN)系统中摩擦电纳米发电机(TENG)的电气性能
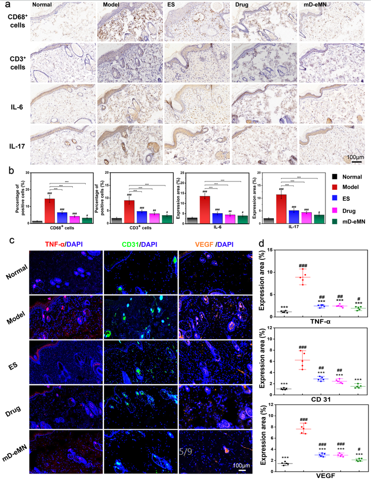
为了说明多组分载药电子微针系统在疾病治疗中的显著效应,研究人员以咪喹莫特(IMQ)诱导的大鼠银屑病模型为治疗范例进行实验(图4)。通过对大鼠银屑病的治疗,得出相比于单纯的药物治疗或者电刺激治疗方法,采用多组分载药电子微针系统治疗,可以实现明显优越的炎症缓解效果,这可能得益于微电子定向注射与药物加速渗透的联合作用。细胞和生物分子水平分析的结果同样验证了这一结论(图5),采用多组分载药电子微针系统可以显著抑制皮肤组织的炎症,促进组织稳态重建,从而达到促进疾病恢复的效果。

图4 多组分载药电子微针(mD-eMN)系统在银屑病治疗中的作用

图5 多组分载药电子微针(mD-eMN)系统治疗银屑病疗效的细胞和分子水平分析
与传统的电刺激和单独化疗相比,多组分载药电子微针系统对银屑病的炎症消除效果极佳,这表明多组分化学药物和电刺激的组合可以获得协同干预,促进受损皮肤的组织重建。同时,该系统具有重量轻、灵活性高、制造工艺简单的特点,可以同时装载多种药物(包括不稳定药物和大分子药物),有望推广到其他皮肤病。
南京理工大学冯章启、东南大学生物电子学国家重点实验室王婷、南京医科大学第四附属医院孙康健为该论文共同通讯作者。论文第一作者为南京理工大学博士钱丽丽。该工作得到了国家自然科学基金项目、中国博士后科学基金项目、江苏省优秀博士后培养计划项目和中央高校基本科研业务费专项资金等项目的资助。
原文链接:
https://doi.org/10.1002/adfm.202209407
审核编辑 :李倩