时间:2023-03-22 10:35
人气:
作者:admin
全球因为偷电和非技术性损失巨大,大大影响了供电部门和用户的利益。拆表是一种常见的非技术性损失,通过停表和减慢表等方式来少交电费。为了尽量杜绝这种现象的发生,防拆检测功能十分重要。
传统的拆表检测可以用机械设计来完成。在表壳上做一个向下突起的部分,再在PCB对应的位置上放置一个按钮,使表壳突起的部分压住按钮,按钮的输出和MCU的input口链接。当有人打开了表壳,表壳和按钮分开,改变了MCU的输入,MCU报警。这种传统做法成本低,能耗小,但是使用上有很多限制。首先是可靠性的问题,因为按钮下压的不同高度可能会在运输安装途中误触发防拆检测。另外,如果按钮被卡住,防拆检测会直接失效。为了防止这种情况出现,需要使用高可靠性的开关和复位芯片,这会加大系统成本。
这里为大家介绍基于霍尔传感器的高可靠性,同时功耗低成本好的防拆检测方案。
1 使用霍尔开关的防拆检测方案
霍尔开关的输出可以显示磁通量密度相对于门槛值的出现和消失,单极性霍尔开关和双极性开关的输出如图:

图2 单极性霍尔开关输出

图3 双极性霍尔开关输出
因为双极性霍尔开关可以对南磁极和北磁极都响应,适用面更广而更适合用在防拆的场合。
在表壳开口上放一个磁铁,当表壳打开,磁铁远离霍尔器件,可以检测到的磁通量密度消失,改变霍尔开关的输出,从而实现监测。这种方案功耗可以做到很低,比如DRV5032的平均电流为0.54uA。
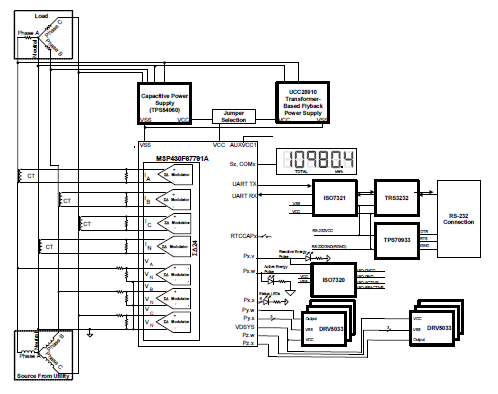
参考设计TIDA-00839提供了一种适用于电表的防拆方案。使用了双极性的霍尔开关DRV5033来实现。该设计使用了两组DRV5033, 每组三个,来实现X/Y/Z三个方向的检测,两组霍尔分别放在易受磁攻击的电流互感器和电源变压器附近。

图4 TIDA-00839 电路图
2 使用线性霍尔传感器的防拆检测方案
与霍尔开关和锁存器不同,线性霍尔传感器的输出并不是两个电平的切换,而是与磁通量密度成正比的值,可以实现更精确的测量。
想象一下,如果在拆开表壳时,在霍尔开关附近放置一个很大的外部磁铁,那么磁通量密度饱和,霍尔开关的输出不会改变,不能正确地反映出来被拆开的事实。而如果我们使用线性霍尔传感器,磁场的变化很可能改变输出的范围,从而被探测到,这样就提供了鲁棒性更强精确度更高的解决方案。
线性霍尔传感器的输出有不同的类型,比如:
1) DRV5055可以响应南北磁极,输出电压和磁通量密度成正比
2) DRV5056只响应南磁极,对于感应一个磁极的应用, 此响应可以最大限度提高输出动态范围。对于单位磁通量密度的变化输出范围翻倍,磁性灵敏度也会翻倍。
3) DRV5057输出的是频率为2kHZ,占空比随磁通量密度变化的时钟。当存在电压噪声或接地电势失配时,可保持信号完整性。该信号适合嘈杂环境中的远距离传输,始终存在的时钟使得系统控制器能够确认具备良好的互连。

图5 DRV5055 输出

图6 DRV5056 输出

图7 DRV5057 输出
3 使用3D线性霍尔传感器的防拆检测方案
在第一部分“使用霍尔开关的防拆检测方案”提到过,为了在三维层面探测磁通量密度,TIDA-00839将三个单轴线性霍尔传感器分别组成一组来进行探测。
而使用单颗3D线性霍尔传感器,例如TMAG5170,可以实现更广阔的探测范围,使得磁铁的安放位置更有灵活度。

图8 3D线性霍尔传感器示意图
综上,本文介绍了三种基于霍尔传感器的高可靠性,同时功耗低成本好的防拆检测方案。霍尔开关的方案简单易行,功耗低。线性霍尔传感器的方案则解决了拆卸时外加磁场干扰的场景,提供了鲁棒性更强精确度更高的解决方案。最后简单介绍了使用3D线性霍尔传感器的防拆检测方案,可以实现更广阔的探测范围,使得磁铁的安放位置更有灵活度。
审核编辑:郭婷
下一篇:3D白光干涉成像技术的创新及应用