时间:2023-03-31 10:10
人气:
作者:admin
为了达到最高精确度的温度测量,系统设计者通常只有一种选择:铂电阻温度探测器(RTDs),例如PT100 或 PT1000。高度线性和可互换的RTD可用于各种精度等级(DIN)标准,如国际电工委员会(IEC)和德国标准化研究所定义的在0°C时误差低至±0.03°C。 但是,使用RTD实现这种精确度并不容易。
为了获得RTD的最高精度,通常需要花费数小时到数天来仔细选择和模拟RTD周围昂贵的精密元件。设计者必须在电路板布局上花很大功夫才能避免影响测量的电阻匹配不当现象发生。
尽管设计人员做了一丝不苟的努力,但采集电路很容易增加0.5°C 至1.0°C 的测量误差,从而使RTD本身的固有精度相形见绌。为了达到接近RTD所能提供的精度,唯一的选择是在生产中耗时耗成本地校准每个单元。
为了解决使用RTD时的设计挑战,TI最近推出了TMP117系列数字温度传感器,其精度可与Class-AA RTD相媲美,同时大大简化了设计工作。如图1所示,TMP117在-55oC至150oC的整个工作范围内提供+/- 0.1oC的精度,从-20oC到50oC,精度为0.3oC,无需在制造过程中进行校准。

图1:IEC 60751 RTD与TMP117的精度等级相比
注意:RTD线表示每个IEC 60751精度等级的误差,不包括影响最终系统级精度的测量误差或校准。
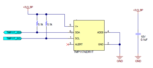
从设计角度来看,使用RTD设计与IC温度传感器之间的对比不会更加明显(见图2)。

对比

图2:典型RTD与TMP117的电路比较
通过将传感器和模数转换器(ADC) 结合在单一芯片上,像TMP117这类的数字温度传感器能够简化在RTD设计中大多数困难且耗时的工序,并能通过I2C界面提供直观的温度读数。表1显示了两种技术之间所需设计工作的详细比较。
| RTD | TMP117 | |
| 原件选择 | ||
| 传感器 | X | X |
| ADC | X | |
| 参考文献 | X | |
| 精密偏置电阻器 | X | |
| 价格 | X | X |
| 设计注意事项 | ||
| ADC动态范围 | X | |
| PGA获取 | X | |
| 参考电流 | X | |
| 装配设计 | X | |
| 温度漂移 | X | |
| 自热 | X | |
| 能量消耗 | X |
X (~RTD的十分之一) |
| 布局 | ||
| 跟踪阻抗匹配 | X | |
| 热路径 | X | X |
| 噪声 | X | 仅适用于l2C线 |
| 软件 | ||
| ADC采样率 | X | X |
| 目前的数模转换器斩波 | X | |
| 线性化 | X | |
| 产品 | ||
| 校准 | X | |
| 取放费用 | X | X |
| 采购精密无源元件 | X |
表1:比较RTD和TMP117之间典型的设计考虑因素
对于需要最高精度的应用的铂RTD替代方案,请查看TMP117。它的集成提供了前所未有的简单性,同时还简化了生产过程,降低了生产成本。
审核编辑:郭婷
上一篇:为下一代家用电器注入更多想象力