时间:2023-01-17 15:25
人气:
作者:admin
安全第一!许多工业过程涉及有毒化合物,包括用于制造塑料、农用化学品和医药产品的氯;用于生产半导体的磷化氢和砷烷;以及燃烧消费品包装材料时释放的氰化氢。重要的是要知道何时存在危险浓度。
在美国,国家职业安全与健康研究所(NIOSH)和美国政府工业卫生学家会议(ACGIH)已经为许多有毒工业气体制定了短期和长期暴露限值。阈值极限值-时间加权平均值 (TLV-TWA) 是大多数工人可以在 8 小时内反复接触而不会产生不利影响的 TWA 浓度;阈值限值-短期暴露限值(TLV-STEL)是大多数工人可以在短时间内连续暴露而不会受到刺激,损害或损害的浓度;立即危及生命或健康浓度(IDLHC)是一种限制浓度,对生命构成直接或延迟的威胁,会造成不可逆转的不利健康影响,或会干扰个人独立逃脱的能力。表1显示了几种常见气体的限值。
表 1.一些常见工业有毒气体的暴露限值
|
有毒气体 |
长期暴露限值 (TLV-TWA)(ppm) |
短期暴露限值(TLV-STEL)(ppm) |
对生命和健康的直接危险浓度(IDLHC)(ppm) |
|
一氧化碳 |
50 | 200 | 1,200 |
|
二氧化碳 |
5,000 | 30,000 | 40,000 |
| 氯 | 0.5 | 1 | 10 |
| 硫化氢 | 10 | 20 | 100 |
电化学传感器为检测或测量有毒气体浓度的仪器提供了几个优点。大多数传感器都是气体专用的,可用分辨率低于气体浓度的百万分之一,并且在非常小的电流下工作,使其非常适合便携式电池供电仪器。电化学传感器的一个重要特点是响应缓慢:首次通电时,传感器可能需要几分钟才能稳定到其最终输出值;当暴露于气体浓度的中间量程时,传感器可能需要 25 到 40 秒才能达到其最终输出值的 90%。
本文介绍使用电化学传感器的便携式一氧化碳(CO)检测器。一氧化碳的IDLH浓度远高于大多数其他有毒气体,因此处理起来相对安全。尽管如此,一氧化碳仍然是致命的,因此在测试此处描述的电路时要格外小心和适当的通风。
表 2.同轴传感器规格
|
敏感性 |
55 nA/页至 90 nA/页(典型值为 65) |
|
响应时间 (T90 从 0 ppm 到 400 ppm 一氧化碳) |
< 30 秒 |
|
范围(保证性能) |
0 页/分钟至 2,000 页/分钟 |
|
过气限制 |
4,000 页/分钟 |
实现尽可能长的电池寿命是便携式仪器在此应用中最重要的目标,因此将功耗降至最低至关重要。在典型的低功耗系统中,测量电路上电进行测量,然后关断很长时间。然而,在此应用中,由于电化学传感器的时间常数较长,测量电路必须保持连续供电。幸运的是,低响应允许使用微功率放大器、高阻值电阻和低频滤波器,从而最大限度地减少约翰逊噪声和 1/f 噪声。此外,单电源操作避免了双极性电源的功耗浪费。
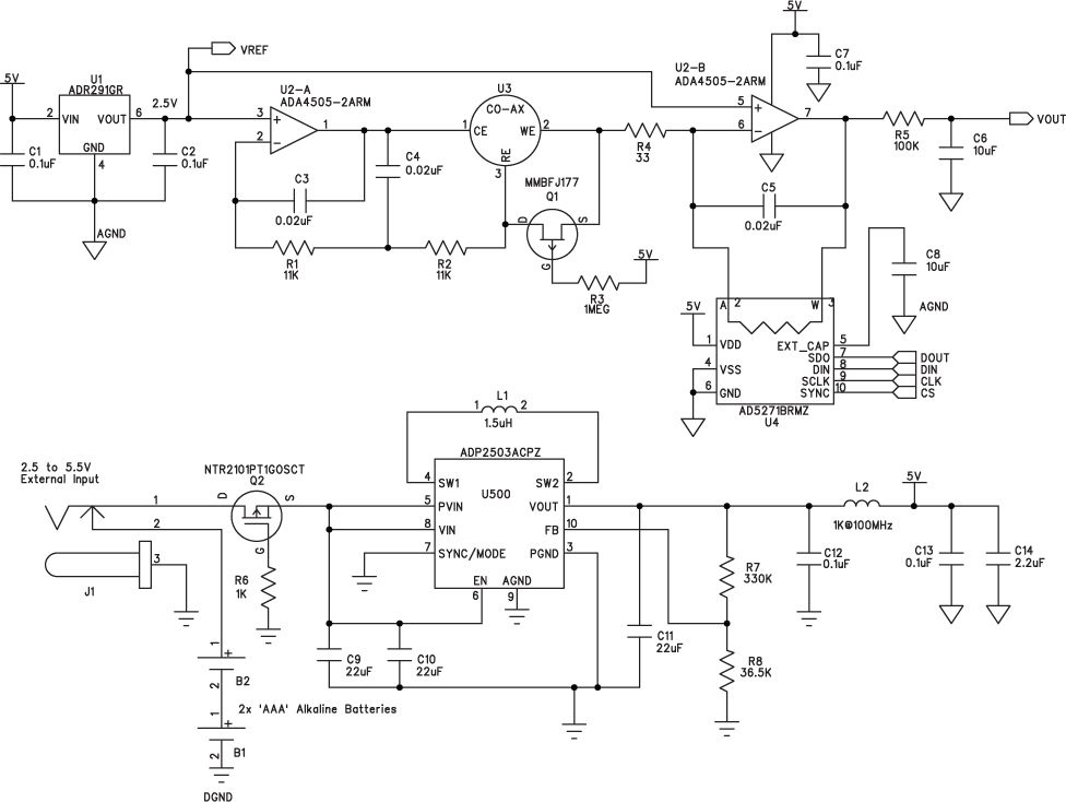
图2显示了便携式气体检测仪的电路。ADA4505-2双通道微功耗放大器采用恒电位仪配置(U2-A)和跨阻配置(U2-B)。该放大器是恒电位仪和跨阻部分的理想选择,因为它的功耗和输入偏置电流极低。每个放大器仅消耗10 μA电流,可实现非常长的电池寿命。

图2.使用电化学传感器的便携式气体检测仪。
在三电极电化学传感器中,目标气体在与工作电极(WE)相互作用之前通过膜扩散到传感器中。恒电位仪电路检测参比电极 (RE) 上的电压,并为对电极 (CE) 提供在 RE 和 WE 端子之间保持恒定电压所需的电流。没有电流流入或流出RE端子,因此从CE端子流出的电流流入WE端子。该电流与目标气体浓度成正比。通过WE端子的电流可以是正的,也可以是负的,这取决于传感器中是发生还原还是氧化。对于一氧化碳,会发生氧化,导致CE端电流为负(电流流入恒电位仪运算放大器的输出)。电阻R4通常非常小,因此WE端子的电压大约等于V裁判.
流入WE端子的电流导致U2-A输出端相对于WE端子产生负电压。对于一氧化碳传感器,该电压通常为几百毫伏,但对于其他类型的传感器,该电压可能高达1 V。采用单电源供电时,ADR291微功耗基准电压源U1将整个电路提升至地以上2.5 V。ADR291的功耗仅为12 μA;它还可以为模数转换器提供基准电压,以对该电路的输出进行数字化处理。
跨阻放大器的输出电压简单为:
![]() |
(1) |
哪里:
我我们是进入WE终端的电流。
Rf是跨阻电阻(如图2中的U4所示)。
传感器的最大响应为90 nA/ppm,如表2所示,其最大输入范围为2,000 ppm。这导致最大输出电流为180 μA,最大输出电压由跨阻电阻决定,如公式2所示。

| (2) |
不同气体或来自不同制造商的传感器将具有不同的电流输出范围。使用用于U4的可编程变阻器AD5271代替固定电阻,可以为不同的气体传感器保持单个组件和物料清单。此外,它还允许产品具有可互换的传感器,因为微控制器可以将AD5271设置为每种不同气体传感器的适当电阻值。AD5271的5 ppm/°C温度系数优于大多数分立电阻,其1 μA电源电流对系统功耗的影响非常小。
根据公式1,采用5 V单电源供电时,跨阻放大器U2-B的输出端提供2.5 V范围。将AD5271设置为12.5 kΩ可利用最差情况下传感器灵敏度的可用范围,并允许大约10%的超量程能力。
使用典型的 65nA/ppm 传感器响应,输出电压可以转换为一氧化碳的 ppm,如下所示:
![]() |
(3) |
使用差分输入 ADC,只需将 2.5V 基准电压源输出连接到 ADC 的 A在– 端子,消除公式3中的2.5 V项。
电阻R4将跨阻放大器的噪声增益保持在合理水平。R4的值是噪声增益幅度与传感器暴露于高浓度气体时的建立时间误差之间的折衷。对于本电路,R4 = 33 Ω,噪声增益为380,如公式4所示。
![]() |
(4) |
跨阻放大器的输入噪声乘以该增益。ADA4505-2的0.1 Hz至10 Hz输入电压噪声为2.95 μV p-p,因此在输出端看到的噪声为
![]() |
(5) |
输出噪声相当于超过1.3 ppm p-p的气体浓度。这种低频噪声很难滤除。幸运的是,传感器响应非常慢,因此R5和C6形成的低通滤波器可以具有0.16 Hz的截止频率。该滤波器的时间常数为1秒,与传感器的30秒响应时间相比可以忽略不计。
Q1 是 P 沟道 JFET。当电路导通时,栅极处于V状态抄送,并且晶体管关闭。当系统断电时,栅极降至0 V,JFET导通以将RE和WE端子保持在相同的电位。这大大改善了电路再次导通时传感器的导通建立时间。
两节 AAA 电池为电路供电。使用二极管进行反向电压保护会浪费宝贵的能量,因此本电路改用P沟道MOSFET (Q2)。MOSFET 通过阻断反向电压来保护电路,并在施加正电压时导通。MOSFET 的导通电阻小于 100 mΩ,导致压降比二极管小得多。ADP2503降压-升压稳压器允许使用高达5.5 V的外部电源以及AAA电池。在省电模式下工作时,ADP2503的功耗仅为38 μA。由L2、C12和C13组成的滤波器可消除模拟电源轨中的任何开关噪声。连接外部电源时,使用机械断开电池的插孔不是使用电路断开电池,而是在插入外部电源连接器时机械断开电池,从而避免了电源浪费。
从 AAA 电池汲取的总电流在正常条件下(未检测到气体)约为 100 μA,在最坏情况下(检测到 2,000 ppm CO)约为 428 μA。当仪器连接到可以在不进行测量的情况下进入低功耗待机模式的微控制器时,电池寿命可以延长到一年以上。
审核编辑:郭婷