时间:2022-10-14 15:20
人气:
作者:admin
一、引言
前段时间看到一篇文献《三线制 PT100 热电阻测温电路的设计》,作者:刘伟 李晶(相关文章后面贴在附件中)。里面介绍了利用运放搭建恒流源给PT100热电阻供电,利用三线制测量原理消除导线引入的误差。
二、系统原理
PT100 传感器和现场仪表之间连线会较长,接线的导线电阻将引入测量误差, 因此在工业中常采用三线制消除导线引入的误差。三线制测量原理如图 1 所示。

测量时导线电阻为 rL1、rL2、rL3,三条导线采用同规格同长度,因此;RT 为 PT100 阻值,测 量 端 U1 点 U2 点 的 测 量 电 路 采用高阻抗输入电路。 为测量 RT 的阻值,在 U1 端加入恒定电流I。
则电压 U1 为:
U1=I×(rL1+RT+rL2)=I×(RT+2rL) (1)
由于 U2 测量端为高阻抗输入端, 因此在导线上没有电流流过,所以:
U2=I×rL3=I×rL (2)
由(1)式减去 2 倍的(2)式得:
U1-2U2=I×(RT+2rL)-2×I×rL=I×RL=Uab (3)
因此有:RT= (U1-2U2)/I (4)
在公式(4)中已经消除了导线电阻 rL 对测量的影响,可以看出测量仅需要提供一个恒定电流 I,并测出 U1-2U2 即可。
三、三线制测量电路的设计
根据以上对三线制原理的分析,设计热电阻三线制测量电路如图 2 所示,电路由恒流源电路和差动放大电路两部分组成。其中恒流源电路主要由电压基准芯片LM358-2.5和高精度运放KTA2333以及三极管Q1、Q2组成。

恒流源电路由集成电压基准芯片LM385-2.5提供参考电压 Ud=2.5V, 因此运放的同相端③脚电压为 5V-Ud; 根据运放虚短特性可以得出 U1.1 反相端②脚的电压也为 5V-Ud。 即三极管 Q1 的发射极电压为 5V-Ud,而电流采样电阻 R2 两端的电压一端为 5V,另一端接在了 Q1 的发射极,所以加在 R2 两端的电压实际为:5V-(5V-Ud)=Ud。 所以流过 R2 的电流即为 I=Ud/R1=2.5V/2.7K≈0.926mA。 根据运放虚断特性,R2 与 U1.1 反相端②脚之间是没有电流流过的, 因此电阻 R2上的电流全部流入了三极管 Q1 的发射极,而复合三极管 Q1、Q2的 IC1=IE1-IB2,其 中 IC1=β1β2IB2,由 于 Q1、Q2 的 β 值 一般均在 100 以上,因此 IC1>10 000×IB2,因此可以近似认为 IC1=IE1,误差为 0.01%以下,可以忽略,所以三极管 Q1 集 电极电流就是发射极电流,并且在运算过程中消除了电源电压+5V 的影响,误差仅与电阻 R2与电压基准 U2 有关, 因此 R2 电阻要选择温漂较小的金属膜电阻。

差动放大电路主要由运算放大器 U1.2 以 及 电 阻 R3、R5~R9 组成,其输入输出传递函数如下:
Uo = (R9+R8)/R9 * [ (R6 + R7)/(R3 + R5) * R5/R6 * U1 - R7/R6*U2 ] = 11 * (U1 - 2U2)
RT = (U1-2U2)/I,I = Ud / R2
所以,RT = Uo/11/I = (Uo * 2700 )/ (11 * 2.5)
经运放 U1.2 差动放大后的信号经 R10、C4 进行低通滤波后送的 AD 转换器进行数字化测 量即可, 根据测出的 RT 值查 找PT100 分度表并经插值运算即可得到温度值。
为了提高测量精度,电路中运算放大器选用常用的KTA2333低噪声低温漂精密运算放大器。 它的输入失调电压小于 10μV,输入偏置电流±100pA,输入失调电压±120pV,失调电压漂移仅有 0.05μV/℃。
四、其他功能介绍
单片机采用STC的STC8H3K32S2-45I-LQFP32,该芯片具有12位的ADC,可以满足本方案的采样精度要求。并且在电路中增加TL431。用电位器调至准确的2.5V后,经单片机采样后可以计算出电源电源,从而准确的计算出PT100变送后的电压值。


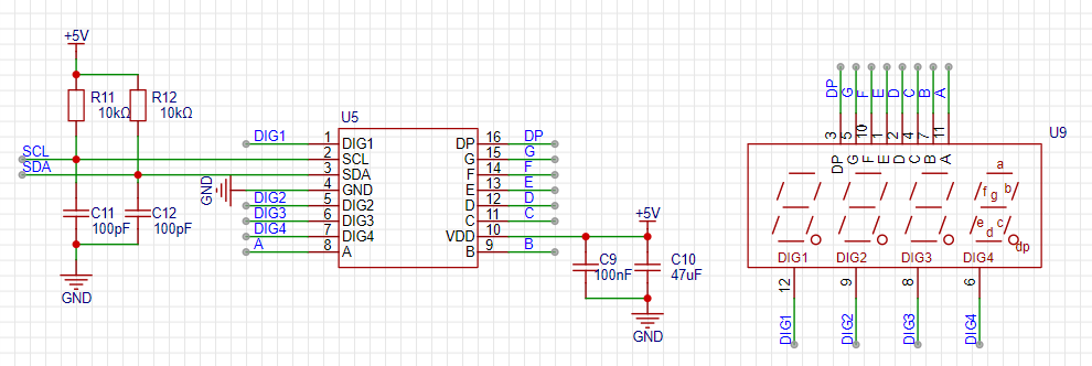
显示部分采用的是TM1650可以驱动4位8段数码管,进行温度显示。


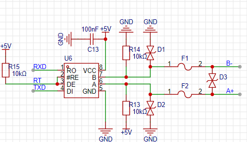
通信部分采用的是MAX485,通过RS485将温度值实时打印。

电源部分,采用XL2009降压芯片,输入可以8V ~ 36V宽电压供电。

五、调试过程
1、先检测供电电源部分:+5V供电电源是否正常

2、验证PT100电阻检测部分电路精度
先测试PT100当前阻值为111.0R

将PT100接到电路板上,测量经运放放大后的输出电压为1.13V,代入公式RT = Uo/11/I = (Uo * 2700 )/ (11 * 2.5) ,算出电阻值为110.9R。

查PT100分度表,误差大概在0.25℃,硬件部分的精度可以满足需求。

3、程序部分调试
这部分参照附件的程序代码。(编译环境是基于Keil C51 V9.00 + TKStudio V4.5.1)
六、成果展示

审核编辑 黄昊宇
下一篇:开环与闭环电流传感器的应用领域