时间:2022-10-24 08:35
人气:
作者:admin
【导读】典型的 CMOS 成像系统包含有源像素颜色阵列、模拟信号处理电路、模数转换器和用于控制接口、时序和数据读取的数字部分。阵列的填充因数是感光部分相对于传感器总尺寸的百分比。光电探测器是一种光敏传感器,用于捕获可见光子并将其转换为电流(毫微微安级)。分辨率用于量化 CMOS 图像传感器中的总像素阵列数,例如,200 万像素传感器阵列是 1600 列和 1200 行。但是,阵列中的像素并非都是有源的(可用于光检测),其中有些(在光学上是黑色的)像素用于黑电平和噪声校正。
CMOS 图像传感器的电源布局会显著影响分辨率、帧率等性能。本文讨论针对此应用设计电源方案时的重要考量。
CMOS 图像传感器的内部结构
典型的 CMOS 成像系统包含有源像素颜色阵列、模拟信号处理电路、模数转换器和用于控制接口、时序和数据读取的数字部分。阵列的填充因数是感光部分相对于传感器总尺寸的百分比。光电探测器是一种光敏传感器,用于捕获可见光子并将其转换为电流(毫微微安级)。分辨率用于量化 CMOS 图像传感器中的总像素阵列数,例如,200 万像素传感器阵列是 1600 列和 1200 行。但是,阵列中的像素并非都是有源的(可用于光检测),其中有些(在光学上是黑色的)像素用于黑电平和噪声校正。

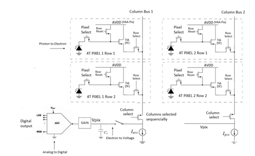
图 1:典型的 CMOS 图像传感器模块
现有多种不同的像素晶体管设计,包括三晶体管 (3T)、四晶体管 (4T) 和五晶体管 (5T) 版本。在 4T 布局中,光电二极管将接收到的可见光子转换为电荷。每个电压一次读取一行并放入柱状电容器 (C) 中。然后使用解码器和多路复用器进行读取。

图 2:四晶体管像素设计
帧率用于量化图像处理阵列捕捉完整图像的速度,一般为 30-120 fps。帧率受快门速度影响,后者控制图像传感器收集光线的时间。可编程时间间隔,也称为“暗期”,在读取最后一行之后执行其他任务时,此间隔也会影响帧率,约为读取速率的 75%。帧是按顺序逐行读取的;最后,缓冲器将整个帧存储为完整图像。
电源设计考量
CMOS 图像传感器一般使用三个不同的供电轨,分别是模拟供电轨 (2.8 V AVDD)、接口供电轨(1.8 或 2.8 V DOVDD)和数字供电轨(1.2 或 1.8 V DVDD)。低压降 (LDO) 稳压器的输入引脚上有一个大旁路电容,可以稳定电源,帮助减少电压波动,从而改善图像传感器的噪声性能。电源抑制比 (PSRR) 衡量 LDO 抑制电源纹波引起的输入电压变化,找元器件现货上唯样商城或者阻断由其他开关稳压器导致的噪声的能力。具有低 PSRR 的 LDO 可能导致捕获的图像中出现不必要的水平纹波。在针对此应用设计具有足够高 PSRR 的 LDO 之前,可计算给定帧率所需的传感器行频。

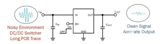
图 3:正在进行稳压的 LDO
LDO 内部的反馈环路基本决定了工作频率低于 100 kHz 的系统的 PSRR。对于更高频率(高于 100 kHz)应用,仍取决于无源组件和 PCB 布局。因此,谨慎的 PCB 设计可以实现紧凑的电流环路,并降低寄生电感。普通 LDO 在高频率下 PSRR 较低。虽然这对标准摄像头来说不是问题,但更高分辨率 (50−200 MP) 和高帧率的图像传感器要求 LDO 在更低频率(最高 10 kHz)下的 PSRR 高于 90 dB,在更高频率 (1−3 MHz) 下高于 45 dB。
设计技巧
帧率 (30−120 fps) 和行速率 (22−44 kHz) 会产生动态负载,在模拟供电轨上引起下冲和过冲。在每次帧或行转换时,获取的电流类似于阶跃负载,意味着在每次读取帧和行(或之间)时,LDO 必须能够处理数百毫安级的负载变化。大容量电容(在行和帧频率下具有低阻抗)可以帮助摄像头去耦,以减少这种负载切换引起的纹波。
图像传感器的每个像素都有电荷饱和水平(或最大阱容),这是在达到饱和之前像素能留存的电荷量(以电子为单位)。图像传感器的动态范围(以 dB 表示)是能同时捕获的图像最亮和最暗部分的比率。LDO 输出端的低频谱噪声密度(在 10 Hz 至 1 Mhz 之间)也有助于减少传输至 CMOS 图像传感器的噪声量,使像素实现更大的动态范围。最后,总体纹波和噪声应至少低于传感器的噪声阈值 40 dB,在数据手册中通常表示为信噪比 (SNR)。
审核编辑:汤梓红