时间:2022-08-22 09:22
人气:
作者:admin
ACS712是一种低噪声、使用方便、性价比高的线性电流传感器,主要应用于电动机控制、载荷检测和管理、开关式电源和过电流故障保护等,特别是那些要求电气绝缘却未使用光电绝缘器或其它昂贵绝缘技术的应用中。
ACS712传感器
ACS712内置有精确的低偏置的线性霍尔传感器电路,能输出与检测的交流或直流电流成比例的电压,具有响应时间快(对应步进输入电流,输出上升时间为5μs),50kHz带宽,总输出误差最大为4%,高输出灵敏度(66mV/A~185mV/A),绝缘电压高等特点。

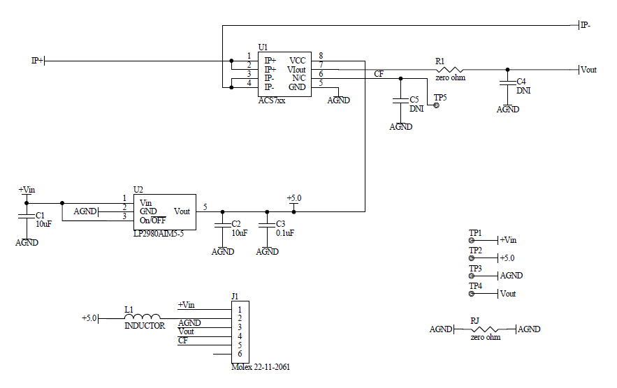
ACS712主要由靠近芯片表面的铜电流通路和精确的低偏置线性霍尔传感器电路等组成。流经铜电流通路的电流所产生的磁场,能够被片内的霍尔IC感应并将其转化为成比例的电压。通过将磁性信号尽量靠近霍尔传感器来实现器件精确度的最优化。同时,被测电流流经的通路(引脚1和2,3和4之间的电路)的内电阻通常是1.2mΩ,具有较低的功耗。被测电流通路与传感器引脚(引脚5~8)的绝缘电压>2.1kVRMS,几乎是绝缘的。
ACS712内含一个电阻RF(INT)和一个缓冲放大器,用户可以通过FITER引脚(第6脚)外接一个电容器CF与RF(INT)组成一个简单的外接RC低通滤波器,由于内部缓冲放大器能消除因芯片内部电阻和接口负载分压所造成的输出衰减,所以外接的RC低通滤波器不会影响信号的衰减,且可进一步降低输出噪音并改善低电流精确度。
由于ACS712采用单电源5V供电,本感测系统电源采用LP2980AIM5-5低压降稳压器,这是一款具有使能功能的5V固定电压输出的低压LDO。LP2980输出电压精度可达±0.5%(A级),休眠时电流不超过1μA,外围电路非常简单,只需在稳压输出引脚接上一个1μF电容器即可。
芯齐齐BOM分析
本电流检测方案BOM元器件总数27个。其中,ACS712传感器芯片来自Allegro公司,采用小型SOIC8封装,引脚1和2、3和4均内置保险。检测直流电流时,1和2、3和4分别为待测电流的输入端和输出端。该芯片一款经典霍尔电流传感器,虽然市场有库存,在新设计中建议改用ACS723/ACS724或ACS71240。

LP2980AIM5-5 LDO芯片输出固定5V电压,该芯片来自TI,采用5引脚脚SOT-23 (DBV)封装,工作温度范围-40°C to 125°C。
PCB布线时,由于HALL元件在芯片中心下方,应避免走线和信号干扰影响。在高压大电流情况下需考虑爬电距离,其他电流信号尽量远离输入电流引脚。
审核编辑:汤梓红