时间:2022-08-29 10:25
人气:
作者:admin
霍尔传感器(Hall Effect Sensor)是根据霍尔效应制作的一种磁场传感器,当恒定电流通过内部的霍尔半导体片时,将在垂直方向产生电位差即霍尔电压。这个霍尔电压随磁场强度的变化而变化,磁场越强,电压越高,磁场越弱,电压越低。虽然霍尔电压很小,通常只有几个毫伏,放大后就足以输出较强信号。

图1. 霍尔传感器原理
霍尔传感器分为线型霍尔传感器(Hall Effect-Based Linear Current Sensor)和开关型霍尔传感器(Hall Effect Switch Sensor)两种,它们共同特点是结构牢固,体积小,重量轻,寿命长,安装方便,功耗小,频率高(可达1MHZ),耐震动,不怕灰尘、油污、水汽及盐雾等的污染或腐蚀。
霍尔传感器属于被动型传感器,要有外加电源才能工作,这一特点使它能检测转速低的运转情况,目前已被广泛应用于频调速装置、逆变装置、UPS电源、逆变焊机、电解电镀、数控机床、微机监测系统、电网监控系统和需要隔离检测电流电压的各个领域中,进行速度、加速度、角度、角速度、转数、转速以及工作状态变化的时间等物理量检测。
线性霍尔传感器
线性霍尔传感器(Hall Effect-Based Linear Current Sensor)由霍尔元件、线性放大器和射极跟随器组成,它输出模拟量,精度高、线性度好,主要用于交直流电流和电压测量。
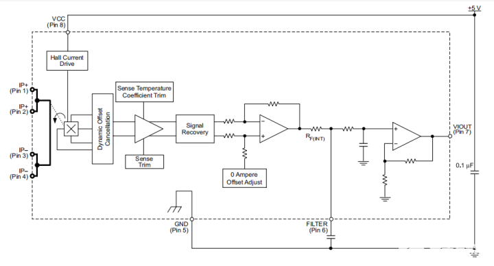
线性霍尔传感器可将一次大电流变换为二次微小电压信号。以电流传感器ACS712为例,该器件主要由靠近芯片表面的铜制的电流通路和精确的低偏置线性霍尔传感器电路等组成,能输出与检测的交流或直流电流成比例的电压。被测电流流经的通路(引脚1和2,3和4之间的电路)的内电阻通常是1.2mΩ,具有较低的功耗。被测电流通路与传感器引脚(引脚5~8)的绝缘电压>2.1kVRMS,几乎是绝缘的。流经铜制电流通路的电流所产生的磁场,能够被片内的霍尔IC感应并将其转化为成比例的电压。

图2. ACS712线性霍尔传感器功能图
ACS712低噪声,响应时间快(对应步进输入电流,输出上升时间为5μs),总输出误差最大为4%, 高输出灵敏度(66mV/A~185mV/A),主要应用于电动机控制、载荷检测和管理、开关式电源和过电流故障保护等,特别是那些要求电气绝缘却未使用光电绝缘器或其它昂贵绝缘技术的应用中。

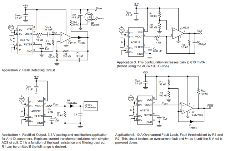
图3. ACS712线性霍尔传感器典型应用
开关型霍尔传感器
开关型霍尔传感器(Hall Effect Switch Sensor)由稳压器、霍尔元件、差分放大器,斯密特触发器和输出级组成,它输出数字量,具有无触点、无磨损、输出波形清晰、无抖动、无回跳、位置重复精度高。

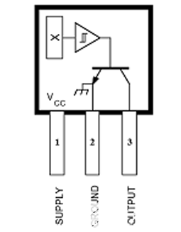
图4. A3144霍尔开关传感器内部结构
例如,A3144霍尔开关传感器由电压调整电路、反相电源保护电路、霍尔元件、温度补偿电路、微信号放大器、施密特触发器和OC门输出级构成,通过使用上拉电路可以将其输出接人CMOS逻辑电路。A3144每一侧都可以检测到一个特定的极点,具有无触点,在开关状态时无火花,不产生干扰,使用寿命长,灵敏度高等特点,其晶体管逻辑可以轻松地与MCU接口。由于是数字输出,意味着如果检测到磁体,则输出将变低电平,否则就保持高电平。

图5. A3144霍尔效应传感器应用电路
霍尔开关传感器应用简单,除了A3144霍尔效应传感器,外围仅需一个10K欧姆上拉电阻和一个0.1uF的噪声过滤电容器。
与Arduino UNO的接口
霍尔传感器与Arduino UNO的接口不复杂。其中,但注意模拟输出的线性霍尔传感器需要独立供电,不能从Arduino UNO获得电力。同时,要将信号引脚与Arduino的模拟引脚(一般选择A0)连接。

图6. 开关型(左)及线性霍尔传感器(右)与Arduino UNO接口对比
数字输出的开关型霍尔传感器用来检测状态,只要将信号引脚与Arduino任意数字引脚连接,传感器就可以读数了。
审核编辑:汤梓红