时间:2022-06-15 16:57
人气:
作者:admin
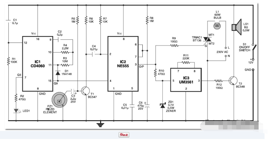
这是具有灵敏振动传感器、压电传感器的快门保护电路。该电路专为防盗网点设计。当有人试图打破百叶窗并立即打开灯并发出警报时,它可以识别其区域内的任何机械或声音振动。开机后有 15 分钟的延时,可以让商店或店主有足够的时间关闭百叶窗。
该电路的前端带有一个围绕著名的二进制计数器 IC CD4060 (IC1) 设计的定时器,以产生 15 分钟的时间延迟,以便其余电路打开。电阻器 R3 和 R4 以及电容器 C2 将在 15 分钟后立即使 Q9 输出高电平。二极管 D1 抑制时钟输入(引脚 11)以保持输出高电平,直到电源关闭。LED1 闪烁表示 IC1 的振荡。
IC1的高电平输出用于使能IC2的复位引脚4,使其可以自由工作。晶体管 T1 放大压电传感器信号并触发单稳态 IC2。晶体管 T1 的基极被偏置,与一个普通的压电元件一起工作,该压电元件作为一个小电容器工作,并根据机械振动自由弯曲,因此 IC2 的输出在预定时间段之前一直很高。
在待机模式下,靠近 IC3 构建的报警电路保持不活动状态,因为它没有电流。时序部分 R8 和 C6 产生 IC2 的高电平输出,持续三分钟。
当任何机械振动(即使是轻微的运动产生)影响压电元件时,IC2 的触发引脚 2 会瞬间改变其状态,IC2 的输出变为高电平。这会触发三端双向可控硅开关 1 并且警报电路激活。Triac BT136 通过电阻 R9 激活其栅极来完成灯电路。IC UM3561(IC4)以R11作为其振荡控制电阻产生模拟警笛的声音。齐纳二极管 ZD1 为音调产生 IC 提供稳定的 3.1V DC。
在通用电路板上构建此快门保护电路,并将其封装在适当的防震盒内。使用单芯屏蔽线将压电元件连接到电路。在压电元件的精细侧周围粘上一个圆形橡胶垫圈,并使用面向框架的垫圈将其连接到快门框架上,以确保压电元件能够通用以感应振动。将灯和扬声器安装在外侧,将其余组件安装在盒子内。考虑到将三端双向可控硅开关应用于电路,PCB 内的大多数点都可能处于电源致命的潜在危险中。因此,确实建议在尝试时不要触摸电路的任何部分。

下一篇:连接智能家居的大脑——中控系统