时间:2022-04-06 18:05
人气:
作者:admin
作者:ADI应用工程师Chris Murphy
摘要
本文说明MEMS技术的最新进展如何将加速度传感器推到前沿,在状态监控应用中与压电传感器抗衡竞争;还将讨论如何使用使这一切成为可能的新开发平台。
状态监控(CbM)和预测性维护(PdM)简介
状态监控(CbM)涉及使用传感器来测量当前的健康状态,以监测机器或资产。预测性维护(PdM)需要组合使用CbM、机器学习和分析等多种技术,以预测未来的资产维护周期或可能发生的故障。预计全球设备健康监测将显著发展,因而知晓和了解关键的趋势势在必行。越来越多的CbM公司开始采用PdM来提高其产品的差异化优势。关于CbM,维护和设备管理人员现在有了新的选择,比如无线装置,以及更低成本的高性能装置。虽然大部分CbM系统的基础设施保持不变,但现在我们可以将新的MEMS技术直接集成到以前主要采用压电式传感器,或因成本障碍而未进行监控的系统中。
状态监控—工程挑战和设计决策
在典型的CbM信号链设计中,需要考虑许多不同的工程规范和技术,这些规范和技术都在不断改进,其复杂性也在不断增加。现在有各种类型的客户,他们可能具备某个领域的专业知识,例如算法开发(仅软件)或硬件设计(仅硬件),但并非始终同时精通这两个方面。
对于希望专注于算法开发的开发人员,他们要求数据信息库能够准确预测资产故障和停机。他们不想设计硬件,或者解决数据完整性故障;而是想使用确实高度保真的数据。同样,对于希望提高系统可靠性或降低成本的硬件工程师,他们需要一种可以轻松连接到现有的基础设施的解决方案,从而可以对现有解决方案进行基准测试。他们需要以易于使用和导出的可读格式访问数据,以免浪费时间来评估性能。
Many of the system-level challenges can be solved with a platform approach—from the sensor all the way to algorithmic development—enabling all customer types.
许多系统级挑战都可以采用平台方法解决(从传感器到算法开发),从而支持所有类型的客户。
CN0549是什么?它如何帮助延长设备的寿命?
CN0549 CbM开发平台
CN0549状态监控平台是一种高性能、现成的硬件和软件解决方案,可以将高保真的振动数据流从资产传输到算法/机器学习开发环境中。该平台为硬件专家提供了一个经过测试和验证的系统解决方案,可以提供高度精准的数据采集、与资产之间的可靠机械耦合,以及高性能宽带振动传感器。同时提供所有硬件设计文件,帮助您轻松集成到设计的产品中。CN0549对软件专家也很有吸引力,它概括了状态监控信号链硬件挑战,让软件团队和数据专家能够直接开始开发机器学习算法。重要特性和优点包括:
u易于安装到资产中,同时保持机械耦合信号的完整性
u具有IEPE数据输出格式的宽带宽MEMS加速度计传感器
uIEPE、模拟输入带宽从DC到54 kHz的高保真数据采集(DAQ)解决方案
u嵌入式网关捕捉和存储原始数据,用于本地或联网处理
u使用ADI的IIO示波器应用实时显示频域数据
u直接将传感器数据流传输至热门的数据分析工具,例如Python和MATLAB®
CbM开发平台主要由四种不同的元件构成(如图1所示),我们将分别逐一介绍,然后介绍整个组合解决方案。

图1.构成CbM开发平台的元件
高度精准、高保真的数据捕捉和处理
在带宽更宽、传感器噪声更低时,可以更早检测到故障,例如轴承问题、气蚀和齿轮啮合。数据采集电子设备必须确保测量的振动数据高度保真,这一点非常重要;否则可能导致重要的故障信息丢失。确保振动数据保真,这样我们就可以更快地发现变化趋势,且非常自信地提供预测性维护建议,从而减少机械元件不必要的磨损,随之延长资产的使用寿命。
对重要性较低的资产实施状态监控的经济高效的方法
压电式加速度计是最关键的资产上使用的最高性能的振动传感器,对于这些资产来说,性能比成本更重要。一直以来,压电传感器的高成本都阻碍了对重要性较低的资产实施状态监控。现在,MEMS振动传感器在噪声、带宽和g范围等方面都不逊于压电式传感器,这让维护和设备管理人员能够更深入地了解重要性较低的资产,这些资产以前采用故障排除或被动维护计划。这主要是因为MEMS的性能高,成本低。现在,我们可以使用经济高效的方法来持续监控中低等重要性的资产。我们可以利用先进的振动传感技术,轻松识别和修复资产上不必要的磨损,帮助延长资产的使用寿命。这也有助于提高设备的整体效率,减少机器或工艺停机时间。
监控资产—检测问题
对于CbM和PdM,可以使用多种不同类型的检测模式。大部分应用都涉及电流检测、电磁检测、流量监控和其他几种模式。振动检测是CbM中最常用的模式,压电式加速度计则是最常用的振动传感器。在本节中,我们将回顾技术进步如何推动振动传感器领域不断发展,以及这对应用决策产生什么样的影响。
MEMS与压电式加速度计
压电式加速度计是性能非常高的传感器,但要达到该性能,需要做出许多设计取舍。例如,压电式加速度计通常都是用在有线安装中,这是因为它们会消耗过多功率、体积可能很大(尤其是三轴传感器),且成本高昂。综合上述所有这些因素,在整个工厂内使用压电式传感器是不现实的,所以,它们一般只用在关键资产上。
MEMS加速度计一直没有足够的带宽、噪声过高,g范围也仅支持监控不太重要的资产,这种情况直到最近才发生改变。MEMS技术的最新进展克服了这些限制,使MEMS振动传感器能够监控低端资产,也能监控非常重要的资产。表1显示了压电式传感器和MEMS传感器在CbM应用中所需的重要特性。MEMS加速度计体积小、可通过电池供电运行数年、成本低,且性能不逊于压电式传感器,正快速成为许多CbM应用的首选传感器。
CN0549 CbM开发平台兼容MEMS和IEPE压电式加速度计,可在不同传感器类型之间进行基准比较。
表1.MEMS与压电式加速度计
| 压电 | MEMS | ||
| 直流响应 | ✓ | ||
| 耐冲击 | ✓ | ||
| 集成机会(3轴、ADC、警报、FFT) | ✓ | ||
| 性能随时间和温度的变化 | ✓ | ||
| 功耗 | ✓ | ||
| 体积(越小越好) | ✓ | ||
| 自测 | ✓ | ||
| 实现类似性能的成本 | ✓ | ||
| 噪声 | ✓ | ||
| 带宽 | ✓ | ✓ | |
| 机械连接 | ✓ | ✓ | |
| 行业标准接口 | ✓ | ✓ | |
| g范围 | ✓ | ✓ |
现有IEPE基础设施中使用MEMS加速度计
如表1所示,与压电式传感器相比,MEMS加速度计现在可以提供具有竞争力的规格和性能,但是,它们能够取代现有的压电式传感器吗?为了便于设计人员评估并使用MEMS加速度计来取代压电式加速度计,ADI设计了一个接口,它可以兼容CbM应用中实际使用的IEPE标准压电式传感器接口。
IEPE传感器接口和机械安装(CN0532)
CN0532(如图2所示)是一个IEPE转换电路,让MEMS加速度计和现有IEPE传感器一样,直接与IEPE基础设施无缝连接。

图2.CN0532 MEMS IEPE转换电路
单轴MEMS传感器通常有三条输出线路:电源、接地和加速度输出。IEPE基础设施只需要两条:一条线路接地,另一条传输电源/信号。电流传输给传感器,当传感器检测到振动时,由同一条线路输出电压。

图3.说明MEMS传感器如何与现有的IEPE基础设施(电源和数据)连接的简化示意图
CN0532 PCB的设计厚度为90 mils,以保持数据手册中给出的MEMS加速度计的频率响应性能。测试装置采用螺钉安装,开箱即可进行测试。安装块、PCB和焊锡膏等均进行了广泛表征,以确保全带宽机械转换功能、最大限度地提高传感器带宽内各类故障的可见性,并通过捕捉这些故障来延长资产的使用寿命。这些解决方案让CbM设计人员能够轻松将MEMS加速度计集成到他们的资产中,并与现有的压电式基础设施无缝连接。
对于高频振动测试,机械信号路径的完整性非常重要。换句话说,从信号源到传感器,振动信号必须没有衰减(由于阻尼)或放大(由于谐振)。如图4所示,一个铝质安装块(EVAL-XLMOUNT1)、四个螺钉安装座和一个厚PCB,确保对目标频率范围提供平坦的机械响应。IEPE参考设计让设计人员能够轻松使用MEMS传感器来取代压电式传感器。

图4.振动测量测试装置:使用EVAL-XLMOUNT1铝质安装块将EVAL-CN0532-EBZ板连接至振动台

图5.EVAL-CN0532的频率响应与ADXL1002数据手册给出的频率响应的比较
振动到比特——数据转换的完整性
现在,我们知道可以使用MEMS传感器来代替IEPE压电传感器。也知道如何将它们轻松地安装到资产上,同时保持数据表给出的性能。对于CbM开发平台,重要的一点是它能够收集高质量的转换数据(无论是基于MEMS还是基于压电式传感器),然后将数据输送至正确的环境中。接下来,我们看看如何获取IEPE传感器数据并保持最高的数据保真度,以开发最好的CbM算法或机器学习算法。我们的另一款CbM参考设计CN0540可以帮助实现上述目标。
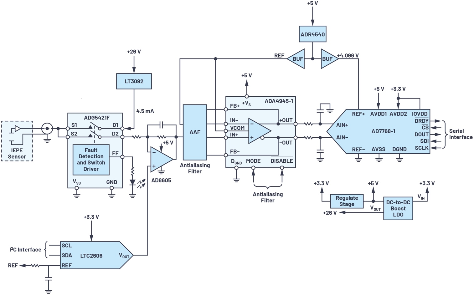
适用于IEPE传感器的高保真24位数据采集系统(CN0540)
图6显示了一款经过实验室测试和验证的IEPE DAQ信号链。这款参考设计提供了兼容MEMS和压电式加速度计的优化模拟信号链。ADI不仅关注基于MEMS加速度计的解决方案。请注意,压电式加速度计提供出色的性能,是广泛使用的振动传感器;所以,压电式加速度计是适用于精密信号链产品的重要传感器。
图6所示的电路是适用于IEPE传感器的传感器到比特(数据采集)信号链,由电流源、输入保护、电平转换和衰减级、三阶抗混叠滤波器、模数转换器(ADC)驱动器和全差分∑-Δ ADC组成。CbM系统设计人员在使用压电式加速度计时,需要使用高性能模拟信号链来实现振动数据保真。设计人员只需将IEPE传感器或CN0532 IEPE传感器直接连接到CN0540 DAQ参考设计,就可以评估信号链的性能。ADI对此设计进行了广泛测试,提供开源设计文件(原理图、布局文件、材料清单等),以轻松将其集成到终端解决方案中。
CN0540 IEPE数据采集板是一种经过测试和验证的模拟信号链,专用于获取IEPE传感器振动数据,具有优于100 dB的信噪比(SNR)。市场上大多数与压电传感器连接的解决方案都采用交流耦合,不具备直流和亚赫兹测量能力。CN0540适用于直流耦合应用场景,在这些场景中,必须保留信号的直流分量,或者必须确保系统响应低至1 Hz或更低的频率。
采用2个MEMS传感器和3个压电传感器对高精度数据采集参考设计进行测试,如表2所示。从表中可以看出,每个传感器的g范围、噪声密度和带宽都有很大差别,价格也是如此。值得注意的是,压电传感器仍具有最佳的噪声性能和振动带宽。
对于CN0540,系统带宽设置为54 kHz,信号链噪声性能是针对在该带宽范围内能够达到>100 dB动态范围的传感器,例如,Piezotronics PCB 621B40型加速度计可以在30 kHz时达到105 dB。CN0540旨在提供超越当前振动传感器性能的带宽和精度,确保它不会成为收集高性能振动数据时的阻碍。在同一系统上比较MEMS和压电式传感器并确定基准是非常容易的。无论与MEMS传感器、压电传感器还是与两者一起工作,CN0540都能为数据采集和处理提供最佳信号链解决方案,所以必然会设计为嵌入式解决方案。
当我们说MEMS传感器能以更低的成本提供相当的性能时,ADXL1002的SNR为83 dB,但与压电传感器相比,其成本低10倍以上。MEMS传感器现在可替代除最高性能的压电传感器以外的所有传感器,且成本低廉。

图6.CN0540:适用于IEPE传感器,可进行高性能、宽带宽、精密数据采集
表2.MEMS和压电传感器及其相应的噪声密度测量值
| 传感器 |
范围 (±g) |
输出范围 峰峰值(V) |
线性度(%FSR) |
NSD (µg/√Hz) |
平坦带宽(kHz) | 平坦带宽下的噪声(µg RMS) | 平坦带宽下的动态范围(dB) |
| ADXL1002 | 50 | 4 | 0.1 | 25 | 11 | 2622 | 82.60 |
| ADXL1004 | 500 | 4 | 0.25 | 125 | 24 | 19365 | 85.32 |
| PCB 621B40 | 500 | 10 | 1 | 10 | 30 | 1732 | 104.95 |
| PCB 352C04 | 500 | 10 | 1 | 4 | 10 | 400 | 118.93 |
| PCB 333B52 | 5 | 10 | 1 | 0.4 | 3 | 22 | 98.50 |
嵌入式网关
在DAQ信号链获得高保真振动数据之后,必须处理这些数据,并实时查看和/或将数据发送至机器学习或云环境,这是嵌入式网关的工作。
在本地实时处理振动数据
Intel®(DE10-Nano)和Xilinx®(Cora Z7-07S)支持两种嵌入式平台,其中包括对所有相关HDL、设备驱动器、软件包和应用的支持。每个平台都运行嵌入式ADI Kuiper Linux®,让您能够实时显示时域和频域数据,通过以太网访问实时捕捉的数据,连接热门的数据分析工具(例如MATLAB或Python),甚至连接各种云计算实例(例如AWS和Azure)。嵌入式网关可以通过以太网向您选定的算法开发工具传输6.15 Mbps(256 kSPS × 24位)。嵌入式网关的一些关键特性包括:
uIntel Terasic DE10-Nano
■双核Arm®Cortex®-A9 MP Core处理器,搭载采用双精度浮点单元(FPU)的800 MHz neon™框架媒体处理引擎
■1千兆以太网PHY,采用RJ45连接器
uDigilent Cora Z7-07S (Xilinx)
■667 MHz Cortex-A9处理器,紧密集成Xilinx FPGA
■512 MB DDR3存储器
■USB和以太网连接
IIO示波器(如图7所示)是一款与ADI Kuiper Linux一起安装的免费开源应用,可以帮助您快速显示时域和频域数据。它基于Linux IIO框架进行构建,直接与ADI的Linux设备驱动器连接,可以在一个工具中完成设备配置、设备数据读取和可视化显示。

图7.IIO示波器显示5 kHz纯音的FFT
ADI Kuiper Linux镜像也支持行业标准工具,例如MATLAB和Python。通过使用可以配合IIO框架工作的连接层,开发出IIO绑定用于将数据流直接传输至这些典型的数据分析工具。设计人员可以使用这些强大工具,结合IIO集成框架,用于显示和分析数据、开发算法,以及执行硬件环路测试和其他数据处理技术。提供完整示例,展示如何将高质量的振动数据传输至MATLAB或Python工具。
使用CN0549进行预测性维护开发
为PdM应用开发机器学习(ML)算法一般包含5大步骤,如图8所示。在进行预测性维护时,通常使用回归模型,而不是分类模型来预测即将发生的故障。向预测性模型输入的训练数据越多,其性能表现越出色。如果只输入10分钟的振动数据,可能无法检测到所有操作特性,但是如果输入10小时的数据,则检测几率大大增加,如果收集10天的数据,则模型的性能将更强。

图8.开发PdM应用的步骤

图9.CN0549示例用例
CN0549在一个易于使用的系统中提供数据收集步骤,在该系统中,我们可以将高性能振动数据流传输至所选的机器学习环境。
MEMS IEPE传感器随附机械安装块,可以将MEMS传感器无缝安装到资产或振动台上。注意,IEPE压电传感器也可与本系统配合使用,轻松安装到资产、振动台等装置中。在将数据流传输至数据分析工具之前,应先验证传感器安装,确保不会产生任何干扰谐振。可以使用IIO示波器轻松且实时完成这种检查。系统准备就绪后,可以定义一个用例,如图9所示,例如,在70%的负载下正常运行的电机。之后,可以将高质量的振动数据流传输至基于MATLAB或Python的数据分析工具,例如TensorFlow或PyTorch(以及许多其他工具)。
通过分析,可以确认能够定义该资产的健康状况的特征和特性。建立可以定义正常运行状况的模型后,即可检测或仿真故障。可以重复使用第4步来确定能够定义故障的关键特征,由此生成模型。将故障数据与正常运行电机的数据进行比较,可得到预测模型。
以上简要概述了CbM开发平台支持的机器学习流程。需要注意的是,该平台可以确保将最高质量的振动数据传输至机器学习环境。
本文第2部分将详细介绍软件堆栈、数据流和开发策略,并从数据专家或机器学习算法开发人员的角度介绍使用Python和MATLAB的示例。此外,还将概述软件集成,以及本地和基于云的开发选项。