时间:2022-04-25 15:38
人气:
作者:admin
在一些专案中,常常会有感应物体色彩的需求。要让我们的专案「看」东西,最直接的方法当然是帮它装个 CMOS image sensor,但如果我们只需要简单识别物体的色彩,而不需要真的做影像识别等高阶的功能,用 CMOS image sensor 反而把事情复杂化了。这时候,简单的色彩传感器就可以帮我们解决问题。这次我们就来聊聊色彩传感器的原理,以及它的应用。
颜色怎么来的
严格来说,是要让机器看到「人眼看到的颜色」,所以必须要先知道人眼看到的颜色是怎么来的。地球上确实有些其它的动物,看到的颜色跟人看到的不一样。人类是所谓的「三色视觉」动物,也就是说我们的彩色视觉由三种颜色所支配。写到这,应该有很多读者已经猜到这三种颜色就是我们一天到晚在讲的 R、G、B。
没错,在人眼的视网膜上,有两种细胞,一种是可以感应颜色的视锥细胞(cone cell),而另一种是无法感应颜色但对光线较为敏感、可以在低照度时工作的视杆细胞(rod cell)。视锥细胞又分成三种,分别称之为 S、M、L 视锥细胞,而这里的 S、M、L,指的就是不同的视锥细胞对不同波长的光有不同的感度。

如果在光谱上来看的话,三种视锥细胞的感度是这样的:

光谱上三种视锥细胞的感度
不同波长的光进入人类的眼睛后,在不同的视锥细胞上会产生不同强度的讯号,这些讯号经由神经系统传送到大脑,再经过大脑的处理,就变成我们看到的颜色了。
比如,有个东西它只反射 600 nm 的红光,这个光线进到人眼之后,只会让 L 视锥细胞感应到。因此,大脑只收到来自 L 视锥细胞的讯号,判定这个颜色是红色;如果只有 M 视锥细胞有讯号,大脑就会知道是绿色;如果 L 和 M 视锥细胞都同时有讯号,大脑就知道这是介于两者之间的黄色。
问题来了,大脑怎么知道眼睛看到的黄色,是一个波长 600 nm 左右的黄色光,还是两个分别为 620 nm 的红光和 560 nm 的绿光混出来的呢?这两个组合都会同时刺激 L 和 M 视锥细胞。
「它不知道。」对,人类的眼睛的确无法分辨这个黄色到底是单一波长的黄光,还是由红色和绿色混在一起所产生的黄光。这个现象叫「同色异谱」,意思就是说不同的光谱组成,但是在人眼看起来是一样的颜色。
虽然人的眼睛看起来是一样的颜色,但如果用光谱仪去测量的话,还是可以分得出来它们的光谱组成是不一样的。
这个机制常常被用来欺骗人类的眼睛。举例来说,如果你需要一个白的的光,通常需要用红、蓝、绿三种颜色的光去混出来,因为对人类的大脑来说,只要 S、M、L 三种视锥细胞都有讯号,就代表这是白光。但就如我们前面说的,某个波长的黄光可以同时刺激 L 和 M 视锥细胞,因此如果你用蓝光和黄光去混,也会让大脑觉得这是白光。
现在的白光 LED,用的多半是这种方法:先发个蓝光,再用蓝光去激发黄色的荧光粉发出黄光,一蓝一黄就混出了我们看起来是白光的光。但这样的白光有一个问题,就是它里面其实没什么红光,如果你用它去照射只会反射红光、颜色看起来应该要非常红的物体,它看起来就会不够红,因为它本来就没有红光可供反射。这是色彩学上所说的「演色性」问题。
这边只能简单地说明一下人眼看到颜色的机制,以上这些如果要仔细说明,每个主题大概都可以写个五万字。
让机器看到光
要让机器看到光,最常用的就是所谓的光电转换组件。
十九世纪物理学大爆发的时候,物理学家观察到,当光照射在某些金属上时,会产生电流,这就是所谓的光电效应(photoelectric effect)。但一直到 1905 年爱因斯坦发表了关于光电效应的论文「Concerning an Heuristic Point of View Toward the Emission andTransformation of Light」,套用了普朗克对于光粒子性的假设,解释了光电效应与光波长之间的关系,才确立了光电效应的量化基础。爱因斯坦也因为这篇论文得到了 1921 年的诺贝尔物理学奖。
虽然爱因斯坦对近代物理的贡献绝对值得好几座诺贝尔奖,但他得到的唯一一座诺贝尔奖却不是因为相对论,而是跟光电效应有关。光电效应告诉我们,每个光子携带的能量只与它的波长有关,与光的强度无关。而不同的物质要在光电效应之下产生讯号,它所能感应的波长范围,也只和该物质的电子组态有关。换句话说,有些物质就是只对某些波长的光有反应,在此波长之外它就是瞎的。
这里有一个美丽的巧合。二十世纪半导体技术大爆发之后,我们最常用的半导体材料就是硅,而硅的电子组态刚好让用它做成的光电二极管可以感应波长 400 nm – 1100 nm 的光,差不多涵盖了整个人眼可见的可见光波长,再附赠一点点近红外线。这个美丽的巧合让我们可以用硅半导体做成各式各样的感光组件,而不用另寻其它特殊的材料与制程。
我们来看看实际的零件吧。
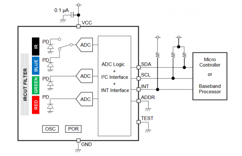
数字16位串行输出型彩色传感器IC——BH1749NUC
BH1749NUC是一款带I²C总线接口的数字彩色传感器IC。 该IC可感应红色,绿色,蓝色(RGB)和红外线,并将其转换为数字值。 高灵敏度,宽动态范围和出色的Ircut特性使该IC可以获得环境光的精确照度和色温。 它是调整电视,手机和平板电脑LCD背光的理想选择。
应用电路
